ASCENDANCE autour de
Chartres de Julienne CHÉDEVILLE
Par François-Xavier BIBERT (2005 –
2008 – 2015 – 2013 - 2016)
Retour à la page
d’accueil du site de FXB
Descendance
de Louis Chédeville né à Hanches en 1607
Vignerons
Chartrains – Le bail de 1779 signé par notre ancêtre Guy Constantin Chédeville
Exemples
de fiches familiales et d’actes du début du 17éme siècle
Le grand incendie du
Puits-Drouet de 1898

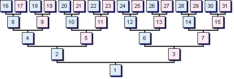
·
Chaque ancêtre a un numéro invariable.
·
La numérotation part de la personne dont on fait l'ascendance, c'est le
de-cujus il porte le numéro 1. (ci-dessous :
·
Son père porte le numéro 2 et sa mère le numéro 3.
·
Le numéro 4 est son grand-père paternel, le numéro 5 sa grand-mère
paternelle, le numéro 6 son grand-père maternel et le numéro 7 sa grand-mère
maternelle.
·
Et ainsi de suite...

·
Un chiffre pair désigne toujours un homme, un chiffre impair une femme
sauf bien sûr le numéro 1 qui est un homme ou une femme
·
Le numéro d'un père est le double de celui de son enfant
·
Le numéro d'une femme est celui de son mari plus 1
·
Le numéro d'une mère est le double de celui de son enfant plus un
·
Le premier numéro d'une génération donne le nombre d'ancêtres à cette
génération. Par exemple, le numéro 16 nous indique qu'il y a 16 ancêtres à la
5e génération.
·
Un même ancêtre peut apparaître plusieurs fois dans la généalogie :
c'est un implexe. L'ancêtre porte alors plusieurs numéros de sosa.
·
La numérotation sosa établie n'est valable que pour un individu. Pour
ses enfants ou ses petits-enfants, la numérotation est à refaire.
·
Ce système ne tient compte que des ascendants directs. Les collatéraux
n'ont pas de numéro.
Nota : des informations
complémentaires pour certains des ancêtres sont accessibles à partir de liens
posés dans le tableau ci-dessous.
Première mise en
ligne : 2008
Premières corrections et
ajouts: septembre 2010
Secondes corrections et
ajouts : févier 2013
Troisièmes corrections et
ajouts : septembre 2015
Nombreux ajouts :
décembre 2016
|
N° SOSA/REF. |
NOM |
NAISSANCE |
LIEU NAISSANCE |
CONJOINT |
UNION |
LIEU D'UNION |
DÉCÈS |
LIEU DÉCÈS |
ÂGE |
|
Génération 1 |
|||||||||
|
3 |
CHÉDEVILLE Julienne |
1914 |
Chartres |
BIBERT Adolphe |
1939 |
Chartres |
2015 |
Déville lès Rouen |
100 |
|
Génération 2 |
|||||||||
|
6 |
CHÉDEVILLE Julien |
1882 |
Chartres |
VIVIEN Thérèse |
1908 |
Chartres |
1914 |
Lassigny |
32 |
|
7 |
VIVIEN Thérèse |
1886 |
Chartres |
• CHÉDEVILLE
Julien • LAGRANGE Henri |
• 1908 • 1920 |
• Chartres • |
1951 |
Chartres |
64 |
|
Génération 3 |
|||||||||
|
12 |
CHÉDEVILLE Albert |
1858 |
Chartres |
CABART Louise |
1881 |
Luisant |
1930 |
Chartres |
72 |
|
13 |
CABART Louise |
1858 |
Luisant |
CHÉDEVILLE Albert |
1881 |
Luisant |
1944 |
Mainvilliers |
85 |
|
14 |
VIVIEN Jean |
1855 |
Chartres |
COLAS Blanche |
1884 |
Chartres |
1919 |
Chartres |
63 |
|
15 |
COLAS Blanche |
1860 |
|
VIVIEN Jean |
1884 |
Chartres |
1944 |
Chartres |
83 |
|
Génération 4 |
|||||||||
|
24 |
CHÉDEVILLE Pierre |
1818 |
Luisant |
DOUBLET Augustine |
1841 |
Chartres |
1888 |
Chartres |
70 |
|
25 |
DOUBLET Augustine |
1823 |
Chartres |
CHÉDEVILLE Pierre |
1841 |
Chartres |
1913 |
Chartres |
89 |
|
26 |
CABART |
1814 |
Luisant |
• PIERRE
Catherine • HUSSON Marie |
• 1836 • 1857 |
• Luisant • Luisant |
1891 |
Luisant |
77 |
|
27 |
HUSSON Marie |
1831 |
Saint- |
CABART |
1857 |
Luisant |
1907 |
Luisant |
75 |
|
28 |
VIVIEN Adolphe |
1824 |
Chartres |
• LEBLANC
Marie • BOULAY Marie |
• 1846 • 1870 |
• Chartres • Chartres |
1889 |
Chartres |
64 |
|
29 |
LEBLANC Marie |
1825 |
Chartres |
VIVIEN Adolphe |
1846 |
Chartres |
1867 |
Chartres |
42 |
|
30 |
COLAS Gilles |
1824 |
Le Coudray |
MARCHAND Elise |
1848 |
Le Coudray |
|
|
|
|
31 |
MARCHAND Elise |
1826 |
Le Coudray |
COLAS Gilles |
1848 |
Le Coudray |
1869 |
Le Coudray |
43 |
|
48 |
CHÉDEVILLE Pierre |
1784 |
Morancez |
PERRUCHET Julie |
1812 |
Chartres |
1861 |
Luisant |
77 |
|
49 |
PERRUCHET Julie |
1776 |
Bonneval |
• CRESPIN • CHÉDEVILLE Pierre |
• 1798 • 1812 |
• Bonneval • Chartres |
1849 |
Luisant |
72 |
|
50 |
DOUBLET Sébastien |
1786 |
Chartres |
MACÉ Pierrette |
1809 |
Chartres |
1876 |
Luisant |
90 |
|
51 |
MACÉ Pierrette |
1785 |
Chartres |
DOUBLET Sébastien |
1809 |
Chartres |
1873 |
Chartres |
88 |
|
52 |
CABART Pierre |
1778 |
Luisant |
GUERSANT Anne |
1803 |
Luisant |
1847 |
Luisant |
68 |
|
53 |
GUERSANT Anne |
1783 |
Luisant |
CABART Pierre |
1803 |
Luisant |
1865 |
Luisant |
82 |
|
54 |
HUSSON Jean |
1804 |
Nogent le Rotrou |
• GUIHERY
Victoire • BARROUX Marie |
• 1826 • 1829 |
• Saint- • Condé sur Huisne |
1854 |
Condé sur Huisne |
50 |
|
55 |
BARROUX Marie |
1794 |
Bellou sur Huisne |
HUSSON Jean |
1829 |
Condé sur Huisne |
1867 |
Luisant |
72 |
|
56 |
VIVIEN Jacques |
1786 |
Chartres |
VIVIEN Anne |
1809 |
Chartres |
1865 |
Chartres |
78 |
|
57 |
VIVIEN Anne |
1782 |
Chartres |
VIVIEN Jacques |
1809 |
Chartres |
1864 |
Chartres |
81 |
|
58 |
LEBLANC Jean |
1781 |
Chartres |
• LECOMTE
Marie • MICHEL Anne |
• 1811 • 1819 |
• Le Coudray • Le Coudray |
1866 |
Chartres |
84 |
|
59 |
MICHEL Anne |
1794 |
Le Coudray |
LEBLANC Jean |
1819 |
Le Coudray |
1866 |
Chartres |
71 |
|
60 |
COLAS Jean |
1789 |
Le Coudray |
• VILLETTE
Marie • BREUIL Marie |
• 1815 • 1842 |
• Le Coudray • Le Coudray |
1869 |
Le Coudray |
80 |
|
61 |
VILLETTE Marie |
1789 |
Le Coudray |
COLAS Jean |
1815 |
Le Coudray |
1838 |
Le Coudray |
48 |
|
62 |
MARCHAND |
1795 |
Nogent le Rotrou |
LAUDIER Marie |
1818 |
Chartres |
1882 |
Le Coudray |
87 |
|
63 |
LAUDIER Marie |
1785 |
Bonsmoulins |
MARCHAND |
1818 |
Chartres |
1872 |
Le Coudray |
87 |
|
Génération 6 |
|||||||||
|
96 |
CHÉDEVILLE Jean |
1762 |
Morancez |
BOUTROUCHE Marie |
1783 |
Morancez |
1786 |
Morancez |
23 |
|
97 |
BOUTROUCHE Marie |
1763 |
Fresnay le Comte |
• CHÉDEVILLE
Jean • MENANT Jean |
• 1783 • > 1793 |
• Morancez • |
1823 |
Ver les Chartres |
60 |
|
98 |
PERRUCHET Jean |
1721 |
Bonneval |
• REPÉRANT
Marie • SORIN Marie |
• 1743 • 1770 |
• Bonneval • Bonneval |
1779 |
Bonneval |
58 |
|
99 |
SORIN Marie |
(c) 1727 |
|
• VASSORT
Jean • PERRUCHET Jean |
• < 1762 • 1770 |
• • Bonneval |
1797 |
Bonneval |
70 |
|
100 |
DOUBLET |
1759 |
Chartres |
MACÉ Marie |
1786 |
Chartres |
1850 |
Chartres |
90 |
|
101 |
MACÉ Marie |
1764 |
Chartres |
DOUBLET |
1786 |
Chartres |
1846 |
Chartres |
82 |
|
102 |
MACÉ Jean |
1747 |
Chartres |
VIVIEN Anne |
1776 |
Chartres |
1815 |
Chartres |
67 |
|
103 |
VIVIEN Anne |
1751 |
Chartres |
MACÉ Jean |
1776 |
Chartres |
1815 |
Chartres |
63 |
|
104 |
CABART Pierre |
1751 |
Luisant |
HACQUIN Simone |
1774 |
Luisant |
1822 |
Luisant |
70 |
|
105 |
HACQUIN Simone |
1752 |
Luisant |
CABART Pierre |
1774 |
Luisant |
1828 |
Luisant |
76 |
|
106 |
GUERSANT Jean |
1751 |
Luisant |
• LAILLIER
Marie • FOURÉ Marie |
• 1778 • 1782 |
• Luisant • Luisant |
1797 |
Luisant |
45 |
|
107 |
FOURÉ Marie |
1755 |
Luisant |
GUERSANT Jean |
1782 |
Luisant |
1797 |
Luisant |
42 |
|
108 |
HUSSON Barthelémy |
1778 |
Nogent le Rotrou |
RENAUDIN Marie |
1804 |
Nogent le Rotrou |
1840 |
Brunelles |
61 |
|
109 |
RENAUDIN Marie |
1781 |
Nogent le Rotrou |
HUSSON Barthelémy |
1804 |
Nogent le Rotrou |
> 1854 |
|
>= 72 |
|
110 |
BARROUX Jacques |
1740 |
Saint-Maurice sur Huisne |
• DUTEIL
Charlotte • BANSARD Jeanne |
• 1768 • 1781 |
• Bellou sur Huisne • Bellou sur Huisne |
1810 |
Condé sur Huisne |
70 |
|
111 |
BANSARD Jeanne |
1751 |
Mauves sur Huisne |
BARROUX Jacques |
1781 |
Bellou sur Huisne |
1827 |
Condé sur Huisne |
75 |
|
112 |
VIVIEN Vincent |
1744 |
Chartres |
FLAQUET Marie |
1778 |
Chartres |
1797 |
Chartres |
53 |
|
113 |
FLAQUET Marie |
1753 |
Chartres |
VIVIEN Vincent |
1778 |
Chartres |
1822 |
Chartres |
69 |
|
114 |
VIVIEN Germain |
1748 |
Chartres |
DELORME Anne |
1779 |
Chartres |
1828 |
Chartres |
80 |
|
115 |
DELORME Anne |
1749 |
Chartres |
VIVIEN Germain |
1779 |
Chartres |
1834 |
|
85 |
|
116 |
LEBLANC Brice |
1737 |
Chartres |
PICHON Marie |
1770 |
Chartres |
1809 |
Chartres |
71 |
|
117 |
PICHON Marie |
1743 |
Chartres |
LEBLANC Brice |
1770 |
Chartres |
1823 |
Chartres |
79 |
|
118 |
MICHEL |
1759 |
Chartres |
POTTIER Anne |
1787 |
Chartres |
1833 |
Le Coudray |
74 |
|
119 |
POTTIER Anne |
1760 |
Le Coudray |
MICHEL |
1787 |
Chartres |
1834 |
Le Coudray |
74 |
|
120 |
COLAS Gilles |
1756 |
Le Coudray |
TRIBOUILLET Marie |
1788 |
Le Coudray |
1825 |
Le Coudray |
69 |
|
121 |
TRIBOUILLET Marie |
1761 |
Le Coudray |
COLAS Gilles |
1788 |
Le Coudray |
1848 |
Le Coudray |
87 |
|
122 |
VILLETTE Jean |
1750 |
Le Coudray |
AUBOUIN Marie |
1780 |
Le Coudray |
1796 |
Le Coudray |
45 |
|
123 |
AUBOUIN Marie |
1750 |
Le Coudray |
• VILLETTE
Jean • TASSEAU Jean |
• 1780 • 1798 |
• Le Coudray • Le Coudray |
1821 |
Le Coudray |
70 |
|
124 |
MARCHAND Nicolas |
1764 |
Nogent le Rotrou |
COURTOIS Marie |
1786 |
Authon du Perche |
1853 |
Nogent le Rotrou |
88 |
|
125 |
COURTOIS Marie |
1756 |
Authon du Perche |
MARCHAND Nicolas |
1786 |
Authon du Perche |
< 1853 |
|
< 96 |
|
126 |
LAUDIER Jean |
1756 |
Saint-Agnan sur Sarthe |
LEVESQUE Marie |
1780 |
Sainte-Scolasse sur Sarthe |
1805 |
Sainte-Scolasse sur Sarthe |
49 |
|
127 |
LEVESQUE Marie |
1756 |
Sainte-Scolasse sur Sarthe |
LAUDIER Jean |
1780 |
Sainte-Scolasse sur Sarthe |
1835 |
Sainte-Scolasse sur Sarthe |
79 |
|
Génération 7 |
|||||||||
|
192 |
CHÉDEVILLE Guy |
1734 |
Morancez |
LECOURT Marie |
1753 |
Morancez |
1808 |
Morancez |
74 |
|
193 |
LECOURT Marie |
1733 |
Morancez |
• DODET
Séverin • CHÉDEVILLE Guy |
• < 1753 • 1753 |
• • Morancez |
1806 |
Morancez |
73 |
|
194 |
BOUTROUCHE Marin |
1730 |
Dammarie |
ROCH Louise |
1757 |
Dammarie |
1767 |
Fresnay le Comte |
36 |
|
195 |
ROCH Louise |
1733 |
Dammarie |
• BOUTROUCHE
Marin • PANTHOU Pierre |
• 1757 • 1771 |
• Dammarie • Dammarie |
1805 |
Villiers-Saint-Orien |
71 |
|
196 |
PERRUCHET Jean |
1695 |
Dancy |
BENOIST |
1719 |
Bonneval |
1737 |
Bonneval |
42 |
|
197 |
BENOIST |
1700 |
Bonneval |
PERRUCHET Jean |
1719 |
Bonneval |
1782 |
Bonneval |
82 |
|
198 |
SORIN Martin |
|
|
RICHARD Jeanne |
|
|
< 1769 |
|
|
|
199 |
RICHARD Jeanne |
|
|
SORIN Martin |
|
|
< 1751 |
|
|
|
200 |
DOUBLET Sébastien |
1733 |
Chartres |
FOUQUEREAU Marguerite |
1758 |
Chartres |
1809 |
|
76 |
|
201 |
FOUQUEREAU Marguerite |
1729 |
Chartres |
• BÉZARD Denis • DOUBLET Sébastien |
• 1750 • 1758 |
• Chartres • Chartres |
1811 |
Chartres |
82 |
|
202 |
MACÉ Jean |
1730 |
Chartres |
BEAUGENDRE Marie |
1756 |
Chartres |
1764 |
Chartres |
34 |
|
203 |
BEAUGENDRE Marie |
1734 |
Chartres |
MACÉ Jean |
1756 |
Chartres |
1805 |
Chartres |
70 |
|
204 |
MACÉ Jean |
1713 |
Chartres |
DOUBLET Marie |
1743 |
Chartres |
1770 |
Chartres |
56 |
|
205 |
DOUBLET Marie |
1721 |
Chartres |
MACÉ Jean |
1743 |
Chartres |
1798 |
Chartres |
77 |
|
206 |
VIVIEN Germain |
1700 |
Chartres |
MARIGAULT Marie |
1749 |
Chartres |
1774 |
Chartres |
74 |
|
207 |
MARIGAULT Marie |
1716 |
Gasville Oisème |
VIVIEN Germain |
1749 |
Chartres |
1786 |
Chartres |
70 |
|
208 |
CABART Pierre |
1700 |
Luisant |
• HACQUIN
Marie • COLAS Adrienne |
• 1724 • 1744 |
• Luisant • Le Coudray |
1756 |
Luisant |
55 |
|
209 |
COLAS Adrienne |
1715 |
Le Coudray |
• CABART
Pierre • HACQUIN Nicolas |
• 1744 • > 1756 |
• Le Coudray • |
1779 |
Luisant |
64 |
|
210 |
HACQUIN Jean |
1725 |
Luisant |
COUDRAY Simone |
1748 |
Luisant |
1797 |
Luisant |
71 |
|
211 |
COUDRAY Simone |
1728 |
Luisant |
HACQUIN Jean |
1748 |
Luisant |
1790 |
Luisant |
61 |
|
212 |
GUERSANT Jean |
1718 |
Luisant |
• BOULARD
Catherine • BESNARD Marie |
• 1742 • 1743 |
• Luisant • Chartres |
1793 |
Luisant |
74 |
|
213 |
BESNARD Marie |
1715 |
Chartres |
GUERSANT Jean |
1743 |
Chartres |
1786 |
Luisant |
70 |
|
214 |
FOURÉ Jacques |
1715 |
Luisant |
HACQUIN Marie |
1741 |
Luisant |
1785 |
Luisant |
69 |
|
215 |
HACQUIN Marie |
1724 |
Luisant |
FOURÉ Jacques |
1741 |
Luisant |
1781 |
Luisant |
57 |
|
216 |
HUSSON Jean |
1728 |
Nogent le Rotrou |
SIMON Marie |
1765 |
Nogent le Rotrou |
1783 |
Nogent le Rotrou |
54 |
|
217 |
SIMON Marie |
1744 |
Dancé |
HUSSON Jean |
1765 |
Nogent le Rotrou |
> 1804 |
|
>= 59 |
|
218 |
RENAUDIN Jacques |
(c) 1744 |
Margon |
• ROCTON
Marie • HODECENT |
• 1778 • |
• Nogent le Rotrou • |
1820 |
Nogent le Rotrou |
76 |
|
219 |
ROCTON Marie |
1756 |
Saint- |
RENAUDIN Jacques |
1778 |
Nogent le Rotrou |
|
|
|
|
220 |
BARROUX |
1707 |
Saint-Maurice sur Huisne |
BIDAULT Jeanne |
1730 |
Saint-Maurice sur Huisne |
1775 |
Saint-Maurice sur Huisne |
68 |
|
221 |
BIDAULT Jeanne |
1705 |
Verrières |
BARROUX |
1730 |
Saint-Maurice sur Huisne |
<> 1772 & 1781 |
|
>= 66 |
|
222 |
BANSARD |
1714 |
Mauves sur Huisne |
ROUELLÉ Jeanne |
1743 |
Mauves sur Huisne |
1764 |
Mauves sur Huisne |
49 |
|
223 |
ROUELLÉ Jeanne |
(c) 1721 |
|
BANSARD |
1743 |
Mauves sur Huisne |
1780 |
Mauves sur Huisne |
59 |
|
224 |
VIVIEN Vincent |
1709 |
Chartres |
CHUTEAU Marie |
1737 |
Chartres |
1785 |
Chartres |
76 |
|
225 |
CHUTEAU Marie |
1708 |
Chartres |
VIVIEN Vincent |
1737 |
Chartres |
1782 |
Chartres |
74 |
|
226 |
FLAQUET Philippe |
1703 |
Saint-Piat |
• PIQUET
Barbe • VIVIEN Marie |
• 1734 • 1749 |
• Chartres • Chartres |
1761 |
Chartres |
57 |
|
227 |
VIVIEN Marie |
1727 |
Chartres |
FLAQUET Philippe |
1749 |
Chartres |
1793 |
Chartres |
66 |
|
228 |
VIVIEN Germain |
1715 |
Chartres |
LEROY Marie |
1743 |
Chartres |
1776 |
Chartres |
61 |
|
229 |
LEROY Marie |
1716 |
Chartres |
VIVIEN Germain |
1743 |
Chartres |
> 1784 |
Chartres |
>= 67 |
|
230 |
DELORME Jean |
1718 |
Chartres |
DOUBLET Catherine |
1743 |
Chartres |
1807 |
Chartres |
88 |
|
231 |
DOUBLET Catherine |
1724 |
Chartres |
DELORME Jean |
1743 |
Chartres |
1802 |
Chartres |
78 |
|
232 |
LEBLANC |
1698 |
Chartres |
MOULARD Marie |
1732 |
Chartres |
1756 |
Chartres |
57 |
|
233 |
MOULARD Marie |
1706 |
Mignières |
LEBLANC |
1732 |
Chartres |
1756 |
Chartres |
50 |
|
234 |
PICHON Pierre |
1715 |
Chartres |
POTTIER Marie |
1736 |
Chartres |
1767 |
Chartres |
51 |
|
235 |
POTTIER Marie |
1714 |
Chartres |
PICHON Pierre |
1736 |
Chartres |
1785 |
Chartres |
71 |
|
236 |
MICHEL Pierre |
1722 |
Le Coudray |
• POTTIER
Marie • TRIBOUILLET Marie |
• 1751 • 1759 |
• Chartres • Chartres |
1808 |
Chartres |
85 |
|
237 |
TRIBOUILLET Marie |
1733 |
Le Coudray |
MICHEL Pierre |
1759 |
Chartres |
1782 |
Chartres |
49 |
|
238 |
POTTIER |
1737 |
Chartres |
COUTARD Marie |
1759 |
Le Coudray |
1793 |
Le Coudray |
56 |
|
239 |
COUTARD Marie |
1739 |
Le Coudray |
• POTTIER • BROSSERON |
• 1759 • 1801 |
• Le Coudray • Le Coudray |
|
|
|
|
240 |
COLAS Pierre |
1717 |
Le Coudray |
DESVAUX |
1756 |
Morancez |
1763 |
Le Coudray |
46 |
|
241 |
DESVAUX |
1724 |
Morancez |
• COLAS
Pierre • LIARD Guillaume |
• 1756 • 1764 |
• Morancez • Le Coudray |
1800 |
Le Coudray |
75 |
|
242 |
TRIBOUILLET Jean |
1737 |
Le Coudray |
BRAZON Marie |
1760 |
Le Coudray |
1791 |
Le Coudray |
53 |
|
243 |
BRAZON Marie |
1723 |
Le Coudray |
• MACÉ
Mathurin • TRIBOUILLET Jean |
• 1743 • 1760 |
• Le Coudray • Le Coudray |
|
|
|
|
244 |
VILLETTE Jean |
1706 |
Saint-Germain le Gaillard |
• AUBOUIN
Marie • BÉNARD
Perrine • TASSEAU Marie |
• 1728 • 1731 • 1749 |
• Le Coudray • Le Coudray • Le Coudray |
1754 |
Le Coudray |
48 |
|
245 |
TASSEAU Marie |
1720 |
Le Coudray |
• VILLETTE
Jean • LELOUP Gilles |
• 1749 • 1762 |
• Le Coudray • Le Coudray |
1781 |
Le Coudray |
60 |
|
246 |
AUBOUIN Denis |
1709 |
Le Coudray |
COUDRAY Marie |
1749 |
Le Coudray |
1757 |
Le Coudray |
47 |
|
247 |
COUDRAY Marie |
1725 |
Chartres |
• AUBOUIN
Denis • LABBÉ |
• 1749 • 1758 |
• Le Coudray • Le Coudray |
1800 |
Le Coudray |
75 |
|
248 |
MARCHAND Jean |
1733 |
Coulonges les Sablons |
FOUCHER Jeanne |
1760 |
Nogent le Rotrou |
|
|
|
|
249 |
FOUCHER Jeanne |
|
|
MARCHAND Jean |
1760 |
Nogent le Rotrou |
|
|
|
|
250 |
COURTOIS Jacques |
1715 |
Authon du Perche |
RICHOUX Marie |
1740 |
Authon du Perche |
1762 |
Authon du Perche |
47 |
|
251 |
RICHOUX Marie |
(c) 1717 |
Authon du Perche |
COURTOIS Jacques |
1740 |
Authon du Perche |
1793 |
Authon du Perche |
76 |
|
252 |
LAUDIER Jean |
1730 |
Saint-Martin des Pézerits |
BRIAND Marie |
1755 |
Sainte-Scolasse sur Sarthe |
|
|
|
|
253 |
BRIAND Marie |
1729 |
Saint-Agnan sur Sarthe |
LAUDIER Jean |
1755 |
Sainte-Scolasse sur Sarthe |
|
|
|
|
254 |
LEVESQUE |
1726 |
Sainte-Scolasse sur Sarthe |
GANIVET Gratienne |
1752 |
Sainte-Scolasse sur Sarthe |
1815 |
Sainte-Scolasse sur Sarthe |
88 |
|
255 |
GANIVET Gratienne |
1730 |
Sainte-Scolasse sur Sarthe |
LEVESQUE |
1752 |
Sainte-Scolasse sur Sarthe |
1794 |
Sainte-Scolasse sur Sarthe |
64 |
|
Génération 8 |
|||||||||
|
384 |
CHÉDEVILLE Guy |
1713 |
Morancez |
BRUSLON Elisabeth |
1733 |
Morancez |
1782 |
Barjouville |
68 |
|
385 |
BRUSLON Elisabeth |
1707 |
Morancez |
CHÉDEVILLE Guy |
1733 |
Morancez |
1774 |
Morancez |
66 |
|
386 |
LECOURT Nicolas |
1684 |
Morancez |
GAULT Mathurine |
1719 |
Morancez |
1739 |
Morancez |
54 |
|
387 |
GAULT Mathurine |
(c) 1694 |
Morancez |
• LECOURT
Nicolas • COLAS Julien |
• 1719 • 1739 |
• Morancez • Morancez |
1756 |
Morancez |
62 |
|
388 |
BOUTROUCHE Fiacre |
1699 |
Dammarie |
COUPPÉ |
1724 |
Dammarie |
> 1767 |
|
>= 67 |
|
389 |
COUPPÉ |
1698 |
Dammarie |
• LEJARD
Jean • BOUTROUCHE Fiacre |
• 1719 • 1724 |
• Dammarie • Dammarie |
|
|
|
|
390 |
ROCH Jean |
1702 |
Dammarie |
LEGRAND Marie |
1724 |
Dammarie |
> 1771 |
|
>= 68 |
|
391 |
LEGRAND Marie |
|
|
ROCH Jean |
1724 |
Dammarie |
> 1763 |
|
|
|
392 |
PERRUCHET Jean |
|
|
MALEPART Catherine |
1688 |
Dancy |
1710 |
Bonneval |
|
|
393 |
MALEPART Catherine |
(c) 1666 |
|
PERRUCHET Jean |
1688 |
Dancy |
1741 |
Bonneval |
75 |
|
394 |
BENOIST Pierre |
1654 |
Bonneval |
LEMAÎTRE Jeanne |
1677 |
Bonneval |
1714 |
Bonneval |
60 |
|
395 |
LEMAÎTRE Jeanne |
1661 |
Bonneval |
BENOIST Pierre |
1677 |
Bonneval |
1719 |
Bonneval |
58 |
|
396 |
SORIN Martin |
|
|
RENARD Marie |
|
|
< 1741 |
|
|
|
397 |
RENARD Marie |
(c) 1663 |
|
SORIN Martin |
|
|
1741 |
Magny |
78 |
|
400 |
DOUBLET Sébastien |
1691 |
Chartres |
POUSSEMOTTE |
1718 |
Chartres |
1748 |
Chartres |
56 |
|
401 |
POUSSEMOTTE |
1700 |
Chartres |
DOUBLET Sébastien |
1718 |
Chartres |
1745 |
Chartres |
45 |
|
402 |
FOUQUEREAU Denis |
1692 |
Chartres |
GIRARD Marie |
1726 |
Chartres |
1745 |
Chartres |
52 |
|
403 |
GIRARD Marie |
1696 |
Chartres |
FOUQUEREAU Denis |
1726 |
Chartres |
1752 |
Chartres |
55 |
|
404 |
MACÉ Yves |
1682 |
Chartres |
CABART Marie |
1712 |
Chartres |
1764 |
Chartres |
82 |
|
405 |
CABART Marie |
1686 |
Chartres |
MACÉ Yves |
1712 |
Chartres |
1761 |
Chartres |
74 |
|
406 |
BEAUGENDRE Louis |
1696 |
Chartres |
BEAUNIER Jeanne |
1731 |
Chartres |
1778 |
Chartres |
82 |
|
407 |
BEAUNIER Jeanne |
1702 |
Chartres |
BEAUGENDRE Louis |
1731 |
Chartres |
1735 |
Chartres |
32 |
|
408 |
MACÉ Jean |
1680 |
Chartres |
LIARD Anne |
1713 |
Chartres |
1753 |
Chartres |
73 |
|
409 |
LIARD Anne |
1688 |
Le Coudray |
MACÉ Jean |
1713 |
Chartres |
1753 |
Chartres |
65 |
|
410 |
DOUBLET Jacques |
1688 |
Chartres |
VIVIEN Louise |
1712 |
Chartres |
1772 |
Chartres |
84 |
|
411 |
VIVIEN Louise |
1689 |
Chartres |
DOUBLET Jacques |
1712 |
Chartres |
1780 |
Chartres |
91 |
|
412 |
VIVIEN Bernard |
1649 |
Chartres |
• BÉRAULT
Anne • FÉRÉ Barbe |
• 1680 • 1684 |
• Chartres • Chartres |
1732 |
Chartres |
82 |
|
413 |
FÉRÉ Barbe |
1665 |
Chartres |
VIVIEN Bernard |
1684 |
Chartres |
1743 |
Chartres |
78 |
|
414 |
MARIGAULT Antoine |
1672 |
Gasville Oisème |
DIMPAU |
1692 |
Gasville Oisème |
1748 |
Gasville Oisème |
76 |
|
415 |
DIMPAU |
(c) 1674 |
|
MARIGAULT Antoine |
1692 |
Gasville Oisème |
1740 |
Gasville Oisème |
66 |
|
416 |
CABART Gabriel |
(c) 1666 |
|
NORMAND Denise |
1697 |
Luisant |
1722 |
Luisant |
56 |
|
417 |
NORMAND Denise |
1675 |
Luisant |
• CABART
Gabriel • HACQUIN |
• 1697 • 1724 |
• Luisant • Luisant |
1742 |
Luisant |
66 |
|
418++ |
COLAS Gilles |
1686 |
Le Coudray |
PICHON Martine |
1711 |
Le Coudray |
1756 |
Le Coudray |
70 |
|
419++ |
PICHON Martine |
1686 |
Le Coudray |
COLAS Gilles |
1711 |
Le Coudray |
< 1744 |
|
< 57 |
|
420++ |
HACQUIN Jacques |
1697 |
Luisant |
GOUGIS |
1719 |
Lucé |
<> 1752 & 1755 |
|
>= 54 |
|
421++ |
GOUGIS |
1696 |
Lucé |
HACQUIN Jacques |
1719 |
Lucé |
1752 |
Luisant |
55 |
|
422 |
COUDRAY Lhomer |
1690 |
Luisant |
• LEROUX
Xainte • COUTARD Simone |
• 1715 • 1725 |
• Luisant • Luisant |
1746 |
Luisant |
55 |
|
423 |
COUTARD Simone |
1702 |
Le Coudray |
COUDRAY Lhomer |
1725 |
Luisant |
< 1755 |
|
< 52 |
|
424 |
GUERSANT Jean |
(c) 1692 |
|
AUBERT Marie |
1716 |
Luisant |
1742 |
Luisant |
50 |
|
425 |
AUBERT Marie |
(c) 1692 |
|
GUERSANT Jean |
1716 |
Luisant |
1762 |
Luisant |
70 |
|
426 |
BESNARD Simon |
1688 |
Chartres |
DOLLY Jeanne |
1713 |
Chartres |
1759 |
Chartres |
71 |
|
427 |
DOLLY Jeanne |
(c) 1691 |
|
BESNARD Simon |
1713 |
Chartres |
1772 |
Chartres |
81 |
|
428 |
FOURÉ Martin |
1682 |
Luisant |
COUDRAY Anne |
1704 |
Luisant |
1722 |
Luisant |
39 |
|
429 |
COUDRAY Anne |
1688 |
Luisant |
• FOURÉ
Martin • LEROY Gilles |
• 1704 • 1725 |
• Luisant • Luisant |
1739 |
Luisant |
50 |
|
430 (420) |
HACQUIN Jacques |
1697 |
Luisant |
GOUGIS |
1719 |
Lucé |
<> 1752 & 1755 |
|
>= 54 |
|
431 (421) |
GOUGIS |
1696 |
Lucé |
HACQUIN Jacques |
1719 |
Lucé |
1752 |
Luisant |
55 |
|
432 |
HUSSON Jean |
(c) 1691 |
|
BERRIER Marie |
1727 |
Nogent le Rotrou |
1780 |
Nogent le Rotrou |
89 |
|
433 |
BERRIER Marie |
1704 |
Nogent le Rotrou |
HUSSON Jean |
1727 |
Nogent le Rotrou |
1755 |
Nogent le Rotrou |
50 |
|
434 |
SIMON Jacques |
(c) 1708 |
|
• GOUIN • CORMIER Marie |
• 1723 • 1743 |
• Dancé • Verrières |
1778 |
Dancé |
70 |
|
435 |
CORMIER Marie |
1711 |
Verrières |
SIMON Jacques |
1743 |
Verrières |
> 1765 |
|
>= 53 |
|
436 |
RENAUDIN Jacques |
1723 |
Beaumont les Autels (Le Chartif) |
RENAULT Marie |
1747 |
Souancé au Perche |
|
|
|
|
437 |
RENAULT Marie |
|
|
RENAUDIN Jacques |
1747 |
Souancé au Perche |
|
|
|
|
438 |
ROCTON Joseph |
1705 |
Saint- |
PETIGARS Marie |
(c) 1749 |
|
1780 |
Nogent le Rotrou |
75 |
|
439 |
PETIGARS Marie |
1719 |
Nogent le Rotrou |
ROCTON Joseph |
(c) 1749 |
|
1775 |
Nogent le Rotrou |
55 |
|
440 |
BARROUX Jacques |
|
|
SOTTEAU Marie |
< 1703 |
|
1730 |
Saint-Maurice sur Huisne |
|
|
441 |
SOTTEAU Marie |
|
|
BARROUX Jacques |
< 1703 |
|
> 1735 |
|
|
|
442 |
BIDAULT Jean |
1659 |
Verrières |
• EVRARD
Catherine • FRANCHET Anne |
• 1686 • 1698 |
• Bellou sur Huisne • Verrières |
1721 |
Verrières |
62 |
|
443 |
FRANCHET Anne |
(c) 1676 |
|
BIDAULT Jean |
1698 |
Verrières |
1742 |
Verrières |
66 |
|
444 |
BANSARD |
1673 |
Mauves sur Huisne |
• PRINCE
Jeanne • THIBAULT Jeanne |
• 1701 • 1705 |
• Mauves sur Huisne • Mauves sur Huisne |
1747 |
Mauves sur Huisne |
74 |
|
445 |
THIBAULT Jeanne |
(c) 1681 |
|
BANSARD |
1705 |
Mauves sur Huisne |
> 1743 |
|
>= 61 |
|
446 |
ROUELLÉ Nicolas |
|
|
GOBILLON Catherine |
1718 |
Mauves sur Huisne |
< 1743 |
|
|
|
447 |
GOBILLON Catherine |
1697 |
Réveillon |
ROUELLÉ Nicolas |
1718 |
Mauves sur Huisne |
> 1743 |
|
>= 45 |
|
448 |
VIVIEN Vincent |
1676 |
Chartres |
LECLERC Barbe |
1706 |
Chartres |
1747 |
Chartres |
70 |
|
449 |
LECLERC Barbe |
1685 |
Chartres |
VIVIEN Vincent |
1706 |
Chartres |
1741 |
Chartres |
55 |
|
450 |
CHUTEAU Jean |
1666 |
Chartres |
BRAZON Louise |
1695 |
Chartres |
1712 |
Chartres |
45 |
|
451 |
BRAZON Louise |
1675 |
Chartres |
CHUTEAU Jean |
1695 |
Chartres |
1735 |
Chartres |
59 |
|
452 |
FLAQUET Jean |
1673 |
Saint-Piat |
• BILLARD
Marie • BOUJU Marie |
• (c) 1698 • 1700 |
• • Saint-Piat |
< 1731 |
|
< 57 |
|
453 |
BOUJU Marie |
1675 |
Saint-Piat |
FLAQUET Jean |
1700 |
Saint-Piat |
> 1731 |
|
>= 55 |
|
454 |
VIVIEN Jacques |
1687 |
Chartres |
• RAMIER
Marguerite • NEVEU Louise |
• 1718 • 1724 |
• Chartres • Chartres |
1736 |
Chartres |
48 |
|
455 |
NEVEU Louise |
1694 |
Chartres |
VIVIEN Jacques |
1724 |
Chartres |
1764 |
Chartres |
69 |
|
456 |
VIVIEN Germain |
1680 |
Chartres |
VALLET Anne |
1711 |
Chartres |
1754 |
Chartres |
74 |
|
457 |
VALLET Anne |
1686 |
Le Coudray |
VIVIEN Germain |
1711 |
Chartres |
1754 |
Chartres |
68 |
|
458 |
LEROY Jean |
1685 |
Chartres |
COURTOIS Perrine |
1712 |
Chartres |
1767 |
Chartres |
82 |
|
459 |
COURTOIS Perrine |
1689 |
Chartres |
• BOUDIER
Georges • LEROY Jean |
• 1709 • 1712 |
• Chartres • Chartres |
> 1743 |
|
>= 53 |
|
460 |
DELORME Pierre |
1671 |
Chartres |
DUMOUTIER Marguerite |
1696 |
Chartres |
1761 |
Chartres |
89 |
|
461 |
DUMOUTIER Marguerite |
1676 |
Chartres |
DELORME Pierre |
1696 |
Chartres |
1754 |
Chartres |
78 |
|
462 |
DOUBLET |
1690 |
Chartres |
• BÉZARD
Jeanne • ROUGEAUX
Anne • TRIBOUILLET
Marie • GUÉRIN Marie |
• 1710 • 1711 • 1723 • 1737 |
• Chartres • Chartres • Chartres • Chartres |
> 1759 |
|
>= 68 |
|
463 |
TRIBOUILLET Marie |
1690 |
Luisant |
• MERCIER
Louis • DOUBLET |
• 1713 • 1723 |
• Luisant • Chartres |
1736 |
Chartres |
46 |
|
464 |
LEBLANC |
1672 |
Chartres |
BÉZARD Marie |
1696 |
Chartres |
1699 |
Chartres |
26 |
|
465 |
BÉZARD Marie |
1670 |
Chartres |
LEBLANC |
1696 |
Chartres |
1744 |
Chartres |
73 |
|
466 |
MOULARD |
|
|
LABBÉ Thomase |
|
|
< 1745 |
|
|
|
467 |
LABBÉ Thomase |
|
|
MOULARD |
|
|
< 1745 |
|
|
|
468 |
PICHON Denis |
|
|
CHIFFLET Catherine |
1704 |
Chartres |
1736 |
Chartres |
|
|
469 |
CHIFFLET Catherine |
1676 |
Luisant |
PICHON Denis |
1704 |
Chartres |
1740 |
Chartres |
64 |
|
470 |
POTTIER Mathurin |
1688 |
Chartres |
LESCUYER Barbe |
1712 |
Chartres |
1764 |
Chartres |
76 |
|
471 |
LESCUYER Barbe |
1680 |
Lucé |
• PILLIER • POTTIER Mathurin |
• 1699 • 1712 |
• Chartres • Chartres |
1750 |
Chartres |
69 |
|
472 |
MICHEL Jean |
1688 |
Le Coudray |
• BINET
Catherine • GADDÉ Jeanne |
• 1711 • 1713 |
• Le Coudray • Chartres |
1771 |
Le Coudray |
83 |
|
473 |
GADDÉ Jeanne |
1685 |
Chartres |
• GEORGES
Jean • MICHEL Jean |
• 1704 • 1713 |
• Le Coudray • Chartres |
1751 |
Le Coudray |
65 |
|
474++ |
TRIBOUILLET Jean |
1698 |
Luisant |
COUTARD Marie |
1719 |
Luisant |
1778 |
Le Coudray |
80 |
|
475++ |
COUTARD Marie |
1700 |
Le Coudray |
TRIBOUILLET Jean |
1719 |
Luisant |
1774 |
Le Coudray |
74 |
|
476 |
POTTIER Barnabé |
1697 |
Chartres |
• GIRARD • POULIN Jeanne |
• 1718 • 1741 |
• Chartres • Chartres |
1772 |
Le Coudray |
74 |
|
477 |
GIRARD |
1695 |
Luisant |
POTTIER Barnabé |
1718 |
Chartres |
1739 |
Chartres |
44 |
|
478 |
COUTARD Jean |
1703 |
Le Coudray |
AUBOUIN Marie |
1729 |
Le Coudray |
1753 |
Le Coudray |
49 |
|
479 |
AUBOUIN Marie |
1704 |
Le Coudray |
COUTARD Jean |
1729 |
Le Coudray |
1779 |
Le Coudray |
75 |
|
480 (418) |
COLAS Gilles |
1686 |
Le Coudray |
PICHON Martine |
1711 |
Le Coudray |
1756 |
Le Coudray |
70 |
|
481 (419) |
PICHON Martine |
1686 |
Le Coudray |
COLAS Gilles |
1711 |
Le Coudray |
< 1744 |
|
< 57 |
|
482 |
DESVAUX Jean |
1695 |
Morancez |
HUVETTE Jeanne |
1719 |
Barjouville |
1768 |
Morancez |
72 |
|
483 |
HUVETTE Jeanne |
1697 |
Ver les Chartres |
DESVAUX Jean |
1719 |
Barjouville |
1742 |
Morancez |
44 |
|
484 (474) |
TRIBOUILLET Jean |
1698 |
Luisant |
COUTARD Marie |
1719 |
Luisant |
1778 |
Le Coudray |
80 |
|
485 (475) |
COUTARD Marie |
1700 |
Le Coudray |
TRIBOUILLET Jean |
1719 |
Luisant |
1774 |
Le Coudray |
74 |
|
486 |
BRAZON Jacques |
1690 |
Le Coudray |
VALLET Marie |
1720 |
Le Coudray |
1740 |
Le Coudray |
49 |
|
487 |
VALLET Marie |
1695 |
Le Coudray |
• MICHEL • BRAZON Jacques |
• 1718 • 1720 |
• Le Coudray • Le Coudray |
1757 |
Le Coudray |
61 |
|
488 |
VILLETTE |
1669 |
Saint-Germain le Gaillard |
JOLY Marie |
1688 |
Courville sur Eure |
< 1728 |
|
< 58 |
|
489 |
JOLY Marie |
> 1667 |
|
VILLETTE |
1688 |
Courville sur Eure |
1714 |
Saint-Germain le Gaillard |
< 46 |
|
490 |
TASSEAU Simon |
1686 |
Le Coudray |
MAUNORY Marie |
1719 |
Le Coudray |
1760 |
Le Coudray |
73 |
|
491 |
MAUNORY Marie |
(c) 1695 |
|
TASSEAU Simon |
1719 |
Le Coudray |
1773 |
Le Coudray |
78 |
|
492++ |
AUBOUIN Denis |
(c) 1668 |
|
BOINELLE Geneviève |
1698 |
Le Coudray |
1711 |
Le Coudray |
43 |
|
493++ |
BOINELLE Geneviève |
1675 |
Le Coudray |
AUBOUIN Denis |
1698 |
Le Coudray |
1744 |
Le Coudray |
69 |
|
494 |
COUDRAY |
1690 |
Lucé |
• BRAZON
Marie • LAURIAU (LAUREAU,LOREAU,LORIOT) Anne |
• 1718 • 1730 |
• Le Coudray • Chartres |
> 1730 |
|
>= 39 |
|
495 |
BRAZON Marie |
1692 |
Le Coudray |
COUDRAY |
1718 |
Le Coudray |
1730 |
Chartres |
37 |
|
496 |
MARCHAND Jean |
1705 |
Coulonges les Sablons |
DAUVERGNE Charlotte |
1729 |
Coulonges les Sablons |
1753 |
Coulonges les Sablons |
48 |
|
497 |
DAUVERGNE Charlotte |
1706 |
Bretoncelles |
MARCHAND Jean |
1729 |
Coulonges les Sablons |
1777 |
Coulonges les Sablons |
70 |
|
498 |
FOUCHET |
|
|
FORGE Marie |
1728 |
Nogent le Rotrou |
> 1760 |
|
|
|
499 |
FORGE Marie |
1706 |
Nogent le Rotrou |
FOUCHET |
1728 |
Nogent le Rotrou |
1746 |
Nogent le Rotrou |
39 |
|
500 |
COURTOIS |
1686 |
Authon du Perche |
CHARON Marie |
1705 |
Authon du Perche |
1753 |
Authon du Perche |
66 |
|
501 |
CHARON Marie |
1687 |
Authon du Perche |
COURTOIS |
1705 |
Authon du Perche |
1750 |
Authon du Perche |
62 |
|
502 |
RICHOUX Pierre |
1684 |
Authon du Perche |
DERAS Louise |
1716 |
Authon du Perche |
1733 |
Authon du Perche |
48 |
|
503 |
DERAS Louise |
1691 |
Authon du Perche |
RICHOUX Pierre |
1716 |
Authon du Perche |
1761 |
Authon du Perche |
69 |
|
504 |
LAUDIER Jean |
(c) 1679 |
|
• FRIQUET
Marie • HÉBERT • MARRE Anne |
• 1702 • < 1708 • 1730 |
• Le Plantis • • Saint-Martin des
Pézerits |
1739 |
Saint-Martin des Pézerits |
60 |
|
505 |
MARRE Anne |
(c) 1701 |
|
• LAUDIER
Jean • ROSET Jean |
• 1730 • ~ 1740 |
• Saint-Martin des Pézerits • |
1773 |
Saint-Aubin de Courteraie |
72 |
|
506 |
BRIAND |
|
|
DENIS Barbe |
< 1720 |
|
< 1766 |
|
|
|
507 |
DENIS Barbe |
(c) 1701 |
|
BRIAND |
< 1720 |
|
1766 |
Saint-Agnan sur Sarthe |
65 |
|
508 |
LEVESQUE |
1701 |
Sainte-Scolasse sur Sarthe |
AUBERT Marie |
1723 |
Sainte-Scolasse sur Sarthe |
> 1752 |
|
>= 50 |
|
509 |
AUBERT Marie |
|
|
LEVESQUE |
1723 |
Sainte-Scolasse sur Sarthe |
> 1752 |
|
|
|
510 |
GANIVET Robert |
|
|
• FRIQUET
Louise • LESERGENT Charlotte |
• 1727 • 1753 |
• Sainte-Scolasse sur Sarthe • Sainte-Scolasse sur
Sarthe |
> 1752 |
|
|
|
511 |
FRIQUET Louise |
1705 |
Sainte-Scolasse sur Sarthe |
GANIVET Robert |
1727 |
Sainte-Scolasse sur Sarthe |
< 1752 |
|
< 46 |
|
Génération 9 |
|||||||||
|
768 |
CHÉDEVILLE Jean |
1683 |
Hanches |
PANTHOU Anne |
1708 |
Morancez |
1743 |
Morancez |
60 |
|
769 |
PANTHOU Anne |
1686 |
Morancez |
CHÉDEVILLE Jean |
1708 |
Morancez |
1755 |
Morancez |
68 |
|
770 |
BRUSLON René |
(c) 1662 |
|
GIBAULT Marie |
1687 |
Morancez |
1712 |
Morancez |
50 |
|
771 |
GIBAULT Marie |
1663 |
Ver les Chartres |
BRUSLON René |
1687 |
Morancez |
1732 |
Morancez |
68 |
|
772 |
LECOURT Charles |
(c) 1650 |
|
CHAMPION Anne |
1672 |
Morancez |
1692 |
Morancez |
42 |
|
773 |
CHAMPION Anne |
(c) 1655 |
|
LECOURT Charles |
1672 |
Morancez |
1701 |
Morancez |
46 |
|
774 |
GAULT Jean |
(c) 1659 |
|
PANTHOU Louise |
|
|
1709 |
Morancez |
50 |
|
775 |
PANTHOU Louise |
|
|
GAULT Jean |
|
|
> 1719 |
|
|
|
776 |
BOUTROUCHE Marin |
1669 |
Dammarie |
• DOMIN
Denise • GIRARD Perrine |
• 1692 • 1695 |
• Dammarie • Dammarie |
1740 |
Dammarie |
70 |
|
777 |
GIRARD Perrine |
(c) 1661 |
|
• MARTIN
Jean • BOUTROUCHE Marin |
• 1680 • 1695 |
• Dammarie • Dammarie |
1741 |
Dammarie |
80 |
|
778 |
COUPPÉ Etienne |
|
|
MALNON Catherine |
|
|
< 1714 |
|
|
|
779 |
MALNON Catherine |
|
|
COUPPÉ Etienne |
|
|
1714 |
Dammarie |
|
|
780 |
ROCH Jacques |
(c) 1659 |
|
DUGON |
1684 |
Dammarie |
1734 |
Dammarie |
75 |
|
781 |
DUGON |
(c) 1662 |
|
ROCH Jacques |
1684 |
Dammarie |
1737 |
Dammarie |
75 |
|
782 |
LEGRAND Jean |
(c) 1674 |
|
• 1ÈRE
ÉPOUSE JL Inconnue • BORDIER Marie |
• • 1700 |
• • Dammarie |
1729 |
Dammarie |
55 |
|
783 |
BORDIER Marie |
(c) 1683 |
|
LEGRAND Jean |
1700 |
Dammarie |
1706 |
Dammarie |
23 |
|
784 |
PERRUCHET Martin |
|
|
CROSNIER Pasquette |
|
|
< 1688 |
|
|
|
785 |
CROSNIER Pasquette |
|
|
• PERRUCHET
Martin • GUILLAUMIN Léger |
• • < 1687 |
• • |
> 1688 |
|
|
|
786 |
MALEPART Louis |
|
|
BELLANGER |
|
|
> 1688 |
|
|
|
787 |
BELLANGER |
|
|
MALEPART Louis |
|
|
> 1688 |
|
|
|
788 |
BENOIST |
1623 |
Bonneval |
RONDEAU Martine |
1645 |
Bonneval |
1675 |
Bonneval |
52 |
|
789 |
RONDEAU Martine |
1622 |
Bonneval |
BENOIST |
1645 |
Bonneval |
1678 |
Bonneval |
56 |
|
790 |
LEMAÎTRE Jacques |
|
|
COULON Mathurine |
|
|
|
|
|
|
791 |
COULON Mathurine |
|
|
LEMAÎTRE Jacques |
|
|
|
|
|
|
800 |
DOUBLET Mathurin |
1653 |
Chartres |
FOUQUEREAU Marie |
1684 |
Chartres |
1724 |
Chartres |
70 |
|
801 |
FOUQUEREAU Marie |
~ 1664 |
Chartres |
DOUBLET Mathurin |
1684 |
Chartres |
1699 |
Chartres |
~ 34 |
|
802 |
POUSSEMOTTE Jacques |
1668 |
Chartres |
• BINET
Anne • MORIN Louise |
• 1696 • 1709 |
• Chartres • Chartres |
1712 |
Chartres |
43 |
|
803 |
BINET Anne |
1674 |
Lucé |
POUSSEMOTTE Jacques |
1696 |
Chartres |
1707 |
Chartres |
33 |
|
804 |
FOUQUEREAU Jean |
1663 |
Chartres |
• PILLIER • LABBÉ
Denise • BESNARD Mathurine |
• 1688 • 1696 • 1704 |
• Chartres • Chartres • Chartres |
1737 |
Chartres |
74 |
|
805 |
PILLIER |
(c) 1666 |
|
FOUQUEREAU Jean |
1688 |
Chartres |
1694 |
Chartres |
28 |
|
806 |
GIRARD Etienne |
1662 |
Chartres |
• BONVALLET
Jeanne • BÉRAULT Marie |
• 1691 • 1696 |
• Chartres • Chartres |
1736 |
Chartres |
74 |
|
807 |
BÉRAULT Marie |
1676 |
Chartres |
GIRARD Etienne |
1696 |
Chartres |
1750 |
Chartres |
74 |
|
808++ |
MACÉ Jean |
1655 |
Chartres |
BARRÉ Catherine |
1678 |
Chartres |
1727 |
Chartres |
72 |
|
809++ |
BARRÉ Catherine |
1662 |
Chartres |
MACÉ Jean |
1678 |
Chartres |
1721 |
Chartres |
58 |
|
810 |
CABART Pierre |
1660 |
Chartres |
BÉRAULT Jeanne |
1686 |
Chartres |
1707 |
Chartres |
47 |
|
811 |
BÉRAULT Jeanne |
1666 |
Chartres |
CABART Pierre |
1686 |
Chartres |
1702 |
Chartres |
36 |
|
812 |
BEAUGENDRE Louis |
1669 |
Chartres |
LABBÉ Marie |
1696 |
Chartres |
1753 |
Chartres |
83 |
|
813 |
LABBÉ Marie |
1671 |
Chartres |
BEAUGENDRE Louis |
1696 |
Chartres |
1707 |
Chartres |
36 |
|
814 |
BEAUNIER Gilles |
1664 |
Chartres |
LEROY Marie |
1692 |
Chartres |
1733 |
Chartres |
68 |
|
815 |
LEROY Marie |
1670 |
Chartres |
BEAUNIER Gilles |
1692 |
Chartres |
1728 |
Chartres |
57 |
|
816 (808) |
MACÉ Jean |
1655 |
Chartres |
BARRÉ Catherine |
1678 |
Chartres |
1727 |
Chartres |
72 |
|
817 (809) |
BARRÉ Catherine |
1662 |
Chartres |
MACÉ Jean |
1678 |
Chartres |
1721 |
Chartres |
58 |
|
818 |
LIARD Mathurin |
1654 |
Chartres |
VALLET Catherine |
1680 |
Le Coudray |
1712 |
Le Coudray |
58 |
|
819 |
VALLET Catherine |
(c) 1652 |
|
LIARD Mathurin |
1680 |
Le Coudray |
1709 |
Le Coudray |
57 |
|
820 |
DOUBLET Jean |
1659 |
Chartres |
LECOMTE Marie |
1686 |
Chartres |
1689 |
Chartres |
30 |
|
821 |
LECOMTE Marie |
1668 |
Chartres |
• DOUBLET
Jean • RAMIER |
• 1686 • 1691 |
• Chartres • Chartres |
> 1718 |
Chartres |
>= 49 |
|
822++ |
VIVIEN Gilles |
1646 |
Chartres |
• LEGUAY
Germaine • CABART Louise |
• < 1672 • 1675 |
• • Chartres |
1720 |
Chartres |
73 |
|
823++ |
CABART Louise |
1652 |
Chartres |
VIVIEN Gilles |
1675 |
Chartres |
1723 |
Chartres |
70 |
|
824++ |
VIVIEN Bernard |
(c) 1605 |
|
• MORIN
Philippe • DUVERGER Jeanne |
• 1626 • 1630 |
• Chartres • Chartres |
1650 |
Chartres |
45 |
|
825++ |
DUVERGER Jeanne |
(c) 1606 |
|
VIVIEN Bernard |
1630 |
Chartres |
1669 |
Chartres |
63 |
|
826 |
FÉRÉ Toussaint |
1626 |
Chartres |
• LECOMTE
Claude • LEVEAU Catherine |
• 1651 • 1661 |
• Chartres • Chartres |
1666 |
Chartres |
40 |
|
827 |
LEVEAU Catherine |
1628 |
Chartres |
• AUBOUIN • FÉRÉ Toussaint |
• 1656 • 1661 |
• Chartres • Chartres |
1695 |
Chartres |
66 |
|
828 |
MARIGAULT Jacques |
1643 |
Gasville Oisème |
LARCHER Marthe |
1665 |
Gasville Oisème |
1685 |
Gasville Oisème |
41 |
|
829 |
LARCHER Marthe |
(c) 1641 |
|
MARIGAULT Jacques |
1665 |
Gasville Oisème |
1711 |
Gasville Oisème |
70 |
|
830 |
DIMPAU |
|
|
RENOU |
1672 |
Gasville Oisème |
< 1692 |
|
|
|
831 |
RENOU |
(c) 1648 |
|
• DIMPAU • TORCHEUX Louis |
• 1672 • 1678 |
• Gasville Oisème • Gasville Oisème |
1711 |
Gasville Oisème |
63 |
|
832 |
CABART |
(c) 1600 |
|
• CHIFFLET
Catherine • AUBERT Madeleine |
• • |
• • |
1672 |
Luisant |
72 |
|
833 |
AUBERT Madeleine |
(c) 1618 |
|
CABART |
|
|
1678 |
Luisant |
60 |
|
834 |
NORMAND Jacques |
(c) 1633 |
|
CHESNEAU Denise |
|
|
1693 |
Luisant |
60 |
|
835 |
CHESNEAU Denise |
|
|
NORMAND Jacques |
|
|
1709 |
Luisant |
|
|
836++ |
COLAS Pasquier |
(c) 1643 |
|
AUBOUIN Mathurine |
1682 |
Le Coudray |
1703 |
Le Coudray |
60 |
|
837++ |
AUBOUIN Mathurine |
(c) 1643 |
|
COLAS Pasquier |
1682 |
Le Coudray |
1726 |
Le Coudray |
83 |
|
838++ |
PICHON Louis |
~ 1644 |
|
VALLET Marie |
1679 |
Le Coudray |
1694 |
Le Coudray |
~ 50 |
|
839++ |
VALLET Marie |
(c) 1643 |
Le Coudray |
PICHON Louis |
1679 |
Le Coudray |
1735 |
Le Coudray |
92 |
|
840++ |
HACQUIN |
(c) 1665 |
|
• CHIFFLET
Marguerite • NORMAND Denise |
• 1687 • 1724 |
• Luisant • Luisant |
1733 |
Luisant |
68 |
|
841++ |
CHIFFLET Marguerite |
(c) 1664 |
|
HACQUIN |
1687 |
Luisant |
1721 |
Luisant |
57 |
|
842++ |
GOUGIS Jacques |
1670 |
Lucé |
BESNARD Jeanne |
1692 |
Lucé |
1722 |
Lucé |
52 |
|
843++ |
BESNARD Jeanne |
1672 |
Dammarie |
• GOUGIS
Jacques • PRIEUR Mathurin |
• 1692 • < 1736 |
• Lucé • |
1741 |
Lucé |
69 |
|
844++ |
COUDRAY Jacques |
(c) 1659 |
|
BINEAU Etiennette |
1682 |
Luisant |
1700 |
Luisant |
41 |
|
845++ |
BINEAU Etiennette |
(c) 1656 |
|
• AUBERT
Claude • COUDRAY Jacques |
• < 1680 • 1682 |
• • Luisant |
1719 |
Luisant |
63 |
|
846++ |
COUTARD Guy |
(c) 1665 |
|
MARTIN Marguerite |
1691 |
Le Coudray |
1709 |
Le Coudray |
44 |
|
847++ |
MARTIN Marguerite |
1668 |
Le Coudray |
COUTARD Guy |
1691 |
Le Coudray |
1705 |
Le Coudray |
36 |
|
848 |
GUERSANT Jean |
|
|
VIONNÉE Barbe |
|
|
< 1715 |
|
|
|
849 |
VIONNÉE Barbe |
(c) 1664 |
|
GUERSANT Jean |
|
|
1728 |
Luisant |
64 |
|
850 |
AUBERT Claude |
(c) 1657 |
|
CHIFFLET Claire |
1673 |
Luisant |
1726 |
Luisant |
69 |
|
851 |
CHIFFLET Claire |
(c) 1651 |
|
AUBERT Claude |
1673 |
Luisant |
1728 |
Luisant |
77 |
|
852 |
BESNARD Simon |
(c) 1659 |
|
BEAUGENDRE Martine |
1682 |
Chartres |
1713 |
Chartres |
54 |
|
853 |
BEAUGENDRE Martine |
1656 |
Chartres |
• CAILLEAUX
Robert • BESNARD Simon |
• 1674 • 1682 |
• Lèves • Chartres |
1713 |
Chartres |
56 |
|
854 |
DOLLY Marin |
1659 |
Gallardon |
DEGAS Jeanne |
1685 |
Gallardon |
< 1713 |
|
< 53 |
|
855 |
DEGAS Jeanne |
1664 |
Gallardon |
DOLLY Marin |
1685 |
Gallardon |
< 1713 |
|
< 48 |
|
856 |
FOURÉ Martin |
1658 |
Chartres |
COUDRAY Marie |
1681 |
Luisant |
< 1700 |
|
< 41 |
|
857 |
COUDRAY Marie |
|
|
FOURÉ Martin |
1681 |
Luisant |
|
|
|
|
858 (844) |
COUDRAY Jacques |
(c) 1659 |
|
BINEAU Etiennette |
1682 |
Luisant |
1700 |
Luisant |
41 |
|
859 (845) |
BINEAU Etiennette |
(c) 1656 |
|
• AUBERT
Claude • COUDRAY Jacques |
• < 1680 • 1682 |
• • Luisant |
1719 |
Luisant |
63 |
|
860 (840) |
HACQUIN |
(c) 1665 |
|
• CHIFFLET
Marguerite • NORMAND Denise |
• 1687 • 1724 |
• Luisant • Luisant |
1733 |
Luisant |
68 |
|
861 (841) |
CHIFFLET Marguerite |
(c) 1664 |
|
HACQUIN |
1687 |
Luisant |
1721 |
Luisant |
57 |
|
862 (842) |
GOUGIS Jacques |
1670 |
Lucé |
BESNARD Jeanne |
1692 |
Lucé |
1722 |
Lucé |
52 |
|
863 (843) |
BESNARD Jeanne |
1672 |
Dammarie |
• GOUGIS
Jacques • PRIEUR Mathurin |
• 1692 • < 1736 |
• Lucé • |
1741 |
Lucé |
69 |
|
864 |
HUSSON Gabriel |
1659 |
Nogent le Rotrou |
• BOUSSARD
Gillette • GENTIL
Catherine • CERCEAU Marguerite |
• 1682 • 1693 • 1702 |
• Nogent le Rotrou • Nogent le Rotrou • Nogent le Rotrou |
< 1727 |
|
< 67 |
|
865 |
CERCEAU Marguerite |
1666 |
Nogent le Rotrou |
HUSSON Gabriel |
1702 |
Nogent le Rotrou |
|
|
|
|
866 |
BERRIER Charles |
|
|
BEAUCHESNE Jeanne |
|
|
|
|
|
|
867 |
BEAUCHESNE Jeanne |
|
|
BERRIER Charles |
|
|
|
|
|
|
868 |
SIMON Jean |
|
|
BINET Marie |
1700 |
Saint-Hilaire sur Erre |
< 1735 |
|
|
|
869 |
BINET Marie |
|
|
SIMON Jean |
1700 |
Saint-Hilaire sur Erre |
|
|
|
|
870 |
CORMIER Pierre |
1670 |
Verrières |
MARCHAND Marie |
1696 |
Verrières |
1745 |
Verrières |
74 |
|
871 |
MARCHAND Marie |
(c) 1676 |
|
CORMIER Pierre |
1696 |
Verrières |
1751 |
Verrières |
75 |
|
872 |
RENAUDIN René |
|
|
• CHENEBAULT
Charlotte • BOUDRIER Catherine |
• 1711 • > 1729 |
• Beaumont les Autels (Le Chartif) • |
|
|
|
|
873 |
CHENEBAULT Charlotte |
1690 |
Beaumont les Autels (Le Chartif) |
RENAUDIN René |
1711 |
Beaumont les Autels (Le Chartif) |
1728 |
Beaumont les Autels (Le Chartif) |
38 |
|
874 |
RENAULT Etienne |
|
|
CRUCHETTE Renée |
|
|
< 1747 |
|
|
|
875 |
CRUCHETTE Renée |
|
|
RENAULT Etienne |
|
|
> 1747 |
|
|
|
876 |
ROCTON Joseph |
(c) 1679 |
|
BRETONNIÈRE Barbe |
1702 |
Saint- |
1706 |
Saint- |
27 |
|
877 |
BRETONNIÈRE Barbe |
1685 |
Nogent le Rotrou |
• ROCTON
Joseph • COCHON Nicolas |
• 1702 • 1711 |
• Saint- • Mâle |
|
|
|
|
878 |
PETIGARS Gabriel |
1684 |
Nogent le Rotrou |
ESNAULT Charlotte |
1718 |
Coudray au Perche |
> 1760 |
|
>= 75 |
|
879 |
ESNAULT Charlotte |
(c) 1694 |
|
PETIGARS Gabriel |
1718 |
Coudray au Perche |
1730 |
Coudray au Perche |
36 |
|
880 |
BARROUX Inconnu |
|
|
|
|
|
|
|
|
|
882 |
SOTTEAU Inconnu |
|
|
|
|
|
|
|
|
|
884 |
BIDAULT Jean |
1613 |
Verrières |
FERET Marie |
1653 |
Verrières |
1674 |
Verrières |
61 |
|
885 |
FERET Marie |
|
|
BIDAULT Jean |
1653 |
Verrières |
1673 |
Verrières |
|
|
886 |
FRANCHET Jean |
|
|
• BUGUET
Anne • HOCHE Marie |
• • 1671 |
• • Condeau |
< 1698 |
|
|
|
887 |
HOCHE Marie |
(c) 1637 |
|
• FOURMENTIN
Louis • FRANCHET Jean |
• • 1671 |
• • Condeau |
1713 |
Verrières |
76 |
|
888 |
BANSARD |
1640 |
Mauves sur Huisne |
PICHE Jeanne |
1671 |
Mauves sur Huisne |
< 1692 |
|
< 51 |
|
889 |
PICHE Jeanne |
1643 |
Saint-Mard de Reno |
BANSARD |
1671 |
Mauves sur Huisne |
1692 |
Mauves sur Huisne |
49 |
|
890 |
THIBAULT Louis |
|
|
BRY Marthe |
1680 |
Sérigny |
|
|
|
|
891 |
BRY Marthe |
|
|
THIBAULT Louis |
1680 |
Sérigny |
|
|
|
|
892 |
ROUELLÉ Claude |
|
|
BIGOT |
|
|
< 1718 |
|
|
|
893 |
BIGOT |
|
|
ROUELLÉ Claude |
|
|
|
|
|
|
894 |
GOBILLON Jacques |
(c) 1673 |
|
• THÉRIN
Marie • CONMEAUCHE
Jacqueline • GUILPIN Jeanne |
• 1696 • 1706 • 1728 |
• Réveillon • Réveillon • Mauves sur Huisne |
1745 |
Mauves sur Huisne |
72 |
|
895 |
THÉRIN Marie |
(c) 1670 |
|
GOBILLON Jacques |
1696 |
Réveillon |
1705 |
Réveillon |
35 |
|
896 (822) |
VIVIEN Gilles |
1646 |
Chartres |
• LEGUAY
Germaine • CABART Louise |
• < 1672 • 1675 |
• • Chartres |
1720 |
Chartres |
73 |
|
897 (823) |
CABART Louise |
1652 |
Chartres |
VIVIEN Gilles |
1675 |
Chartres |
1723 |
Chartres |
70 |
|
898 |
LECLERC René |
|
|
CONARD |
1675 |
Chartres |
1694 |
Chartres |
|
|
899 |
CONARD |
1650 |
Chartres |
LECLERC René |
1675 |
Chartres |
1704 |
Chartres |
53 |
|
900 |
CHUTEAU |
1638 |
Chartres |
• VIVIEN
Eléonore • LECOMTE
Anne • PICHON Marie |
• 1659 • 1665 • 1666 |
• Chartres • Chartres • Chartres |
1675 |
Chartres |
36 |
|
901 |
PICHON Marie |
(c) 1636 |
|
CHUTEAU |
1666 |
Chartres |
1704 |
Chartres |
68 |
|
902 |
BRAZON Claude |
1641 |
Chartres |
LECOMTE Louise |
1664 |
Chartres |
1693 |
Chartres |
52 |
|
903 |
LECOMTE Louise |
1639 |
Chartres |
BRAZON Claude |
1664 |
Chartres |
1695 |
Chartres |
56 |
|
904 |
FLAQUET Pierre |
~ 1648 |
|
FOURMENTIN Noëlle |
1673 |
Saint-Piat |
1713 |
Saint-Piat |
~ 65 |
|
905 |
FOURMENTIN Noëlle |
(c) 1652 |
|
• CERCAULT
Florent • FLAQUET Pierre |
• 1669 • 1673 |
• Saint-Piat • Saint-Piat |
1694 |
Saint-Piat |
42 |
|
906 |
BOUJU Antoine |
(c) 1626 |
|
NAUDIN |
1655 |
Saint-Piat |
1679 |
Saint-Piat |
53 |
|
907 |
NAUDIN |
|
|
BOUJU Antoine |
1655 |
Saint-Piat |
1683 |
Saint-Piat |
|
|
908 (822) |
VIVIEN Gilles |
1646 |
Chartres |
• LEGUAY
Germaine • CABART Louise |
• < 1672 • 1675 |
• • Chartres |
1720 |
Chartres |
73 |
|
909 (823) |
CABART Louise |
1652 |
Chartres |
VIVIEN Gilles |
1675 |
Chartres |
1723 |
Chartres |
70 |
|
910 |
NEVEU Simon |
1647 |
Chartres |
• VIVIEN • HEURTAULT Barbe |
• 1678 • 1692 |
• Chartres • Chartres |
1712 |
Chartres |
64 |
|
911 |
HEURTAULT Barbe |
(c) 1666 |
|
NEVEU Simon |
1692 |
Chartres |
1721 |
Chartres |
55 |
|
912 (822) |
VIVIEN Gilles |
1646 |
Chartres |
• LEGUAY
Germaine • CABART Louise |
• < 1672 • 1675 |
• • Chartres |
1720 |
Chartres |
73 |
|
913 (823) |
CABART Louise |
1652 |
Chartres |
VIVIEN Gilles |
1675 |
Chartres |
1723 |
Chartres |
70 |
|
914++ |
VALLET Guillaume |
(c) 1638 |
|
AUBOUIN Anne |
1666 |
Le Coudray |
1693 |
Le Coudray |
55 |
|
915++ |
AUBOUIN Anne |
(c) 1639 |
|
VALLET Guillaume |
1666 |
Le Coudray |
1724 |
Le Coudray |
85 |
|
916++ |
LEROY Sanctin |
1634 |
Lucé |
• LECOMTE
Barbe • ANDRÉ Louise |
• 1659 • 1664 |
• Chartres • Chartres |
1709 |
Chartres |
75 |
|
917++ |
ANDRÉ Louise |
(c) 1640 |
|
• BUGUET
Mathurin • LEROY Sanctin |
• 1660 • 1664 |
• Chartres • Chartres |
1724 |
Chartres |
84 |
|
918 |
COURTOIS Nicolas |
1652 |
Chartres |
DESFONDS Perrine |
1680 |
Chartres |
1724 |
Chartres |
71 |
|
919 |
DESFONDS Perrine |
(c) 1654 |
|
COURTOIS Nicolas |
1680 |
Chartres |
1709 |
Chartres |
55 |
|
920 |
DELORME Guillaume |
1629 |
Chartres |
HERVÉ Marguerite |
1655 |
Chartres |
1709 |
Chartres |
79 |
|
921 |
HERVÉ Marguerite |
1632 |
Chartres |
DELORME Guillaume |
1655 |
Chartres |
1706 |
Chartres |
73 |
|
922 |
DUMOUTIER René |
1627 |
Chartres |
TONNELIER Marie |
1661 |
Chartres |
1704 |
Chartres |
77 |
|
923 |
TONNELIER Marie |
(c) 1641 |
|
DUMOUTIER René |
1661 |
Chartres |
1686 |
Chartres |
45 |
|
924 |
DOUBLET René |
1663 |
Chartres |
• TRIBOUILLET
• BASCLÉ |
• 1688 • 1698 |
• Luisant • Chartres |
1731 |
Chartres |
67 |
|
925 |
TRIBOUILLET |
(c) 1658 |
|
DOUBLET René |
1688 |
Luisant |
1695 |
Chartres |
37 |
|
926 |
TRIBOUILLET Robert |
1658 |
Chartres |
• BINEAU
Madeleine • HERVÉ Renée |
• 1689 • 1721 |
• Luisant • Lucé |
1746 |
Luisant |
88 |
|
927 |
BINEAU Madeleine |
|
|
TRIBOUILLET Robert |
1689 |
Luisant |
1711 |
Luisant |
|
|
928 |
LEBLANC |
1640 |
Chartres |
AUBOUIN Julienne |
1671 |
Chartres |
1718 |
Chartres |
77 |
|
929 |
AUBOUIN Julienne |
(c) 1642 |
|
LEBLANC |
1671 |
Chartres |
1725 |
Chartres |
83 |
|
930 |
BÉZARD Julien |
(c) 1640 |
Chartres |
PILLIER Jeanne |
1667 |
Chartres |
1708 |
Chartres |
68 |
|
931 |
PILLIER Jeanne |
1642 |
Chartres |
BÉZARD Julien |
1667 |
Chartres |
1675 |
Chartres |
33 |
|
932 |
MOULARD Inconnu |
|
|
|
|
|
|
|
|
|
934 |
LABBÉ Inconnu |
|
|
|
|
|
|
|
|
|
936 |
PICHON Gervais |
(c) 1629 |
|
HOYAU Mesme |
1659 |
Le Coudray |
1694 |
Le Coudray |
65 |
|
937 |
HOYAU Mesme |
|
|
PICHON Gervais |
1659 |
Le Coudray |
> 1704 |
|
|
|
938 |
CHIFFLET |
(c) 1638 |
|
ROGER Marie |
|
|
1684 |
Luisant |
46 |
|
939 |
ROGER Marie |
|
|
CHIFFLET |
|
|
1684 |
Luisant |
|
|
940 |
POTTIER Mathurin |
1661 |
Chartres |
JACQUET |
1687 |
Chartres |
1691 |
Chartres |
29 |
|
941 |
JACQUET |
|
|
• POTTIER
Mathurin • BEAUGRAS
Jean • BOURGEOIS Augustin |
• 1687 • 1694 • 1700 |
• Chartres • Chartres • Chartres |
|
|
|
|
942 |
LESCUYER Gabriel |
1642 |
Lucé |
RENAULT Marguerite |
1667 |
Lucé |
1691 |
Lucé |
49 |
|
943 |
RENAULT Marguerite |
(c) 1644 |
|
LESCUYER Gabriel |
1667 |
Lucé |
1698 |
Lucé |
54 |
|
944 |
MICHEL Pierre |
(c) 1651 |
Le Coudray |
GONVERT Véronique |
1676 |
Le Coudray |
1725 |
Le Coudray |
74 |
|
945 |
GONVERT Véronique |
(c) 1656 |
|
MICHEL Pierre |
1676 |
Le Coudray |
1732 |
Le Coudray |
76 |
|
946 |
GADDÉ Jean |
1646 |
Chartres |
AURIAU, AUREAU
(LORIAU ?) |
1681 |
Chartres |
1687 |
Chartres |
40 |
|
947 |
AURIAU, AUREAU
(LORIAU ?) |
1656 |
Chartres |
GADDÉ Jean |
1681 |
Chartres |
1701 |
Chartres |
44 |
|
948++ |
TRIBOUILLET Jean |
1654 |
Chartres |
• MACÉ
Radegonde • CANDRÉ Marguerite |
• 1687 • 1698 |
• Luisant • Luisant |
1709 |
Luisant |
54 |
|
949++ |
MACÉ Radegonde |
|
|
TRIBOUILLET Jean |
1687 |
Luisant |
1698 |
Luisant |
|
|
950 (846) |
COUTARD Guy |
(c) 1665 |
|
MARTIN Marguerite |
1691 |
Le Coudray |
1709 |
Le Coudray |
44 |
|
951 (847) |
MARTIN Marguerite |
1668 |
Le Coudray |
COUTARD Guy |
1691 |
Le Coudray |
1705 |
Le Coudray |
36 |
|
952 |
POTTIER René |
(c) 1653 |
|
LANGLOIS Catherine |
1680 |
Le Coudray |
1699 |
Chartres |
46 |
|
953 |
LANGLOIS Catherine |
(c) 1659 |
|
POTTIER René |
1680 |
Le Coudray |
1709 |
Chartres |
50 |
|
954 |
GIRARD Thibault |
|
|
• GOUGIS
Marie • VINIER |
• 1684 • 1700 |
• Luisant • Luisant |
1712 |
Luisant |
|
|
955 |
GOUGIS Marie |
|
|
GIRARD Thibault |
1684 |
Luisant |
1699 |
Luisant |
|
|
956 |
COUTARD Jean |
1672 |
Le Coudray |
LECOMTE Suzanne |
1697 |
Le Coudray |
> 1729 |
|
>= 56 |
|
957 |
LECOMTE Suzanne |
1671 |
Le Coudray |
COUTARD Jean |
1697 |
Le Coudray |
<> 1719 & 1721 |
|
>= 47 |
|
958 (492) |
AUBOUIN Denis |
(c) 1668 |
|
BOINELLE Geneviève |
1698 |
Le Coudray |
1711 |
Le Coudray |
43 |
|
959 (493) |
BOINELLE Geneviève |
1675 |
Le Coudray |
AUBOUIN Denis |
1698 |
Le Coudray |
1744 |
Le Coudray |
69 |
|
960 (836) |
COLAS Pasquier |
(c) 1643 |
|
AUBOUIN Mathurine |
1682 |
Le Coudray |
1703 |
Le Coudray |
60 |
|
961 (837) |
AUBOUIN Mathurine |
(c) 1643 |
|
COLAS Pasquier |
1682 |
Le Coudray |
1726 |
Le Coudray |
83 |
|
962 (838) |
PICHON Louis |
~ 1644 |
|
VALLET Marie |
1679 |
Le Coudray |
1694 |
Le Coudray |
~ 50 |
|
963 (839) |
VALLET Marie |
(c) 1643 |
Le Coudray |
PICHON Louis |
1679 |
Le Coudray |
1735 |
Le Coudray |
92 |
|
964 |
DESVAUX Denis |
1654 |
|
MENOU Marie |
1684 |
Morancez |
1732 |
Morancez |
78 |
|
965 |
MENOU Marie |
(c) 1666 |
|
DESVAUX Denis |
1684 |
Morancez |
1700 |
Morancez |
34 |
|
966 |
HUVETTE Jacques |
|
|
• COUDRAY
Jeanne • GIBAULT Catherine |
• • 1694 |
• • Ver les Chartres |
> 1738 |
|
|
|
967 |
GIBAULT Catherine |
1666 |
Ver les Chartres |
• ADAM
Pierre • HUVETTE Jacques |
• 1689 • 1694 |
• Morancez • Ver les Chartres |
1730 |
Thivars |
63 |
|
968 (948) |
TRIBOUILLET Jean |
1654 |
Chartres |
• MACÉ
Radegonde • CANDRÉ Marguerite |
• 1687 • 1698 |
• Luisant • Luisant |
1709 |
Luisant |
54 |
|
969 (949) |
MACÉ Radegonde |
|
|
TRIBOUILLET Jean |
1687 |
Luisant |
1698 |
Luisant |
|
|
970 (846) |
COUTARD Guy |
(c) 1665 |
|
MARTIN Marguerite |
1691 |
Le Coudray |
1709 |
Le Coudray |
44 |
|
971 (847) |
MARTIN Marguerite |
1668 |
Le Coudray |
COUTARD Guy |
1691 |
Le Coudray |
1705 |
Le Coudray |
36 |
|
972++ |
BRAZON Marin |
1666 |
Le Coudray |
AUBOUIN Catherine |
1690 |
Le Coudray |
1729 |
Le Coudray |
63 |
|
973++ |
AUBOUIN Catherine |
1669 |
Le Coudray |
BRAZON Marin |
1690 |
Le Coudray |
1740 |
Le Coudray |
70 |
|
974 |
VALLET Jean |
1669 |
Le Coudray |
POULIN Julienne |
1694 |
Le Coudray |
1705 |
Le Coudray |
35 |
|
975 |
POULIN Julienne |
1671 |
Le Coudray |
• VALLET
Jean • MAUSSAINT |
• 1694 • 1705 |
• Le Coudray • Le Coudray |
1711 |
Le Coudray |
40 |
|
976 |
VILLETTE Pierre |
|
|
GRANDIN Quentienne |
|
|
< 1688 |
|
|
|
977 |
GRANDIN Quentienne |
1628 |
Saint-Germain le Gaillard |
VILLETTE Pierre |
|
|
> 1688 |
|
>= 59 |
|
978 |
JOLY Etienne |
(c) 1633 |
|
PILLARD Marie |
< 1663 |
|
1692 |
Courville sur Eure |
59 |
|
979 |
PILLARD Marie |
|
|
JOLY Etienne |
< 1663 |
|
> 1688 |
|
|
|
980 |
TASSEAU Marin |
(c) 1649 |
|
LABBÉ Anne |
1673 |
Le Coudray |
1699 |
Le Coudray |
50 |
|
981 |
LABBÉ Anne |
(c) 1651 |
|
TASSEAU Marin |
1673 |
Le Coudray |
1726 |
Le Coudray |
75 |
|
982 |
MAUNORY Jacques |
|
|
AUBRY Marie |
|
|
< 1717 |
|
|
|
983 |
AUBRY Marie |
|
|
MAUNORY Jacques |
|
|
|
|
|
|
984++ |
AUBOUIN Jean |
(c) 1615 |
|
BÉZARD Radegonde |
|
|
1688 |
Le Coudray |
73 |
|
985++ |
BÉZARD Radegonde |
|
|
AUBOUIN Jean |
|
|
1693 |
Le Coudray |
|
|
986++ |
BOINELLE |
|
|
MICHEL Anne |
1670 |
Le Coudray |
1677 |
Le Coudray |
|
|
987++ |
MICHEL Anne |
|
|
BOINELLE |
1670 |
Le Coudray |
|
|
|
|
988 |
COUDRAY |
1656 |
Lucé |
CHALOPIN Marie |
1676 |
Chartres |
<> 1698 & 1713 |
|
>= 41 |
|
989 |
CHALOPIN Marie |
(c) 1653 |
|
• MULLOT
Mathieu • COUDRAY |
• 1668 • 1676 |
• Chartres • Chartres |
1713 |
Chartres |
59 |
|
990 (972) |
BRAZON Marin |
1666 |
Le Coudray |
AUBOUIN Catherine |
1690 |
Le Coudray |
1729 |
Le Coudray |
63 |
|
991 (973) |
AUBOUIN Catherine |
1669 |
Le Coudray |
BRAZON Marin |
1690 |
Le Coudray |
1740 |
Le Coudray |
70 |
|
992 |
MARCHAND Jean |
1672 |
Coulonges les Sablons |
CHARPENTIER Marie |
1694 |
Coulonges les Sablons |
1725 |
Coulonges les Sablons |
53 |
|
993 |
CHARPENTIER Marie |
1675 |
Coulonges les Sablons |
MARCHAND Jean |
1694 |
Coulonges les Sablons |
1738 |
Coulonges les Sablons |
62 |
|
994 |
DAUVERGNE René |
1651 |
Rémalard |
• CHAUVIN
Louise • LECOURT Jeanne |
• 1688 • 1691 |
• Bretoncelles • Condé sur Huisne |
1725 |
Bretoncelles |
74 |
|
995 |
LECOURT Jeanne |
(c) 1672 |
|
DAUVERGNE René |
1691 |
Condé sur Huisne |
1712 |
Bretoncelles |
40 |
|
996 |
FOUCHET Gabriel |
|
|
DUGUÉ Marie |
1706 |
Nogent le Rotrou |
> 1733 |
|
|
|
997 |
DUGUÉ Marie |
|
Trizay-Coutretot Saint- |
FOUCHET Gabriel |
1706 |
Nogent le Rotrou |
|
|
|
|
998 |
FORGE Jacques |
1659 |
Saint-Hilaire sur Erre |
• BEAUVAIS
Louise • BRUNET Jeanne |
• 1684 • 1709 |
• Saint-Hilaire sur Erre • Saint-Agnan sur
Erre |
1730 |
Saint-Agnan sur Erre |
71 |
|
999 |
BEAUVAIS Louise |
(c) 1662 |
|
FORGE Jacques |
1684 |
Saint-Hilaire sur Erre |
1707 |
Saint-Agnan sur Erre |
45 |
|
1 000 |
COURTOIS |
1656 |
Authon du Perche |
VÉLARD Marie |
1680 |
Authon du Perche |
1711 |
Authon du Perche |
54 |
|
1 001 |
VÉLARD Marie |
1659 |
Authon du Perche |
COURTOIS |
1680 |
Authon du Perche |
|
|
|
|
1 002 |
CHARON Philippe |
(c) 1641 |
|
SALMON |
1670 |
Authon du Perche |
1712 |
Authon du Perche |
71 |
|
1 003 |
SALMON |
1656 |
Authon du Perche |
CHARON Philippe |
1670 |
Authon du Perche |
1693 |
Authon du Perche |
37 |
|
1 004 |
RICHOUX Jean |
1640 |
Bonneval |
• HARDY
Anne • COUASSE
Charlotte • LEPROUST Elisabeth |
• 1663 • 1672 • 1689 |
• Bonneval • Bonneval • Authon du Perche |
1726 |
Authon du Perche |
85 |
|
1 005 |
COUASSE Charlotte |
1656 |
Authon du Perche |
RICHOUX Jean |
1672 |
Bonneval |
1688 |
Authon du Perche |
31 |
|
1 006 |
DERAS Jacques |
|
|
MARTIN Louise |
1690 |
Authon du Perche |
> 1716 |
|
|
|
1 007 |
MARTIN Louise |
(c) 1666 |
|
DERAS Jacques |
1690 |
Authon du Perche |
1721 |
Authon du Perche |
55 |
|
1 008 |
LAUDIER Gilles |
|
|
LEVESQUE Marie |
|
|
< 1730 |
|
|
|
1 009 |
LEVESQUE Marie |
|
|
LAUDIER Gilles |
|
|
> 1730 |
|
|
|
1 010 |
MARRE Pierre |
|
|
MORAND Catherine |
1699 |
Saint-Agnan sur Sarthe |
> 1730 |
|
|
|
1 011 |
MORAND Catherine |
|
|
MARRE Pierre |
1699 |
Saint-Agnan sur Sarthe |
> 1730 |
|
|
|
1 012 |
BRIAND Charles |
|
|
LECOURT Madeleine |
1693 |
Saint-Agnan sur Sarthe |
1720 |
Saint-Agnan sur Sarthe |
|
|
1 013 |
LECOURT Madeleine |
|
|
BRIAND Charles |
1693 |
Saint-Agnan sur Sarthe |
|
|
|
|
1 014 |
DENIS Inconnu |
|
|
|
|
|
|
|
|
|
1 016 |
LEVESQUE |
1676 |
Sainte-Scolasse sur Sarthe |
LANCELIN Jacquine |
1700 |
|
> 1733 |
|
>= 56 |
|
1 017 |
LANCELIN Jacquine |
|
|
LEVESQUE |
1700 |
|
<> 1731 & 1741 |
|
|
|
1 018 |
AUBERT Jean |
(c) 1669 |
|
BAUCHEU Anne |
|
|
1739 |
Sainte-Scolasse sur Sarthe |
70 |
|
1 019 |
BAUCHEU Anne |
|
|
AUBERT Jean |
|
|
|
|
|
|
1 020 |
GANIVET Claude |
|
|
BONHOMME Marie |
|
|
1731 |
Sainte-Scolasse sur Sarthe |
|
|
1 021 |
BONHOMME Marie |
|
|
GANIVET Claude |
|
|
< 1727 |
|
|
|
1 022 |
FRIQUET Hilaire |
(c) 1669 |
|
• CHÉRÉ
Anne • BOUVRY Marie |
• 1703 • 1704 |
• Sainte-Scolasse sur Sarthe • Sainte-Scolasse sur
Sarthe |
< 1727 |
|
< 57 |
|
1 023 |
BOUVRY Marie |
(c) 1679 |
|
FRIQUET Hilaire |
1704 |
Sainte-Scolasse sur Sarthe |
|
|
|
|
Génération 10 |
|||||||||
|
1 536 |
CHÉDEVILLE Christophe |
1654 |
Hanches |
JEULLAIN Marie |
1681 |
Hanches |
1687 |
Hanches |
33 |
|
1 537 |
JEULLAIN Marie |
1659 |
Hanches |
• CHÉDEVILLE
Christophe • PANTHOU Mathieu |
• 1681 • 1689 |
• Hanches • Hanches |
> 1708 |
|
>= 48 |
|
1 538 |
PANTHOU Noël |
(c) 1651 |
|
ROCHEREAU Anne |
1676 |
Morancez |
1713 |
Morancez |
62 |
|
1 539 |
ROCHEREAU Anne |
(c) 1654 |
|
PANTHOU Noël |
1676 |
Morancez |
1724 |
Morancez |
70 |
|
1 540 |
BRUSLON Jean |
1624 |
Morancez |
LEMAIRE Mathurine |
|
|
1681 |
Morancez |
57 |
|
1 541 |
LEMAIRE Mathurine |
(c) 1628 |
Morancez |
BRUSLON Jean |
|
|
1700 |
Morancez |
72 |
|
1 542++ |
GIBAULT Denys |
(c) 1631 |
|
LELOUP Elisabeth |
|
|
1666 |
Ver les Chartres |
35 |
|
1 543++ |
LELOUP Elisabeth |
|
|
• GIBAULT
Denys • LEROY Jean |
• • > 1667 |
• • |
< 1674 |
|
|
|
1 544 |
LECOURT Louis |
|
|
DOBICHE Marie |
|
|
< 1672 |
|
|
|
1 545 |
DOBICHE Marie |
(c) 1624 |
|
LECOURT Louis |
|
|
1679 |
Morancez |
55 |
|
1 546 |
CHAMPION Nicolas |
(c) 1629 |
|
PELLETIER Jeanne |
|
|
1672 |
Morancez |
43 |
|
1 547 |
PELLETIER Jeanne |
(c) 1630 |
|
CHAMPION Nicolas |
|
|
1671 |
Morancez |
41 |
|
1 550++ |
PANTHOU Abel |
(c) 1603 |
|
TAVERNIER Jeanne |
|
|
1669 |
Morancez |
66 |
|
1 551++ |
TAVERNIER Jeanne |
|
|
PANTHOU Abel |
|
|
< 1676 |
|
|
|
1 552 |
BOUTROUCHE Simon |
(c) 1639 |
|
• MORISEAU
Gabrielle • BOUCHERON Mathurine |
• 1665 • |
• Dammarie • |
1702 |
Dammarie |
63 |
|
1 553 |
MORISEAU Gabrielle |
(c) 1642 |
|
BOUTROUCHE Simon |
1665 |
Dammarie |
1695 |
Dammarie |
53 |
|
1 554 |
GIRARD Fiacre |
|
|
BOUCHEREAU Angélique |
1652 |
Pré Saint-Martin |
1680 |
Dammarie |
|
|
1 555 |
BOUCHEREAU Angélique |
|
|
GIRARD Fiacre |
1652 |
Pré Saint-Martin |
1676 |
Dammarie |
|
|
1 556 |
COUPPÉ Etienne |
(c) 1612 |
|
• LECERF
Marie • LHOPITEAU Mathurine |
• • 1653 |
• • Dammarie |
1672 |
Dammarie |
60 |
|
1 557 |
LHOPITEAU Mathurine |
(c) 1612 |
|
COUPPÉ Etienne |
1653 |
Dammarie |
1692 |
Dammarie |
80 |
|
1 558 |
MALNON Inconnu |
|
|
|
|
|
|
|
|
|
1 560 |
ROCH Jacques |
(c) 1620 |
|
MICHAU Jeantienne |
|
|
|
|
|
|
1 561 |
MICHAU Jeantienne |
|
|
ROCH Jacques |
|
|
|
|
|
|
1 562 |
DUGON Etienne |
|
|
GUILLON Jacquette |
|
|
|
|
|
|
1 563 |
GUILLON Jacquette |
|
|
DUGON Etienne |
|
|
|
|
|
|
1 564 |
LEGRAND Pierre |
|
|
LECOEUR Perrine |
|
|
< 1701 |
|
|
|
1 565 |
LECOEUR Perrine |
|
|
LEGRAND Pierre |
|
|
|
|
|
|
1 566 |
BORDIER Philippe |
(c) 1659 |
|
• CHARDONNEAU
Marie • PANTHOU |
• 1682 • 1704 |
• Dammarie • Ver les Chartres |
1713 |
Dammarie |
54 |
|
1 567 |
CHARDONNEAU Marie |
1664 |
Dammarie |
• RENOU
Dominique • BORDIER Philippe |
• 1681 • 1682 |
• Dammarie • Dammarie |
1702 |
Dammarie |
37 |
|
1 576 |
BENOIST Etienne |
|
|
SALMON Catherine |
1613 |
Bonneval |
1623 |
Bonneval |
|
|
1 577 |
SALMON Catherine |
|
|
BENOIST Etienne |
1613 |
Bonneval |
1658 |
Bonneval |
|
|
1 578 |
RONDEAU Simon |
|
|
COUDRAY Jeanne |
|
|
< 1627 |
|
|
|
1 579 |
COUDRAY Jeanne |
|
|
RONDEAU Simon |
|
|
< 1627 |
|
|
|
1 582 |
COULON Pierre |
|
|
|
|
|
< 1661 |
|
|
|
1 600 |
DOUBLET Jacques |
(c) 1613 |
|
DUBOIS Marie |
1646 |
Chartres |
1681 |
Chartres |
68 |
|
1 601 |
DUBOIS Marie |
(c) 1620 |
|
DOUBLET Jacques |
1646 |
Chartres |
1701 |
Chartres |
81 |
|
1 602 |
FOUQUEREAU Etienne |
1634 |
Chartres |
CHAMPION |
1660 |
Chartres |
1694 |
Chartres |
60 |
|
1 603 |
CHAMPION |
1639 |
Chartres |
FOUQUEREAU Etienne |
1660 |
Chartres |
1710 |
Chartres |
71 |
|
1 604 |
POUSSEMOTTE Marin |
(c) 1632 |
Chartres |
FOURÉ |
1653 |
Chartres |
1692 |
Chartres |
60 |
|
1 605 |
FOURÉ |
1635 |
Chartres |
POUSSEMOTTE Marin |
1653 |
Chartres |
1698 |
Chartres |
63 |
|
1 606 |
BINET Jean |
1632 |
Chartres |
GOUGIS Perrine |
1657 |
Lucé |
1679 |
Lucé |
46 |
|
1 607 |
GOUGIS Perrine |
1635 |
Lucé |
• POUSSEMOTTE
Claude • BINET Jean |
• 1654 • 1657 |
• Lucé • Lucé |
1681 |
Lucé |
45 |
|
1 608 |
FOUQUEREAU Claude |
1629 |
Chartres |
LOUVEAU Marie |
1653 |
Chartres |
1707 |
Chartres |
77 |
|
1 609 |
LOUVEAU Marie |
1635 |
Chartres |
FOUQUEREAU Claude |
1653 |
Chartres |
1701 |
Chartres |
65 |
|
1 610 |
PILLIER Pierre |
|
|
• LEFEBVRE
Marie • BENVILLE Marie |
• 1647 • |
• Chartres • |
> 1688 |
|
|
|
1 611 |
BENVILLE Marie |
|
|
PILLIER Pierre |
|
|
> 1688 |
|
|
|
1 612 |
GIRARD Jean |
|
|
LIARD Marguerite |
1652 |
Chartres |
1686 |
Chartres |
|
|
1 613 |
LIARD Marguerite |
(c) 1620 |
|
• PILLIER
Claude • GIRARD Jean |
• 1645 • 1652 |
• Chartres • Chartres |
1694 |
Chartres |
74 |
|
1 614++ |
BÉRAULT Mathurin |
1630 |
Chartres |
DELAGRANGE |
1661 |
Chartres |
1680 |
Chartres |
49 |
|
1 615++ |
DELAGRANGE |
1645 |
Chartres |
BÉRAULT Mathurin |
1661 |
Chartres |
1680 |
Chartres |
35 |
|
1 616++ |
MACÉ Yves |
|
|
AUMONT Marguerite |
1651 |
Chartres |
1656 |
Chartres |
|
|
1 617++ |
AUMONT Marguerite |
1633 |
Chartres |
• MACÉ
Yves • ROUELLÉ Gilles |
• 1651 • 1659 |
• Chartres • Chartres |
1678 |
Chartres |
44 |
|
1 618++ |
BARRÉ Sulpice |
1638 |
Chartres |
MARNEUX Marguerite |
1661 |
Chartres |
1676 |
Chartres |
37 |
|
1 619++ |
MARNEUX Marguerite |
(c) 1644 |
|
BARRÉ Sulpice |
1661 |
Chartres |
1733 |
Chartres |
89 |
|
1 620++ |
CABART Vincent |
(c) 1617 |
|
• BRAZON
Philippe • BELHOMME Bénigne |
• 1641 • 1648 |
• Chartres • Chartres |
1689 |
Chartres |
72 |
|
1 621++ |
BELHOMME Bénigne |
(c) 1621 |
|
CABART Vincent |
1648 |
Chartres |
1691 |
Chartres |
70 |
|
1 622
(1 614) |
BÉRAULT Mathurin |
1630 |
Chartres |
DELAGRANGE |
1661 |
Chartres |
1680 |
Chartres |
49 |
|
1 623
(1 615) |
DELAGRANGE |
1645 |
Chartres |
BÉRAULT Mathurin |
1661 |
Chartres |
1680 |
Chartres |
35 |
|
1 624 |
BEAUGENDRE Louis |
1634 |
Chartres |
OUALLARD Catherine |
1662 |
Chartres |
1675 |
Chartres |
41 |
|
1 625 |
OUALLARD Catherine |
1634 |
Chartres |
BEAUGENDRE Louis |
1662 |
Chartres |
1705 |
Chartres |
71 |
|
1 626 |
LABBÉ Vincent |
1641 |
Chartres |
BEAUVAIS Catherine |
1665 |
Chartres |
1718 |
Chartres |
77 |
|
1 627 |
BEAUVAIS Catherine |
(c) 1638 |
|
LABBÉ Vincent |
1665 |
Chartres |
1718 |
Chartres |
80 |
|
1 628 |
BEAUNIER |
< 1630 |
|
OUALLARD Jeanne |
|
|
1701 |
Chartres |
>= 71 |
|
1 629 |
OUALLARD Jeanne |
(c) 1628 |
|
BEAUNIER |
|
|
1684 |
Chartres |
56 |
|
1 630
(916) |
LEROY Sanctin |
1634 |
Lucé |
• LECOMTE
Barbe • ANDRÉ Louise |
• 1659 • 1664 |
• Chartres • Chartres |
1709 |
Chartres |
75 |
|
1 631
(917) |
ANDRÉ Louise |
(c) 1640 |
|
• BUGUET
Mathurin • LEROY Sanctin |
• 1660 • 1664 |
• Chartres • Chartres |
1724 |
Chartres |
84 |
|
1 632
(1 616) |
MACÉ Yves |
|
|
AUMONT Marguerite |
1651 |
Chartres |
1656 |
Chartres |
|
|
1 633
(1 617) |
AUMONT Marguerite |
1633 |
Chartres |
• MACÉ
Yves • ROUELLÉ Gilles |
• 1651 • 1659 |
• Chartres • Chartres |
1678 |
Chartres |
44 |
|
1 634
(1 618) |
BARRÉ Sulpice |
1638 |
Chartres |
MARNEUX Marguerite |
1661 |
Chartres |
1676 |
Chartres |
37 |
|
1 635
(1 619) |
MARNEUX Marguerite |
(c) 1644 |
|
BARRÉ Sulpice |
1661 |
Chartres |
1733 |
Chartres |
89 |
|
1 636 |
LIARD Etienne |
(c) 1608 |
|
AUBOUIN Anne |
< 1654 |
|
1688 |
Chartres |
80 |
|
1 637 |
AUBOUIN Anne |
(c) 1620 |
|
LIARD Etienne |
< 1654 |
|
1672 |
Chartres |
52 |
|
1 638++ |
VALLET Jean |
(c) 1609 |
|
• BOINELLE
Noëlle • DUBOUR Perrine |
• < 1638 • |
• • |
1684 |
Le Coudray |
75 |
|
1 639++ |
BOINELLE Noëlle |
|
|
VALLET Jean |
< 1638 |
|
< 1680 |
|
|
|
1 640 |
DOUBLET Noël |
1628 |
Chartres |
• LORSON
Renée • PATHIE Jeanne |
• 1656 • 1664 |
• Chartres • Chartres |
1677 |
Chartres |
48 |
|
1 641 |
LORSON Renée |
|
|
DOUBLET Noël |
1656 |
Chartres |
< 1664 |
|
|
|
1 642 |
LECOMTE Jacques |
1635 |
Chartres |
MEUSNIER Marie |
1667 |
Chartres |
1705 |
Chartres |
69 |
|
1 643 |
MEUSNIER Marie |
(c) 1650 |
|
LECOMTE Jacques |
1667 |
Chartres |
1730 |
Chartres |
80 |
|
1 644
(824) |
VIVIEN Bernard |
(c) 1605 |
|
• MORIN
Philippe • DUVERGER Jeanne |
• 1626 • 1630 |
• Chartres • Chartres |
1650 |
Chartres |
45 |
|
1 645
(825) |
DUVERGER Jeanne |
(c) 1606 |
|
VIVIEN Bernard |
1630 |
Chartres |
1669 |
Chartres |
63 |
|
1 646
(1 620) |
CABART Vincent |
(c) 1617 |
|
• BRAZON
Philippe • BELHOMME Bénigne |
• 1641 • 1648 |
• Chartres • Chartres |
1689 |
Chartres |
72 |
|
1 647
(1 621) |
BELHOMME Bénigne |
(c) 1621 |
|
CABART Vincent |
1648 |
Chartres |
1691 |
Chartres |
70 |
|
1 648++ |
VIVIEN Jean |
~ 1575 |
|
GUIARD Jeanne |
1606 |
Chartres |
1623 |
Chartres |
~ 48 |
|
1 649++ |
GUIARD Jeanne |
|
|
VIVIEN Jean |
1606 |
Chartres |
< 1642 |
|
|
|
1 650++ |
DUVERGER Jean |
(c) 1555 |
Chartres |
DUBOIS Madeleine |
< 1581 |
|
1622 |
Chartres |
67 |
|
1 651++ |
DUBOIS Madeleine |
~ 1570 |
|
DUVERGER Jean |
< 1581 |
|
1628 |
Chartres |
~ 58 |
|
1 652 |
FÉRÉ Pierre |
(c) 1592 |
|
OUALLARD Fiacrette |
1619 |
Chartres |
1631 |
Chartres |
39 |
|
1 653 |
OUALLARD Fiacrette |
(c) 1598 |
|
FÉRÉ Pierre |
1619 |
Chartres |
1650 |
Chartres |
52 |
|
1 654 |
LEVEAU Etienne |
(c) 1595 |
|
CORNU Louise |
1627 |
Chartres |
1628 |
Chartres |
33 |
|
1 655 |
CORNU Louise |
(c) 1610 |
|
• LEVEAU
Etienne • PATHIE Jean |
• 1627 • 1632 |
• Chartres • Chartres |
1650 |
Chartres |
40 |
|
1 656 |
MARIGAULT Paul |
|
|
• BELHOMME
Isabelle • BEAUGENDRE Mathurine |
• • |
• • |
< 1665 |
|
|
|
1 657 |
BELHOMME Isabelle |
|
|
MARIGAULT Paul |
|
|
< 1665 |
|
|
|
1 658 |
LARCHER Denis |
|
|
TORCHEUX Madeleine |
|
|
> 1665 |
|
|
|
1 659 |
TORCHEUX Madeleine |
(c) 1619 |
|
LARCHER Denis |
|
|
1683 |
Gasville Oisème |
64 |
|
1 660 |
DIMPAU Claude |
|
|
MILOTE Marie |
|
|
|
|
|
|
1 661 |
MILOTE Marie |
|
|
DIMPAU Claude |
|
|
|
|
|
|
1 662 |
RENOU Claude |
|
|
MOLLOY Philippe |
|
|
> 1674 |
|
|
|
1 663 |
MOLLOY Philippe |
|
|
RENOU Claude |
|
|
> 1674 |
|
|
|
1 664 |
CABART Inconnu |
|
|
|
|
|
|
|
|
|
1 666 |
AUBERT |
|
|
VOZEVIN Marie |
|
|
|
|
|
|
1 667 |
VOZEVIN Marie |
|
|
AUBERT |
|
|
|
|
|
|
1 670 |
CHESNEAU Inconnu |
|
|
|
|
|
|
|
|
|
1 672++ |
COLAS Pasquier |
|
|
AUBOUIN Elisabeth |
|
|
|
|
|
|
1 673++ |
AUBOUIN Elisabeth |
|
|
COLAS Pasquier |
|
|
|
|
|
|
1 674++ |
AUBOUIN Gilles |
|
|
PILLIER Jeanne |
|
|
|
|
|
|
1 675++ |
PILLIER Jeanne |
(c) 1610 |
|
AUBOUIN Gilles |
|
|
1679 |
Le Coudray |
69 |
|
1 676++ |
PICHON Simon |
|
|
CARRÉ Anne |
< 1633 |
|
< 1678 |
|
|
|
1 677++ |
CARRÉ Anne |
~ 1613 |
|
PICHON Simon |
< 1633 |
|
1678 |
Le Coudray |
~ 65 |
|
1 678
(1 638) |
VALLET Jean |
(c) 1609 |
|
• BOINELLE
Noëlle • DUBOUR Perrine |
• < 1638 • |
• • |
1684 |
Le Coudray |
75 |
|
1 679
(1 639) |
BOINELLE Noëlle |
|
|
VALLET Jean |
< 1638 |
|
< 1680 |
|
|
|
1 680++ |
HACQUIN Marin |
|
|
• POUSSEMOTTE
• GUÉRIN
Jeanne • BAILLAMOINE
Perrine • MORIN Sébastienne |
• • 1670 • 1689 • 1695 |
• • Luisant • Luisant • Luisant |
1713 |
Luisant |
|
|
1 681++ |
POUSSEMOTTE |
(c) 1642 |
|
HACQUIN Marin |
|
|
1670 |
Luisant |
28 |
|
1 682++ |
CHIFFLET Jean |
(c) 1639 |
|
• DÉLERIE
Jeanne • DORANGE
Jeanne • GOUGIS Fleurie |
• • 1676 • 1679 |
• • Luisant • Luisant |
1684 |
Luisant |
45 |
|
1 683++ |
DÉLERIE Jeanne |
|
|
CHIFFLET Jean |
|
|
< 1676 |
|
|
|
1 684++ |
GOUGIS Jean |
1644 |
Lucé |
LANGE Marie |
1668 |
Lucé |
1674 |
Lucé |
30 |
|
1 685++ |
LANGE Marie |
|
|
• GOUGIS
Jean • COUDRAY Jean |
• 1668 • 1677 |
• Lucé • Lucé |
1679 |
Lucé |
|
|
1 686++ |
BESNARD Toussaint |
1629 |
Dammarie |
LAILLIER Louise |
1660 |
Mignières |
<> 1678 & 1692 |
|
>= 48 |
|
1 687++ |
LAILLIER Louise |
1638 |
|
BESNARD Toussaint |
1660 |
Mignières |
1678 |
Dammarie |
39 |
|
1 688++ |
COUDRAY Jacques |
(c) 1610 |
|
DENEAU/DENIAU Marie |
|
|
1694 |
Mainvilliers |
84 |
|
1 689++ |
DENEAU/DENIAU Marie |
(c) 1619 |
|
COUDRAY Jacques |
|
|
1694 |
Mainvilliers |
75 |
|
1 690++ |
BINEAU Claude |
(c) 1615 |
|
• LEGUAY
Bienvenue • COUDRAY Gillette |
• • |
• • |
1691 |
Luisant |
76 |
|
1 691++ |
COUDRAY Gillette |
|
|
BINEAU Claude |
|
|
1695 |
Luisant |
|
|
1 692++ |
COUTARD Jean |
(c) 1629 |
|
AUBOUIN Brigitte |
1662 |
Le Coudray |
1689 |
Le Coudray |
60 |
|
1 693++ |
AUBOUIN Brigitte |
(c) 1641 |
|
COUTARD Jean |
1662 |
Le Coudray |
1703 |
Chartres |
62 |
|
1 694++ |
MARTIN Julien |
(c) 1631 |
|
CHAMPION Anne |
|
|
1694 |
Le Coudray |
63 |
|
1 695++ |
CHAMPION Anne |
~ 1635 |
|
MARTIN Julien |
|
|
1679 |
Le Coudray |
~ 44 |
|
1 700 |
AUBERT Pierre |
(c) 1618 |
|
BARON Noëlle |
|
|
1679 |
Luisant |
61 |
|
1 701 |
BARON Noëlle |
|
|
AUBERT Pierre |
|
|
|
|
|
|
1 702 |
CHIFFLET Nicolas |
(c) 1621 |
|
THIBAULT Mathurine |
1653 |
Luisant |
1697 |
|
76 |
|
1 703 |
THIBAULT Mathurine |
|
|
CHIFFLET Nicolas |
1653 |
Luisant |
1686 |
Luisant |
|
|
1 704 |
BESNARD Inconnu |
|
|
|
|
|
|
|
|
|
1 706 |
BEAUGENDRE Jean |
(c) 1628 |
|
• LEBLANC
Marie • DUNOYER Noëlle |
• 1653 • 1668 |
• Chartres • Chartres |
1671 |
Chartres |
43 |
|
1 707 |
LEBLANC Marie |
|
|
BEAUGENDRE Jean |
1653 |
Chartres |
< 1683 |
|
|
|
1 708 |
DOLLY Pierre |
1633 |
Gallardon |
GOISSEDÉ Marie |
1658 |
Gallardon |
|
|
|
|
1 709 |
GOISSEDÉ Marie |
(c) 1631 |
|
DOLLY Pierre |
1658 |
Gallardon |
1686 |
Gallardon |
55 |
|
1 710 |
DEGAS Mathurin |
(c) 1626 |
|
GÂTINEAU Etiennette |
|
|
1671 |
Gallardon |
45 |
|
1 711 |
GÂTINEAU Etiennette |
(c) 1637 |
|
DEGAS Mathurin |
|
|
1688 |
Gallardon |
51 |
|
1 712 |
FOURÉ Lubin |
|
|
• FOURÉ
Marie • GOUGIS Marguerite |
• < 1634 • 1641 |
• • Lucé |
< 1676 |
|
|
|
1 713 |
GOUGIS Marguerite |
(c) 1623 |
|
FOURÉ Lubin |
1641 |
Lucé |
1678 |
Mainvilliers |
55 |
|
1 714 |
COUDRAY Marin |
(c) 1617 |
|
POUSSET Mathurine |
|
|
1681 |
Luisant |
64 |
|
1 715 |
POUSSET Mathurine |
(c) 1628 |
|
COUDRAY Marin |
|
|
1678 |
Luisant |
50 |
|
1 716
(1 688) |
COUDRAY Jacques |
(c) 1610 |
|
DENEAU/DENIAU Marie |
|
|
1694 |
Mainvilliers |
84 |
|
1 717
(1 689) |
DENEAU/DENIAU Marie |
(c) 1619 |
|
COUDRAY Jacques |
|
|
1694 |
Mainvilliers |
75 |
|
1 718
(1 690) |
BINEAU Claude |
(c) 1615 |
|
• LEGUAY
Bienvenue • COUDRAY Gillette |
• • |
• • |
1691 |
Luisant |
76 |
|
1 719
(1 691) |
COUDRAY Gillette |
|
|
BINEAU Claude |
|
|
1695 |
Luisant |
|
|
1 720
(1 680) |
HACQUIN Marin |
|
|
• POUSSEMOTTE
• GUÉRIN
Jeanne • BAILLAMOINE
Perrine • MORIN Sébastienne |
• • 1670 • 1689 • 1695 |
• • Luisant • Luisant • Luisant |
1713 |
Luisant |
|
|
1 721
(1 681) |
POUSSEMOTTE |
(c) 1642 |
|
HACQUIN Marin |
|
|
1670 |
Luisant |
28 |
|
1 722
(1 682) |
CHIFFLET Jean |
(c) 1639 |
|
• DÉLERIE
Jeanne • DORANGE
Jeanne • GOUGIS Fleurie |
• • 1676 • 1679 |
• • Luisant • Luisant |
1684 |
Luisant |
45 |
|
1 723
(1 683) |
DÉLERIE Jeanne |
|
|
CHIFFLET Jean |
|
|
< 1676 |
|
|
|
1 724
(1 684) |
GOUGIS Jean |
1644 |
Lucé |
LANGE Marie |
1668 |
Lucé |
1674 |
Lucé |
30 |
|
1 725
(1 685) |
LANGE Marie |
|
|
• GOUGIS
Jean • COUDRAY Jean |
• 1668 • 1677 |
• Lucé • Lucé |
1679 |
Lucé |
|
|
1 726
(1 686) |
BESNARD Toussaint |
1629 |
Dammarie |
LAILLIER Louise |
1660 |
Mignières |
<> 1678 & 1692 |
|
>= 48 |
|
1 727
(1 687) |
LAILLIER Louise |
1638 |
|
BESNARD Toussaint |
1660 |
Mignières |
1678 |
Dammarie |
39 |
|
1 728 |
HUSSON Laurent |
|
|
GOUHIER Jeanne |
|
|
|
|
|
|
1 729 |
GOUHIER Jeanne |
|
|
HUSSON Laurent |
|
|
< 1693 |
|
|
|
1 730 |
CERCEAU Noël |
1614 |
Dancé |
RIBOUST Nicole |
1643 |
Berd'Huis |
1690 |
Nogent le Rotrou |
75 |
|
1 731 |
RIBOUST Nicole |
|
|
CERCEAU Noël |
1643 |
Berd'Huis |
|
|
|
|
1 736 |
SIMON |
|
|
TESSIER Charlotte |
|
|
< 1700 |
|
|
|
1 737 |
TESSIER Charlotte |
|
|
SIMON |
|
|
|
|
|
|
1 738 |
BINET Pierre |
|
|
HUBERSON Barbe |
|
|
<> 1700 & 1734 |
|
|
|
1 739 |
HUBERSON Barbe |
(c) 1654 |
|
BINET Pierre |
|
|
1734 |
Verrières |
80 |
|
1 740 |
CORMIER Pierre |
1616 |
Verrières |
METRET |
1664 |
Dancé |
1680 |
Verrières |
64 |
|
1 741 |
METRET |
(c) 1622 |
|
CORMIER Pierre |
1664 |
Dancé |
1682 |
Verrières |
60 |
|
1 742 |
MARCHAND Pierre |
1636 |
Verrières |
HAYES, HAYE, HAYS, HAIES, HAIS, HEIS Louise |
1667 |
Dancé |
1711 |
Verrières |
75 |
|
1 743 |
HAYES, HAYE, HAYS, HAIES, HAIS, HEIS Louise |
(c) 1654 |
|
MARCHAND Pierre |
1667 |
Dancé |
1704 |
Verrières |
50 |
|
1 746 |
CHENEBAULT René |
|
|
DUBREUIL Antoinette |
1684 |
Beaumont les Autels (Le Chartif) |
< 1711 |
|
|
|
1 747 |
DUBREUIL Antoinette |
(c) 1660 |
|
CHENEBAULT René |
1684 |
Beaumont les Autels (Le Chartif) |
1726 |
Beaumont les Autels (Le Chartif) |
66 |
|
1 752 |
ROCTON |
(c) 1648 |
|
ESNAULT Marie |
1673 |
Saint- |
1707 |
Souancé au Perche |
59 |
|
1 753 |
ESNAULT Marie |
1657 |
Saint- |
ROCTON |
1673 |
Saint- |
> 1713 |
|
>= 55 |
|
1 754 |
BRETONNIÈRE Jacques |
1652 |
Mâle |
• DORDOIGNE
Marie • CHAILLOU Jacquine |
• 1682 • 1715 |
• Mâle • Mâle |
1719 |
Mâle |
66 |
|
1 755 |
DORDOIGNE Marie |
1657 |
Mâle |
BRETONNIÈRE Jacques |
1682 |
Mâle |
1708 |
Mâle |
50 |
|
1 756 |
PETIGARS Gabriel |
|
|
• DUPONT
Jeanne • DEMASLE Claire |
• 1664 • 1680 |
• Nogent le Rotrou • Nogent le Rotrou |
> 1718 |
|
|
|
1 757 |
DEMASLE Claire |
|
|
PETIGARS Gabriel |
1680 |
Nogent le Rotrou |
> 1718 |
|
|
|
1 758 |
ESNAULT René |
|
|
BRETTE Anne |
|
|
> 1718 |
|
|
|
1 759 |
BRETTE Anne |
|
|
ESNAULT René |
|
|
> 1718 |
|
|
|
1 768 |
BIDAULT Jean |
|
|
BOULLAY Marguerite |
|
|
1649 |
Verrières |
|
|
1 769 |
BOULLAY Marguerite |
|
|
BIDAULT Jean |
|
|
1661 |
Verrières |
|
|
1 770 |
FERET Jean |
~ 1571 |
|
GOUHIER Renée |
1613 |
Verrières |
1661 |
Verrières |
~ 90 |
|
1 771 |
GOUHIER Renée |
~ 1588 |
|
FERET Jean |
1613 |
Verrières |
1680 |
Verrières |
~ 92 |
|
1 774 |
HOCHE Adrien |
1596 |
Verrières |
RICHER Barbe |
|
|
1662 |
Verrières |
66 |
|
1 775 |
RICHER Barbe |
|
|
HOCHE Adrien |
|
|
1650 |
Verrières |
|
|
1 776 |
BANSARD Nicolas |
1608 |
Mauves sur Huisne |
HARLIN |
1634 |
Saint-Maurice sur Huisne |
< 1668 |
|
< 59 |
|
1 777 |
HARLIN |
|
|
BANSARD Nicolas |
1634 |
Saint-Maurice sur Huisne |
1670 |
Mauves sur Huisne |
|
|
1 778 |
PICHE |
|
|
SAISY Louise |
|
|
< 1687 |
|
|
|
1 779 |
SAISY Louise |
|
|
PICHE |
|
|
1682 |
Mauves sur Huisne |
|
|
1 780 |
THIBAULT Nicolas |
|
|
LESUEUR Marguerite |
|
|
< 1705 |
|
|
|
1 781 |
LESUEUR Marguerite |
|
|
THIBAULT Nicolas |
|
|
< 1705 |
|
|
|
1 782 |
BRY Gervais |
|
|
THIERRY |
|
|
< 1681 |
|
|
|
1 783 |
THIERRY |
|
|
BRY Gervais |
|
|
|
|
|
|
1 784 |
ROUELLÉ Inconnu |
|
|
|
|
|
|
|
|
|
1 788 |
GOBILLON Inconnu |
|
|
EPOUSE GI Anne |
|
|
|
|
|
|
1 789 |
EPOUSE GI Anne |
|
|
GOBILLON Inconnu |
|
|
|
|
|
|
1 790 |
THÉRIN Nicolas |
|
|
SOUEFF Marie |
|
|
|
|
|
|
1 791 |
SOUEFF Marie |
|
|
THÉRIN Nicolas |
|
|
|
|
|
|
1 792
(824) |
VIVIEN Bernard |
(c) 1605 |
|
• MORIN
Philippe • DUVERGER Jeanne |
• 1626 • 1630 |
• Chartres • Chartres |
1650 |
Chartres |
45 |
|
1 793
(825) |
DUVERGER Jeanne |
(c) 1606 |
|
VIVIEN Bernard |
1630 |
Chartres |
1669 |
Chartres |
63 |
|
1 794
(1 620) |
CABART Vincent |
(c) 1617 |
|
• BRAZON
Philippe • BELHOMME Bénigne |
• 1641 • 1648 |
• Chartres • Chartres |
1689 |
Chartres |
72 |
|
1 795
(1 621) |
BELHOMME Bénigne |
(c) 1621 |
|
CABART Vincent |
1648 |
Chartres |
1691 |
Chartres |
70 |
|
1 796 |
LECLERC Gilles |
|
|
PICHOT Madeleine |
|
|
> 1674 |
|
|
|
1 797 |
PICHOT Madeleine |
|
|
LECLERC Gilles |
|
|
> 1675 |
|
|
|
1 798 |
CONARD Pierre |
(c) 1614 |
|
• BÉZAULT
Philippe • COUDRAY Marie |
• 1642 • 1645 |
• Chartres • Chartres |
1689 |
Chartres |
75 |
|
1 799 |
COUDRAY Marie |
(c) 1628 |
|
CONARD Pierre |
1645 |
Chartres |
1683 |
Chartres |
55 |
|
1 800 |
CHÉTEAU Sébastien |
(c) 1604 |
|
• BÉZAULT
Jeanne • ROGER Sébastienne |
• 1634 • 1652 |
• Chartres • Chartres |
1681 |
Chartres |
77 |
|
1 801 |
BÉZAULT Jeanne |
|
|
CHÉTEAU Sébastien |
1634 |
Chartres |
1648 |
Chartres |
|
|
1 802 |
PICHON Mathry |
|
|
PALIER Jacquette |
|
|
< 1666 |
|
|
|
1 803 |
PALIER Jacquette |
|
|
PICHON Mathry |
|
|
|
|
|
|
1 804 |
BRAZON Claude |
(c) 1581 |
|
• FÉRÉ
Thibaulde • TORCHEUX
Anne • SIMON Barbe |
• (c) 1607 • 1619 • 1631 |
• Chartres • Chartres • Chartres |
1649 |
Chartres |
68 |
|
1 805 |
SIMON Barbe |
(c) 1586 |
|
BRAZON Claude |
1631 |
Chartres |
1670 |
Chartres |
84 |
|
1 806++ |
LECOMTE Etienne |
|
|
LOUVEAU Pasquière |
1629 |
Chartres |
1670 |
Chartres |
|
|
1 807++ |
LOUVEAU Pasquière |
(c) 1606 |
|
LECOMTE Etienne |
1629 |
Chartres |
1669 |
Chartres |
63 |
|
1 808 |
FLAQUET Philippe |
(c) 1608 |
|
QUÉDARNE Estiennette |
|
|
1680 |
Saint-Piat |
72 |
|
1 809 |
QUÉDARNE Estiennette |
|
|
FLAQUET Philippe |
|
|
< 1673 |
|
|
|
1 810 |
FOURMENTIN Toussaint |
(c) 1619 |
|
FAUVEAU Anne |
|
|
1669 |
Saint-Piat |
50 |
|
1 811 |
FAUVEAU Anne |
|
|
• LOCHON
Inconnu • FOURMENTIN Toussaint |
• • |
• • |
< 1669 |
|
|
|
1 812 |
BOUJU Rémi |
|
|
LEMAIRE Anne |
|
|
< 1675 |
|
|
|
1 813 |
LEMAIRE Anne |
(c) 1607 |
|
BOUJU Rémi |
|
|
1675 |
Saint-Piat |
68 |
|
1 814 |
NAUDIN Mathurin |
|
Saint-Piat |
TELLIER Perrine |
|
|
< 1670 |
|
|
|
1 815 |
TELLIER Perrine |
(c) 1605 |
|
NAUDIN Mathurin |
|
|
1670 |
Saint-Piat |
65 |
|
1 816
(824) |
VIVIEN Bernard |
(c) 1605 |
|
• MORIN
Philippe • DUVERGER Jeanne |
• 1626 • 1630 |
• Chartres • Chartres |
1650 |
Chartres |
45 |
|
1 817
(825) |
DUVERGER Jeanne |
(c) 1606 |
|
VIVIEN Bernard |
1630 |
Chartres |
1669 |
Chartres |
63 |
|
1 818
(1 620) |
CABART Vincent |
(c) 1617 |
|
• BRAZON
Philippe • BELHOMME Bénigne |
• 1641 • 1648 |
• Chartres • Chartres |
1689 |
Chartres |
72 |
|
1 819
(1 621) |
BELHOMME Bénigne |
(c) 1621 |
|
CABART Vincent |
1648 |
Chartres |
1691 |
Chartres |
70 |
|
1 820 |
NEVEU René |
(c) 1610 |
|
• LANCEAU
Marie • GUIARD Marie |
• 1639 • 1657 |
• Chartres • Chartres |
1673 |
Chartres |
63 |
|
1 821 |
LANCEAU Marie |
(c) 1611 |
Chartres |
NEVEU René |
1639 |
Chartres |
1656 |
Chartres |
45 |
|
1 822 |
HEURTAULT Jean |
|
|
CHAPPET Roberte |
|
|
< 1697 |
|
|
|
1 823 |
CHAPPET Roberte |
|
|
HEURTAULT Jean |
|
|
< 1701 |
|
|
|
1 824
(824) |
VIVIEN Bernard |
(c) 1605 |
|
• MORIN
Philippe • DUVERGER Jeanne |
• 1626 • 1630 |
• Chartres • Chartres |
1650 |
Chartres |
45 |
|
1 825
(825) |
DUVERGER Jeanne |
(c) 1606 |
|
VIVIEN Bernard |
1630 |
Chartres |
1669 |
Chartres |
63 |
|
1 826
(1 620) |
CABART Vincent |
(c) 1617 |
|
• BRAZON
Philippe • BELHOMME Bénigne |
• 1641 • 1648 |
• Chartres • Chartres |
1689 |
Chartres |
72 |
|
1 827
(1 621) |
BELHOMME Bénigne |
(c) 1621 |
|
CABART Vincent |
1648 |
Chartres |
1691 |
Chartres |
70 |
|
1 828++ |
VALLET Louis |
|
|
PICHON Jeanne |
|
|
|
|
|
|
1 829++ |
PICHON Jeanne |
|
|
VALLET Louis |
|
|
< 1666 |
|
|
|
1 830++ |
AUBOUIN Pasquier |
|
|
LABBÉ Marie |
|
|
1676 |
Le Coudray |
|
|
1 831++ |
LABBÉ Marie |
|
|
AUBOUIN Pasquier |
|
|
1676 |
Le Coudray |
|
|
1 832++ |
LEROY Noël |
(c) 1591 |
|
AURIAU, AUREAU
(LORIAU ?) Jeanne |
< 1633 |
|
1657 |
Lucé |
66 |
|
1 833++ |
AURIAU, AUREAU
(LORIAU ?) Jeanne |
|
|
LEROY Noël |
< 1633 |
|
< 1659 |
|
|
|
1 834++ |
ANDRÉ |
|
|
BEAUVAIS Perrine |
|
|
< 1660 |
|
|
|
1 835++ |
BEAUVAIS Perrine |
|
|
ANDRÉ |
|
|
|
|
|
|
1 836 |
COURTOIS Jean |
(c) 1601 |
|
GADDÉ Denise |
|
|
1676 |
Chartres |
75 |
|
1 837 |
GADDÉ Denise |
(c) 1604 |
|
COURTOIS Jean |
|
|
1678 |
Chartres |
74 |
|
1 838 |
DESFONDS Jean |
|
|
TARDIVEAU Jeanne |
|
|
< 1680 |
|
|
|
1 839 |
TARDIVEAU Jeanne |
|
|
DESFONDS Jean |
|
|
< 1680 |
|
|
|
1 840 |
DELORME Abraham |
(c) 1589 |
|
BRAZON Chéronne |
|
|
1629 |
Chartres |
40 |
|
1 841 |
BRAZON Chéronne |
(c) 1596 |
|
DELORME Abraham |
|
|
1676 |
Chartres |
80 |
|
1 842 |
HERVÉ Claude |
|
|
• COLAS
Illisible • BÉZAULT |
• < 1630 • 1630 |
• • Chartres |
< 1637 |
|
|
|
1 843 |
BÉZAULT |
|
|
• LOUVEAU
Pierre • HERVÉ Claude |
• 1627 • 1630 |
• Chartres • Chartres |
|
|
|
|
1 844 |
DUMOUTIER René |
(c) 1588 |
|
BARRÉ Catherine |
1617 |
Chartres |
1642 |
Chartres |
54 |
|
1 845 |
BARRÉ Catherine |
(c) 1596 |
|
• DUMOUTIER
René • HANAULT Jean |
• 1617 • 1645 |
• Chartres • Chartres |
1678 |
Chartres |
82 |
|
1 846 |
TONNELIER Simon |
(c) 1588 |
|
BEAUGENDRE Isabelle |
|
|
1664 |
Chartres |
76 |
|
1 847 |
BEAUGENDRE Isabelle |
|
|
TONNELIER Simon |
|
|
< 1661 |
|
|
|
1 848 |
DOUBLET René |
1623 |
Chartres |
PILLIER Marie |
1650 |
Chartres |
< 1684 |
|
< 60 |
|
1 849 |
PILLIER Marie |
(c) 1624 |
|
• LHOMME
Etienne • DOUBLET René |
• 1644 • 1650 |
• Chartres • Chartres |
1684 |
Chartres |
60 |
|
1 850 |
TRIBOUILLET |
|
|
SÉRIVE Sébastienne |
|
|
> 1699 |
|
|
|
1 851 |
SÉRIVE Sébastienne |
1645 |
Lucé |
TRIBOUILLET |
|
|
1699 |
Luisant |
53 |
|
1 852++ |
TRIBOUILLET Robert |
1627 |
Lucé |
BINET Marie |
1653 |
Lucé |
1680 |
Luisant |
53 |
|
1 853++ |
BINET Marie |
1628 |
Chartres |
• FOURÉ
Guillaume • TRIBOUILLET Robert |
• < 1651 • 1653 |
• • Lucé |
1686 |
Luisant |
57 |
|
1 854 |
BINEAU Gilles |
|
|
POUSSET Marie |
|
|
1692 |
Luisant |
|
|
1 855 |
POUSSET Marie |
(c) 1637 |
|
BINEAU Gilles |
|
|
1712 |
Luisant |
75 |
|
1 856 |
LEBLANC Jean |
|
|
FOURÉ Marguerite |
1635 |
Chartres |
1653 |
Chartres |
|
|
1 857 |
FOURÉ Marguerite |
(c) 1603 |
|
LEBLANC Jean |
1635 |
Chartres |
1675 |
Chartres |
72 |
|
1 858 |
AUBOUIN Philippe |
~ 1619 |
|
BÉZARD |
|
|
~ 1683 |
Le Coudray |
~ 64 |
|
1 859 |
BÉZARD |
|
|
AUBOUIN Philippe |
|
|
< 1671 |
|
|
|
1 860 |
BÉZARD Denis |
|
|
LEGUAY Julienne |
|
|
< 1668 |
|
|
|
1 861 |
LEGUAY Julienne |
(c) 1620 |
|
BÉZARD Denis |
|
|
1685 |
Chartres |
65 |
|
1 862 |
PILLIER Mathurin |
|
|
CONSTAND Jeanne |
|
|
< 1664 |
|
|
|
1 863 |
CONSTAND Jeanne |
|
|
PILLIER Mathurin |
|
|
1688 |
Le Coudray |
|
|
1 872 |
PICHON Gervais |
|
|
HALLÉ Marie |
|
|
|
|
|
|
1 873 |
HALLÉ Marie |
|
|
PICHON Gervais |
|
|
|
|
|
|
1 874 |
HOYAU Marin |
|
|
DUBOIS Renée |
|
|
|
|
|
|
1 875 |
DUBOIS Renée |
|
|
HOYAU Marin |
|
|
1683 |
Le Coudray |
|
|
1 876++ |
CHIFFLET Pierre |
|
|
|
|
|
|
|
|
|
1 878 |
ROCHER - ROGER Inconnu |
|
|
|
|
|
|
|
|
|
1 880++ |
POTTIER Barnabé |
(c) 1614 |
|
HANAULT Gillette |
1648 |
Chartres |
1686 |
Chartres |
72 |
|
1 881++ |
HANAULT Gillette |
1630 |
Chartres |
POTTIER Barnabé |
1648 |
Chartres |
1677 |
Chartres |
46 |
|
1 882 |
JACQUET Hilaire |
|
|
THIBAULT Jeanne |
|
|
< 1697 |
|
|
|
1 883 |
THIBAULT Jeanne |
|
|
JACQUET Hilaire |
|
|
< 1697 |
|
|
|
1 884 |
LESCUYER Jean |
|
|
JACQUET Mathurine |
|
|
< 1671 |
|
|
|
1 885 |
JACQUET Mathurine |
|
|
LESCUYER Jean |
|
|
1655 |
Lucé |
|
|
1 886 |
RENAULT Toussaint |
|
|
FRANÇOISE Jeanne |
|
|
< 1667 |
|
|
|
1 887 |
FRANÇOISE Jeanne |
|
|
RENAULT Toussaint |
|
|
|
|
|
|
1 888 |
MICHEL Jean |
|
|
LECOMTE Marie |
|
|
1672 |
Le Coudray |
|
|
1 889 |
LECOMTE Marie |
(c) 1611 |
|
MICHEL Jean |
|
|
1679 |
Le Coudray |
68 |
|
1 890 |
GONVERT Gabriel |
|
|
BESNARD Mathurine |
|
|
< 1676 |
|
|
|
1 891 |
BESNARD Mathurine |
|
|
GONVERT Gabriel |
|
|
|
|
|
|
1 892 |
GADDÉ |
(c) 1623 |
|
SEVESTRE Jeanne |
|
|
1678 |
Chartres |
55 |
|
1 893 |
SEVESTRE Jeanne |
(c) 1615 |
|
GADDÉ |
|
|
1680 |
Chartres |
65 |
|
1 894 |
AURIAU, AUREAU
(LORIAU ?) Jean |
|
|
COUDRAY Sanctine |
|
|
< 1681 |
|
|
|
1 895 |
COUDRAY Sanctine |
|
|
AURIAU, AUREAU
(LORIAU ?) Jean |
|
|
> 1681 |
|
|
|
1 896
(1 852) |
TRIBOUILLET Robert |
1627 |
Lucé |
BINET Marie |
1653 |
Lucé |
1680 |
Luisant |
53 |
|
1 897
(1 853) |
BINET Marie |
1628 |
Chartres |
• FOURÉ
Guillaume • TRIBOUILLET Robert |
• < 1651 • 1653 |
• • Lucé |
1686 |
Luisant |
57 |
|
1 898++ |
MACÉ Jean |
|
|
• BORDE
Martine • 2ÈME ÉPOUSE JM Inconnue |
• • 1672 |
• • Le Coudray |
> 1698 |
|
|
|
1 899++ |
BORDE Martine |
|
|
• BOUDIER
Inconnu • MACÉ Jean |
• • |
• • |
1670 |
Luisant |
|
|
1 900
(1 692) |
COUTARD Jean |
(c) 1629 |
|
AUBOUIN Brigitte |
1662 |
Le Coudray |
1689 |
Le Coudray |
60 |
|
1 901
(1 693) |
AUBOUIN Brigitte |
(c) 1641 |
|
COUTARD Jean |
1662 |
Le Coudray |
1703 |
Chartres |
62 |
|
1 902
(1 694) |
MARTIN Julien |
(c) 1631 |
|
CHAMPION Anne |
|
|
1694 |
Le Coudray |
63 |
|
1 903
(1 695) |
CHAMPION Anne |
~ 1635 |
|
MARTIN Julien |
|
|
1679 |
Le Coudray |
~ 44 |
|
1 904
(1 880) |
POTTIER Barnabé |
(c) 1614 |
|
HANAULT Gillette |
1648 |
Chartres |
1686 |
Chartres |
72 |
|
1 905
(1 881) |
HANAULT Gillette |
1630 |
Chartres |
POTTIER Barnabé |
1648 |
Chartres |
1677 |
Chartres |
46 |
|
1 906 |
LANGLOIS Julien |
(c) 1627 |
|
CHUTEAU Catherine |
|
|
1672 |
Le Coudray |
45 |
|
1 907 |
CHUTEAU Catherine |
(c) 1635 |
|
LANGLOIS Julien |
|
|
1707 |
Le Coudray |
72 |
|
1 908 |
GIRARD Jean |
(c) 1631 |
|
• DOLU • VILLARS Madeleine |
• • 1674 |
• • Mainvilliers |
1693 |
Mainvilliers |
62 |
|
1 909 |
DOLU |
(c) 1638 |
|
GIRARD Jean |
|
|
1673 |
Mainvilliers |
35 |
|
1 910 |
GOUGIS Noël |
1630 |
Lucé |
• GOUGIS
Jeanne • GUILLAUME Louise |
• 1653 • 1663 |
• Lucé • Chartres |
1670 |
Amilly |
39 |
|
1 911 |
GUILLAUME Louise |
(c) 1635 |
|
• VARENNE • GOUGIS Noël |
• 1655 • 1663 |
• Saint-Maurice • Chartres |
1685 |
Luisant |
50 |
|
1 912
(1 692) |
COUTARD Jean |
(c) 1629 |
|
AUBOUIN Brigitte |
1662 |
Le Coudray |
1689 |
Le Coudray |
60 |
|
1 913
(1 693) |
AUBOUIN Brigitte |
(c) 1641 |
|
COUTARD Jean |
1662 |
Le Coudray |
1703 |
Chartres |
62 |
|
1 914 |
LECOMTE Pierre |
(c) 1640 |
|
• PICHON
Simone • LOCHON
Barbe • COUTARD Simone |
• 1668 • 1678 • 1695 |
• Le Coudray • Chartres • Le Coudray |
1706 |
Le Coudray |
66 |
|
1 915 |
PICHON Simone |
|
|
LECOMTE Pierre |
1668 |
Le Coudray |
< 1677 |
|
|
|
1 916
(984) |
AUBOUIN Jean |
(c) 1615 |
|
BÉZARD Radegonde |
|
|
1688 |
Le Coudray |
73 |
|
1 917
(985) |
BÉZARD Radegonde |
|
|
AUBOUIN Jean |
|
|
1693 |
Le Coudray |
|
|
1 918
(986) |
BOINELLE |
|
|
MICHEL Anne |
1670 |
Le Coudray |
1677 |
Le Coudray |
|
|
1 919
(987) |
MICHEL Anne |
|
|
BOINELLE |
1670 |
Le Coudray |
|
|
|
|
1 920
(1 672) |
COLAS Pasquier |
|
|
AUBOUIN Elisabeth |
|
|
|
|
|
|
1 921
(1 673) |
AUBOUIN Elisabeth |
|
|
COLAS Pasquier |
|
|
|
|
|
|
1 922
(1 674) |
AUBOUIN Gilles |
|
|
PILLIER Jeanne |
|
|
|
|
|
|
1 923
(1 675) |
PILLIER Jeanne |
(c) 1610 |
|
AUBOUIN Gilles |
|
|
1679 |
Le Coudray |
69 |
|
1 924
(1 676) |
PICHON Simon |
|
|
CARRÉ Anne |
< 1633 |
|
< 1678 |
|
|
|
1 925
(1 677) |
CARRÉ Anne |
~ 1613 |
|
PICHON Simon |
< 1633 |
|
1678 |
Le Coudray |
~ 65 |
|
1 926
(1 638) |
VALLET Jean |
(c) 1609 |
|
• BOINELLE
Noëlle • DUBOUR Perrine |
• < 1638 • |
• • |
1684 |
Le Coudray |
75 |
|
1 927
(1 639) |
BOINELLE Noëlle |
|
|
VALLET Jean |
< 1638 |
|
< 1680 |
|
|
|
1 928 |
DESVAUX Denis |
|
|
LOFFICIAL Anne |
|
|
< 1671 |
|
|
|
1 929 |
LOFFICIAL Anne |
1616 |
Morancez |
DESVAUX Denis |
|
|
1668 |
Morancez |
52 |
|
1 930 |
MENOU Jean |
(c) 1632 |
|
• MARCHAIS
Julienne • AUBRY
Damienne • GAULT Jeanne |
• • 1667 • 1673 |
• • Ver les Chartres • Morancez |
1696 |
Morancez |
64 |
|
1 931++ |
MARCHAIS Julienne |
|
|
• ROCHEREAU
Jacques • MENOU Jean |
• • |
• • |
< 1667 |
|
|
|
1 932 |
HUVETTE Jacques |
(c) 1632 |
Morancez |
DUMAY Jeanne |
1659 |
Chartres |
1694 |
Morancez |
62 |
|
1 933 |
DUMAY Jeanne |
|
|
HUVETTE Jacques |
1659 |
Chartres |
1699 |
Morancez |
|
|
1 934
(1 542) |
GIBAULT Denys |
(c) 1631 |
|
LELOUP Elisabeth |
|
|
1666 |
Ver les Chartres |
35 |
|
1 935
(1 543) |
LELOUP Elisabeth |
|
|
• GIBAULT
Denys • LEROY Jean |
• • > 1667 |
• • |
< 1674 |
|
|
|
1 936
(1 852) |
TRIBOUILLET Robert |
1627 |
Lucé |
BINET Marie |
1653 |
Lucé |
1680 |
Luisant |
53 |
|
1 937
(1 853) |
BINET Marie |
1628 |
Chartres |
• FOURÉ
Guillaume • TRIBOUILLET Robert |
• < 1651 • 1653 |
• • Lucé |
1686 |
Luisant |
57 |
|
1 938
(1 898) |
MACÉ Jean |
|
|
• BORDE
Martine • 2ÈME ÉPOUSE JM Inconnue |
• • 1672 |
• • Le Coudray |
> 1698 |
|
|
|
1 939
(1 899) |
BORDE Martine |
|
|
• BOUDIER
Inconnu • MACÉ Jean |
• • |
• • |
1670 |
Luisant |
|
|
1 940
(1 692) |
COUTARD Jean |
(c) 1629 |
|
AUBOUIN Brigitte |
1662 |
Le Coudray |
1689 |
Le Coudray |
60 |
|
1 941
(1 693) |
AUBOUIN Brigitte |
(c) 1641 |
|
COUTARD Jean |
1662 |
Le Coudray |
1703 |
Chartres |
62 |
|
1 942
(1 694) |
MARTIN Julien |
(c) 1631 |
|
CHAMPION Anne |
|
|
1694 |
Le Coudray |
63 |
|
1 943
(1 695) |
CHAMPION Anne |
~ 1635 |
|
MARTIN Julien |
|
|
1679 |
Le Coudray |
~ 44 |
|
1 944++ |
BRAZON Jean |
(c) 1634 |
|
MAROTEAU Michèle |
|
|
1694 |
Le Coudray |
60 |
|
1 945++ |
MAROTEAU Michèle |
(c) 1638 |
|
BRAZON Jean |
|
|
1678 |
Le Coudray |
40 |
|
1 946++ |
AUBOUIN Martin |
(c) 1639 |
|
JOUANNE Renée |
1667 |
Chartres |
1699 |
Le Coudray |
60 |
|
1 947++ |
JOUANNE Renée |
(c) 1645 |
|
AUBOUIN Martin |
1667 |
Chartres |
1710 |
Le Coudray |
65 |
|
1 948
(914) |
VALLET Guillaume |
(c) 1638 |
|
AUBOUIN Anne |
1666 |
Le Coudray |
1693 |
Le Coudray |
55 |
|
1 949
(915) |
AUBOUIN Anne |
(c) 1639 |
|
VALLET Guillaume |
1666 |
Le Coudray |
1724 |
Le Coudray |
85 |
|
1 950 |
POULIN |
(c) 1644 |
Le Coudray |
• LABBÉ
Marie • BOINELLE Madeleine |
• 1669 • 1713 |
• Le Coudray • Le Coudray |
1724 |
Le Coudray |
80 |
|
1 951 |
LABBÉ Marie |
(c) 1644 |
|
• 1ER
ÉPOUX ML Inconnu • POULIN |
• < 1667 • 1669 |
• • Le Coudray |
1712 |
Le Coudray |
68 |
|
1 954 |
GRANDIN Jacques |
|
|
GUYOT Julienne |
|
|
|
|
|
|
1 955 |
GUYOT Julienne |
|
|
GRANDIN Jacques |
|
|
|
|
|
|
1 960 |
TASSEAU Marin |
(c) 1601 |
|
LABBÉ Jeanne |
|
|
1679 |
Le Coudray |
78 |
|
1 961 |
LABBÉ Jeanne |
(c) 1617 |
|
TASSEAU Marin |
|
|
1667 |
Le Coudray |
50 |
|
1 962 |
LABBÉ Jean |
(c) 1613 |
|
AUBOUIN Marie |
|
|
1693 |
Le Coudray |
80 |
|
1 963 |
AUBOUIN Marie |
(c) 1624 |
|
LABBÉ Jean |
|
|
1694 |
Le Coudray |
70 |
|
1 970++ |
BÉZARD Jean |
|
|
CHATEL Jeanne |
|
|
|
|
|
|
1 971++ |
CHATEL Jeanne |
|
|
BÉZARD Jean |
|
|
|
|
|
|
1 972++ |
BOINELLE Thomas |
|
|
PRÉAU Légère |
|
|
|
|
|
|
1 973++ |
PRÉAU Légère |
|
|
BOINELLE Thomas |
|
|
|
|
|
|
1 974++ |
MICHEL Valentin |
|
|
BEAUPÈRE Geneviève |
|
|
< 1658 |
|
|
|
1 975++ |
BEAUPÈRE Geneviève |
|
|
MICHEL Valentin |
|
|
|
|
|
|
1 976 |
COUDRAY Pantaléon |
1628 |
Lucé |
• COUSIN • HOYAU
Mathurine • FOURÉ
Marie • HAYES, HAYE, HAYS, HAIES, HAIS, HEIS Louise |
• 1650 • 1665 • 1672 • 1689 |
• Lucé • Lucé • Luisant • Chartres |
> 1696 |
|
>= 67 |
|
1 977 |
COUSIN |
1629 |
Chartres |
COUDRAY Pantaléon |
1650 |
Lucé |
< 1665 |
|
< 35 |
|
1 978 |
CHALOPIN Laurent |
|
|
ROULLEAU Mathurine |
1650 |
Sours |
< 1668 |
|
|
|
1 979 |
ROULLEAU Mathurine |
(c) 1624 |
|
CHALOPIN Laurent |
1650 |
Sours |
1669 |
Chartres |
45 |
|
1 980
(1 944) |
BRAZON Jean |
(c) 1634 |
|
MAROTEAU Michèle |
|
|
1694 |
Le Coudray |
60 |
|
1 981
(1 945) |
MAROTEAU Michèle |
(c) 1638 |
|
BRAZON Jean |
|
|
1678 |
Le Coudray |
40 |
|
1 982
(1 946) |
AUBOUIN Martin |
(c) 1639 |
|
JOUANNE Renée |
1667 |
Chartres |
1699 |
Le Coudray |
60 |
|
1 983
(1 947) |
JOUANNE Renée |
(c) 1645 |
|
AUBOUIN Martin |
1667 |
Chartres |
1710 |
Le Coudray |
65 |
|
1 984 |
MARCHAND Jean |
(c) 1642 |
Coulonges les Sablons |
• DUTARTRE
Louise • SEGUIN Nicole |
• 1664 • 1682 |
• Coulonges les Sablons • Coulonges les
Sablons |
1724 |
Coulonges les Sablons |
82 |
|
1 985 |
DUTARTRE Louise |
1631 |
Coulonges les Sablons |
• GOÜT
Mathieu • MARCHAND Jean |
• 1648 • 1664 |
• Coulonges les Sablons • Coulonges les
Sablons |
1681 |
Coulonges les Sablons |
50 |
|
1 986 |
CHARPENTIER Antoine |
(c) 1632 |
|
• MALMOUSY
Geneviève • DUTARTRE
Denise • LOISEAU |
• • 1671 • 1682 |
• • Coulonges les Sablons • Condé sur Huisne |
1691 |
Coulonges les Sablons |
59 |
|
1 987 |
DUTARTRE Denise |
|
Coulonges les Sablons |
CHARPENTIER Antoine |
1671 |
Coulonges les Sablons |
1682 |
Coulonges les Sablons |
|
|
1 988 |
DAUVERGNE René |
1632 |
Saint-Victor de Buthon |
• COTTARD
Charlotte • COLAS • DÉSERT Elisabeth |
• 1654 • 1671 • 1672 |
• Saint-Victor de Buthon • Bretoncelles • Saint-Victor de
Buthon |
1711 |
Bretoncelles |
78 |
|
1 989 |
COTTARD Charlotte |
1632 |
Saint-Victor de Buthon |
DAUVERGNE René |
1654 |
Saint-Victor de Buthon |
1670 |
Bretoncelles |
37 |
|
1 990 |
LECOURT Nicolas |
|
|
TREMBLAY Jeanne |
|
|
|
|
|
|
1 991 |
TREMBLAY Jeanne |
|
|
LECOURT Nicolas |
|
|
|
|
|
|
1 992 |
FOUCHET Claude |
|
|
CHARBONNIER Gabrielle |
1675 |
Nogent le Rotrou |
|
|
|
|
1 993 |
CHARBONNIER Gabrielle |
1652 |
Nogent le Rotrou |
FOUCHET Claude |
1675 |
Nogent le Rotrou |
|
|
|
|
1 994 |
DUGUÉ René |
1640 |
Saint- |
LETOURNEUR Madeleine |
1665 |
Nogent le Rotrou |
< 1706 |
|
< 65 |
|
1 995 |
LETOURNEUR Madeleine |
|
|
DUGUÉ René |
1665 |
Nogent le Rotrou |
> 1706 |
|
|
|
1 996 |
FORGE |
1628 |
Saint-Hilaire sur Erre |
• ESPINETTE
Jeanne • LEMARIÉ Sainte |
• • |
• • |
1706 |
Saint-Agnan sur Erre |
77 |
|
1 997 |
ESPINETTE Jeanne |
|
|
FORGE |
|
|
1662 |
Saint-Agnan sur Erre |
|
|
1 998 |
BEAUVAIS Nicolas |
1632 |
Saint-Hilaire sur Erre |
• MERCIER
Julienne • BOURGUE |
• • 1676 |
• • Saint-Hilaire sur
Erre |
1706 |
Saint-Hilaire sur Erre |
74 |
|
1 999 |
MERCIER Julienne |
|
|
BEAUVAIS Nicolas |
|
|
1675 |
Saint-Hilaire sur Erre |
|
|
2 000 |
COURTOIS Gilles |
1607 |
Authon du Perche |
• DUBOIS
Marie • GUIOT Madeleine |
• • 1644 |
• • Saint-Bomer |
<> 1656 & 1666 |
|
>= 48 |
|
2 001 |
GUIOT Madeleine |
1613 |
Théligny |
• COURTOIS
Pierre • COURTOIS Gilles |
• 1636 • 1644 |
• Théligny • Saint-Bomer |
> 1669 |
|
>= 55 |
|
2 002 |
VÉLARD Pierre |
|
|
PRÉVOST Catherine |
1645 |
Authon du Perche |
1694 |
Authon du Perche |
|
|
2 003 |
PRÉVOST Catherine |
|
|
VÉLARD Pierre |
1645 |
Authon du Perche |
1686 |
Authon du Perche |
|
|
2 004 |
CHARON |
|
|
ANGOT Martine |
|
|
|
|
|
|
2 005 |
ANGOT Martine |
|
|
CHARON |
|
|
|
|
|
|
2 006 |
SALMON Jacques |
1636 |
Authon du Perche |
ROULLIER |
1655 |
Authon du Perche |
1714 |
Authon du Perche |
78 |
|
2 007 |
ROULLIER |
1632 |
Authon du Perche |
SALMON Jacques |
1655 |
Authon du Perche |
1686 |
Authon du Perche |
54 |
|
2 008 |
RICHOUX Pierre |
1609 |
Bonneval |
LESCUYER Marie |
|
|
1679 |
Bonneval |
69 |
|
2 009 |
LESCUYER Marie |
(c) 1614 |
|
RICHOUX Pierre |
|
|
1684 |
Bonneval |
70 |
|
2 010 |
COUASSE Jacques |
1625 |
Authon du Perche |
CHARTRAIN Louise |
1649 |
Authon du Perche |
1658 |
Authon du Perche |
33 |
|
2 011 |
CHARTRAIN Louise |
1613 |
Authon du Perche |
• COUASSE
Jacques • de LA CHASTAINE Jacques |
• 1649 • 1660 |
• Authon du Perche • Authon du Perche |
> 1672 |
|
>= 58 |
|
2 012 |
DERAS Jean |
(c) 1619 |
|
DROUIN - PIOGER Anne |
1657 |
Lammay |
1673 |
Nogent le Rotrou |
54 |
|
2 013 |
DROUIN - PIOGER Anne |
(c) 1636 |
|
• DERAS
Jean • GOUPIL Pierre |
• 1657 • 1676 |
• Lammay • Lammay |
> 1690 |
|
>= 54 |
|
2 014 |
MARTIN Etienne |
1641 |
Authon du Perche |
• GEORGET
Louise • CASSEREAU Barbe |
• 1665 • 1690 |
• Authon du Perche • Authon du Perche |
1708 |
Authon du Perche |
67 |
|
2 015 |
GEORGET Louise |
1647 |
Authon du Perche |
MARTIN Etienne |
1665 |
Authon du Perche |
1690 |
Authon du Perche |
43 |
|
2 020 |
MARRE Robert |
|
|
VAUTOR Anne |
|
|
< 1685 |
|
|
|
2 021 |
VAUTOR Anne |
|
|
MARRE Robert |
|
|
|
|
|
|
2 022 |
MORAND Pierre |
|
|
MORAND Marie |
|
|
|
|
|
|
2 023 |
MORAND Marie |
|
|
MORAND Pierre |
|
|
|
|
|
|
2 024 |
BRIAND Pierre |
|
|
VÜEL Barbe |
|
|
< 1686 |
|
|
|
2 025 |
VÜEL Barbe |
|
|
BRIAND Pierre |
|
|
> 1693 |
|
|
|
2 026 |
LECOURT Mathurin |
|
|
CHAUVIN Madeleine |
|
|
|
|
|
|
2 027 |
CHAUVIN Madeleine |
|
|
LECOURT Mathurin |
|
|
|
|
|
|
2 032 |
LEVESQUE René |
|
|
BLAVETTE Catherine |
|
|
< 1698 |
|
|
|
2 033 |
BLAVETTE Catherine |
|
|
LEVESQUE René |
|
|
|
|
|
|
2 034 |
LANCELIN Pierre |
|
|
LANCELIN |
|
|
< 1700 |
|
|
|
2 035 |
LANCELIN |
|
|
LANCELIN Pierre |
|
|
|
|
|
|
2 044 |
FRIQUET Guillaume |
|
|
BLAVETTE Catherine |
|
|
< 1698 |
|
|
|
2 045 |
BLAVETTE Catherine |
|
|
FRIQUET Guillaume |
|
|
|
|
|
|
2 046 |
BOUVRY Emmanuel |
|
|
VALET Louise |
|
|
< 1698 |
|
|
|
2 047 |
VALET Louise |
|
|
BOUVRY Emmanuel |
|
|
|
|
|
|
Génération 11 |
|||||||||
|
3 072 |
CHÉDEVILLE Louis |
(c) 1606 |
|
MESNAGER Anne |
|
|
1677 |
Hanches |
71 |
|
3 073 |
MESNAGER Anne |
(c) 1610 |
|
CHÉDEVILLE Louis |
|
|
1680 |
Hanches |
70 |
|
3 074 |
JEULLAIN Jean |
(c) 1630 |
Hanches |
DAUVILLIÉ Anne |
|
|
1687 |
Hanches |
57 |
|
3 075 |
DAUVILLIÉ Anne |
1635 |
Houx |
JEULLAIN Jean |
|
|
1681 |
Hanches |
45 |
|
3 076
(1 550) |
PANTHOU Abel |
(c) 1603 |
|
TAVERNIER Jeanne |
|
|
1669 |
Morancez |
66 |
|
3 077 (1 551) |
TAVERNIER Jeanne |
|
|
PANTHOU Abel |
|
|
< 1676 |
|
|
|
3 078 |
ROCHEREAU Jacques |
|
|
MARCHAIS Julienne |
|
|
< 1665 |
|
|
|
3 079
(1 931) |
MARCHAIS Julienne |
|
|
• ROCHEREAU
Jacques • MENOU Jean |
• • |
• • |
< 1667 |
|
|
|
3 080 |
BRUSLON Inconnu |
|
|
|
|
|
|
|
|
|
3 086++ |
LELOUP Inconnu |
|
|
|
|
|
|
|
|
|
3 090 |
DOBICHE Inconnu |
|
|
|
|
|
|
|
|
|
3 092 |
CHAMPION Inconnu |
|
|
|
|
|
|
|
|
|
3 094 |
PELLETIER Denys |
|
|
MAUGUIN Pasquière |
|
|
< 1646 |
|
|
|
3 095 |
MAUGUIN Pasquière |
|
|
PELLETIER Denys |
|
|
|
|
|
|
3 100++ |
PANTHOU Inconnu |
|
|
|
|
|
|
|
|
|
3 104 |
BOUTROUCHE Simon |
|
|
• LEJARDS
Louise • CHARDONNEAU Jeanne |
• • 1655 |
• • Dammarie |
1658 |
Dammarie |
|
|
3 105 |
LEJARDS Louise |
|
|
BOUTROUCHE Simon |
|
|
1648 |
Dammarie |
|
|
3 106 |
MORISEAU Jean |
(c) 1604 |
|
• MONMIREAU
Philippe • BEAUVALET Marguerite |
• • 1672 |
• • Dammarie |
1690 |
Dammarie |
86 |
|
3 107 |
MONMIREAU Philippe |
(c) 1622 |
|
MORISEAU Jean |
|
|
1672 |
Dammarie |
50 |
|
3 108 |
GIRARD Ignace |
|
|
|
|
|
|
|
|
|
3 112 |
COUPPÉ Mathurin |
|
|
PANTHOU Mathurine |
|
|
|
|
|
|
3 113 |
PANTHOU Mathurine |
|
|
COUPPÉ Mathurin |
|
|
|
|
|
|
3 126 |
GUILLON Inconnu |
|
|
|
|
|
|
|
|
|
3 128 |
LEGRAND Inconnu |
|
|
|
|
|
|
|
|
|
3 132 |
BORDIER Marin |
|
|
DOMIN Mathurine |
|
|
|
|
|
|
3 133 |
DOMIN Mathurine |
|
|
BORDIER Marin |
|
|
|
|
|
|
3 134 |
CHARDONNEAU Gabriel |
1629 |
Dammarie |
• PHILIPPIER
Marie • GÉRONDEAU Marguerite |
• 1653 • 1661 |
• Dammarie • Dammarie |
1698 |
Dammarie |
69 |
|
3 135 |
GÉRONDEAU Marguerite |
|
|
• CHARDONNEAU
Gabriel • CHARDONNEAU Jean |
• 1661 • |
• Dammarie • |
1668 |
Dammarie |
|
|
3 152 |
BENOIST René |
|
|
|
|
|
|
|
|
|
3 154 |
SALMON Jean |
|
|
|
|
|
|
|
|
|
3 200 |
DOUBLET Baptiste |
|
|
HOYAU Marie |
|
|
|
|
|
|
3 201 |
HOYAU Marie |
|
|
DOUBLET Baptiste |
|
|
|
|
|
|
3 204 |
FOUQUEREAU |
|
|
POUSSEMOTTE Gillette |
|
|
|
|
|
|
3 205 |
POUSSEMOTTE Gillette |
|
|
FOUQUEREAU |
|
|
|
|
|
|
3 206 |
CHAMPION Denis |
1601 |
Chartres |
LECLERC Elisabeth |
< 1637 |
|
1680 |
Chartres |
78 |
|
3 207 |
LECLERC Elisabeth |
|
|
CHAMPION Denis |
< 1637 |
|
|
|
|
|
3 208 |
POUSSEMOTTE Roch |
|
|
• 1ÈRE
ÉPOUSE RP Inconnue • GOUGIS Jeanne |
• < 1632 • 1646 |
• • Lucé |
> 1852 |
|
|
|
3 209 |
1ÈRE ÉPOUSE RP Inconnue |
|
|
POUSSEMOTTE Roch |
< 1632 |
|
< 1645 |
|
|
|
3 210 |
FOURÉ Mathry |
|
|
LEVEAU Marguerite |
~ 1629 |
Chartres |
1652 |
Chartres |
|
|
3 211 |
LEVEAU Marguerite |
|
|
• CONARD
Pierre • FOURÉ Mathry |
• • ~ 1629 |
• • Chartres |
1663 |
Chartres |
|
|
3 212 |
BINET Denis |
(c) 1598 |
|
CHARON Jeanne |
|
|
1678 |
Chartres |
80 |
|
3 213 |
CHARON Jeanne |
1606 |
Chartres |
BINET Denis |
|
|
1678 |
Chartres |
71 |
|
3 214++ |
GOUGIS Robert |
|
|
GOUGIS Antoinette |
|
|
1657 |
Lucé |
|
|
3 215++ |
GOUGIS Antoinette |
(c) 1598 |
|
• TRIBOUILLET
Jean • GOUGIS Robert |
• • |
• • |
1658 |
Lucé |
60 |
|
3 216 |
FOUQUEREAU Vincent |
(c) 1593 |
|
DELAGRANGE |
1617 |
Chartres |
1662 |
Chartres |
69 |
|
3 217 |
DELAGRANGE |
|
|
FOUQUEREAU Vincent |
1617 |
Chartres |
1646 |
Chartres |
|
|
3 218 |
LOUVEAU Jean |
(c) 1592 |
|
DOUBLET |
1617 |
Chartres |
1674 |
Chartres |
82 |
|
3 219 |
DOUBLET |
(c) 1604 |
|
LOUVEAU Jean |
1617 |
Chartres |
1673 |
Chartres |
69 |
|
3 222 |
BENVILLE Gilles |
1595 |
Gellainville |
MAUNOURY Marie |
|
|
1647 |
Sours |
51 |
|
3 223 |
MAUNOURY Marie |
|
|
BENVILLE Gilles |
|
|
1660 |
Gellainville |
|
|
3 224 |
GIRARD Thomas |
|
|
|
|
|
|
|
|
|
3 226++ |
LIARD Jean |
|
|
LEVEAU Marie |
1607 |
Chartres |
< 1643 |
|
|
|
3 227++ |
LEVEAU Marie |
|
|
LIARD Jean |
1607 |
Chartres |
1672 |
Chartres |
|
|
3 228++ |
BÉZAULT Marin |
(c) 1601 |
|
• LANGLOIS
Thibaude • CHAPPET Anne |
• < 1627 • 1629 |
• • Chartres |
1639 |
Chartres |
38 |
|
3 229++ |
CHAPPET Anne |
(c) 1607 |
|
BÉZAULT Marin |
1629 |
Chartres |
1662 |
Chartres |
55 |
|
3 230++ |
DELAGRANGE Pierre |
(c) 1600 |
|
PATHIE Barbe |
1628 |
Chartres |
1649 |
Chartres |
49 |
|
3 231++ |
PATHIE Barbe |
(c) 1608 |
|
DELAGRANGE Pierre |
1628 |
Chartres |
1668 |
Chartres |
60 |
|
3 232++ |
MACÉ Jacques |
|
|
ROUELLÉ Mathurine |
|
|
< 1651 |
|
|
|
3 233++ |
ROUELLÉ Mathurine |
(c) 1604 |
|
MACÉ Jacques |
|
|
1684 |
Chartres |
80 |
|
3 234++ |
AUMONT Nicolas |
|
|
BOULARD |
|
|
> 1659 |
|
|
|
3 235++ |
BOULARD |
|
|
AUMONT Nicolas |
|
|
|
|
|
|
3 236++ |
BARRÉ Jean |
|
|
LABBÉ |
1635 |
Chartres |
|
|
|
|
3 237++ |
LABBÉ |
|
|
BARRÉ Jean |
1635 |
Chartres |
1646 |
Chartres |
|
|
3 238++ |
MARNEUX Robert |
|
|
DAUVILLIERS Catherine |
|
|
|
|
|
|
3 239++ |
DAUVILLIERS Catherine |
(c) 1606 |
|
MARNEUX Robert |
|
|
1683 |
Chartres |
77 |
|
3 240++ |
CABART Mathurin |
(c) 1593 |
|
FOUQUEREAU Denise |
< 1617 |
|
1653 |
Chartres |
60 |
|
3 241++ |
FOUQUEREAU Denise |
(c) 1590 |
|
CABART Mathurin |
< 1617 |
|
1651 |
Chartres |
61 |
|
3 242++ |
BELHOMME Million |
|
|
DUMAIS Catherine |
|
|
< 1648 |
Chartres |
|
|
3 243++ |
DUMAIS Catherine |
|
|
BELHOMME Million |
|
|
> 1648 |
Chartres |
|
|
3 244
(3 228) |
BÉZAULT Marin |
(c) 1601 |
|
• LANGLOIS
Thibaude • CHAPPET Anne |
• < 1627 • 1629 |
• • Chartres |
1639 |
Chartres |
38 |
|
3 245
(3 229) |
CHAPPET Anne |
(c) 1607 |
|
BÉZAULT Marin |
1629 |
Chartres |
1662 |
Chartres |
55 |
|
3 246
(3 230) |
DELAGRANGE Pierre |
(c) 1600 |
|
PATHIE Barbe |
1628 |
Chartres |
1649 |
Chartres |
49 |
|
3 247
(3 231) |
PATHIE Barbe |
(c) 1608 |
|
DELAGRANGE Pierre |
1628 |
Chartres |
1668 |
Chartres |
60 |
|
3 248 |
BEAUGENDRE Gilles |
|
|
CABART Madeleine |
1630 |
Chartres |
> 1688 |
|
|
|
3 249 |
CABART Madeleine |
(c) 1607 |
|
BEAUGENDRE Gilles |
1630 |
Chartres |
1695 |
Le Coudray |
88 |
|
3 250 |
OUALLARD Jean |
(c) 1599 |
Chartres |
LEVEAU Marie |
1627 |
Chartres |
1681 |
Chartres |
82 |
|
3 251 |
LEVEAU Marie |
(c) 1603 |
|
OUALLARD Jean |
1627 |
Chartres |
1677 |
Chartres |
74 |
|
3 252 |
LABBÉ Jean |
|
|
HOYAU OU LAURIAU Bienvenue |
|
|
|
|
|
|
3 253 |
HOYAU OU LAURIAU Bienvenue |
|
|
LABBÉ Jean |
|
|
|
|
|
|
3 254 |
BEAUVAIS Jean |
|
|
• FOURÉ
Anne • ILLISIBLE Marguerite |
• • 1756 |
• • Chartres |
> 1661 |
|
|
|
3 255 |
FOURÉ Anne |
|
|
BEAUVAIS Jean |
|
|
< 1661 |
|
|
|
3 256 |
BEAUNIER Pierre |
|
|
OUALLARD Lubine |
< 1630 |
|
< 1668 |
|
|
|
3 257 |
OUALLARD Lubine |
|
|
BEAUNIER Pierre |
< 1630 |
|
|
|
|
|
3 260
(1 832) |
LEROY Noël |
(c) 1591 |
|
AURIAU, AUREAU
(LORIAU ?) Jeanne |
< 1633 |
|
1657 |
Lucé |
66 |
|
3 261
(1 833) |
AURIAU, AUREAU
(LORIAU ?) Jeanne |
|
|
LEROY Noël |
< 1633 |
|
< 1659 |
|
|
|
3 262
(1 834) |
ANDRÉ |
|
|
BEAUVAIS Perrine |
|
|
< 1660 |
|
|
|
3 263
(1 835) |
BEAUVAIS Perrine |
|
|
ANDRÉ |
|
|
|
|
|
|
3 264
(3 232) |
MACÉ Jacques |
|
|
ROUELLÉ Mathurine |
|
|
< 1651 |
|
|
|
3 265
(3 233) |
ROUELLÉ Mathurine |
(c) 1604 |
|
MACÉ Jacques |
|
|
1684 |
Chartres |
80 |
|
3 266
(3 234) |
AUMONT Nicolas |
|
|
BOULARD |
|
|
> 1659 |
|
|
|
3 267
(3 235) |
BOULARD |
|
|
AUMONT Nicolas |
|
|
|
|
|
|
3 268
(3 236) |
BARRÉ Jean |
|
|
LABBÉ |
1635 |
Chartres |
|
|
|
|
3 269
(3 237) |
LABBÉ |
|
|
BARRÉ Jean |
1635 |
Chartres |
1646 |
Chartres |
|
|
3 270
(3 238) |
MARNEUX Robert |
|
|
DAUVILLIERS Catherine |
|
|
|
|
|
|
3 271
(3 239) |
DAUVILLIERS Catherine |
(c) 1606 |
|
MARNEUX Robert |
|
|
1683 |
Chartres |
77 |
|
3 272
(3 226) |
LIARD Jean |
|
|
LEVEAU Marie |
1607 |
Chartres |
< 1643 |
|
|
|
3 273
(3 227) |
LEVEAU Marie |
|
|
LIARD Jean |
1607 |
Chartres |
1672 |
Chartres |
|
|
3 274 |
AUBOUIN Guillaume |
|
|
LEGUAY |
|
|
> 1656 |
|
|
|
3 275 |
LEGUAY |
|
|
AUBOUIN Guillaume |
|
|
> 1656 |
|
|
|
3 276++ |
VALLET Inconnu |
|
|
|
|
|
|
|
|
|
3 280++ |
DOUBLET Baptiste |
(c) 1597 |
|
LOUVEAU |
1617 |
Chartres |
1629 |
Chartres |
32 |
|
3 281++ |
LOUVEAU |
(c) 1596 |
|
DOUBLET Baptiste |
1617 |
Chartres |
1678 |
Chartres |
82 |
|
3 282 |
LORSON Florent |
|
|
MARIE Rose |
1632 |
Chartres |
< 1656 |
|
|
|
3 283 |
MARIE Rose |
|
|
LORSON Florent |
1632 |
Chartres |
< 1656 |
|
|
|
3 284
(1 806) |
LECOMTE Etienne |
|
|
LOUVEAU Pasquière |
1629 |
Chartres |
1670 |
Chartres |
|
|
3 285
(1 807) |
LOUVEAU Pasquière |
(c) 1606 |
|
LECOMTE Etienne |
1629 |
Chartres |
1669 |
Chartres |
63 |
|
3 286 |
MEUSNIER Jean |
|
|
LEMOINE Rose |
|
|
< 1667 |
|
|
|
3 287 |
LEMOINE Rose |
|
|
MEUSNIER Jean |
|
|
< 1667 |
|
|
|
3 288
(1 648) |
VIVIEN Jean |
~ 1575 |
|
GUIARD Jeanne |
1606 |
Chartres |
1623 |
Chartres |
~ 48 |
|
3 289
(1 649) |
GUIARD Jeanne |
|
|
VIVIEN Jean |
1606 |
Chartres |
< 1642 |
|
|
|
3 290
(1 650) |
DUVERGER Jean |
(c) 1555 |
Chartres |
DUBOIS Madeleine |
< 1581 |
|
1622 |
Chartres |
67 |
|
3 291
(1 651) |
DUBOIS Madeleine |
~ 1570 |
|
DUVERGER Jean |
< 1581 |
|
1628 |
Chartres |
~ 58 |
|
3 292
(3 240) |
CABART Mathurin |
(c) 1593 |
|
FOUQUEREAU Denise |
< 1617 |
|
1653 |
Chartres |
60 |
|
3 293
(3 241) |
FOUQUEREAU Denise |
(c) 1590 |
|
CABART Mathurin |
< 1617 |
|
1651 |
Chartres |
61 |
|
3 294
(3 242) |
BELHOMME Million |
|
|
DUMAIS Catherine |
|
|
< 1648 |
Chartres |
|
|
3 295
(3 243) |
DUMAIS Catherine |
|
|
BELHOMME Million |
|
|
> 1648 |
Chartres |
|
|
3 296++ |
VIVIEN Simon |
(c) 1544 |
|
DIMPAU Claudine |
|
|
1627 |
Chartres |
83 |
|
3 297++ |
DIMPAU Claudine |
|
|
VIVIEN Simon |
|
|
1619 |
Chartres |
|
|
3 298++ |
GUIARD Anthoyne |
|
|
|
|
|
|
|
|
|
3 304 |
FÉRÉ Pierre |
|
|
|
|
|
|
|
|
|
3 306 |
OUALLARD Philippe |
|
|
|
|
|
|
|
|
|
3 308++ |
LEVEAU Etienne |
|
|
BERNIER Marguerite |
|
|
1625 |
Chartres |
|
|
3 309++ |
BERNIER Marguerite |
|
|
LEVEAU Etienne |
|
|
1612 |
Chartres |
|
|
3 310 |
CORNU Etienne |
(c) 1579 |
|
|
|
|
1648 |
Chartres |
69 |
|
3 314 |
BELHOMME Inconnu |
|
|
|
|
|
|
|
|
|
3 316 |
LARCHER Inconnu |
|
|
|
|
|
|
|
|
|
3 346++ |
AUBOUIN Inconnu |
|
|
|
|
|
|
|
|
|
3 348++ |
AUBOUIN Inconnu |
|
|
|
|
|
|
|
|
|
3 350++ |
PILLIER Essai |
|
|
|
|
|
|
|
|
|
3 352++ |
PICHON Inconnu |
|
|
|
|
|
|
|
|
|
3 356
(3 276) |
VALLET Inconnu |
|
|
|
|
|
|
|
|
|
3 360++ |
HACQUIN Jacques |
(c) 1600 |
Mignières |
• GUÉLIN
Marguerite • PITAY Marie |
• • 1669 |
• • Mignières |
1671 |
Mignières |
71 |
|
3 361++ |
GUÉLIN Marguerite |
|
|
HACQUIN Jacques |
|
|
< 1667 |
|
|
|
3 362++ |
POUSSEMOTTE Germain |
|
|
|
|
|
|
|
|
|
3 364
(1 876) |
CHIFFLET Pierre |
|
|
|
|
|
|
|
|
|
3 366++ |
DÉLERIE Inconnu |
|
|
|
|
|
|
|
|
|
3 368++ |
GOUGIS Léonard |
|
|
SEVESTRE Barbe |
< 1633 |
|
1679 |
Lucé |
|
|
3 369++ |
SEVESTRE Barbe |
(c) 1607 |
|
GOUGIS Léonard |
< 1633 |
|
1673 |
Lucé |
66 |
|
3 370++ |
LANGE Jean |
|
|
BOULLAY |
|
|
> 1692 |
|
|
|
3 371++ |
BOULLAY |
|
|
LANGE Jean |
|
|
|
|
|
|
3 372++ |
BESNARD |
|
|
CHAREAU Jeanne |
|
|
|
|
|
|
3 373++ |
CHAREAU Jeanne |
|
|
BESNARD |
|
|
|
|
|
|
3 374++ |
LAILLIER |
|
|
DALLONNE Jeanne |
|
|
|
|
|
|
3 375++ |
DALLONNE Jeanne |
|
|
LAILLIER |
|
|
|
|
|
|
3 378++ |
DENEAU/DENIAU Jean |
|
|
JACQUET Marie |
|
|
< 1646 |
|
|
|
3 379++ |
JACQUET Marie |
|
|
DENEAU/DENIAU Jean |
|
|
|
|
|
|
3 380++ |
BINEAU Inconnu |
|
|
|
|
|
|
|
|
|
3 382++ |
COUDRAY Inconnu |
|
|
|
|
|
|
|
|
|
3 384++ |
COUTARD Noël |
1596 |
|
COCHIN Marie |
|
|
1678 |
Le Coudray |
82 |
|
3 385++ |
COCHIN Marie |
|
|
COUTARD Noël |
|
|
|
|
|
|
3 386++ |
AUBOUIN Inconnu |
|
|
|
|
|
|
|
|
|
3 388++ |
MARTIN Inconnu |
|
|
|
|
|
|
|
|
|
3 390++ |
CHAMPION Jean |
|
|
HALLAY Agnès |
|
|
|
|
|
|
3 391++ |
HALLAY Agnès |
|
|
CHAMPION Jean |
|
|
|
|
|
|
3 400 |
AUBERT Inconnu |
|
|
|
|
|
|
|
|
|
3 402 |
BARON Inconnu |
|
|
1ÈRE ÉPOUSE JB Inconnue |
|
|
< 1671 |
|
|
|
3 403 |
1ÈRE ÉPOUSE JB Inconnue |
|
|
• BARON
Inconnu • COURTOIS Noël |
• • |
• • |
|
|
|
|
3 404 |
CHIFFLET Jean |
|
|
TRIBOUILLET Séverine |
|
|
< 1653 |
|
|
|
3 405 |
TRIBOUILLET Séverine |
|
|
CHIFFLET Jean |
|
|
1670 |
Luisant |
|
|
3 406 |
THIBAULT Mathry |
|
|
BINEAU Hélène |
|
|
1678 |
Luisant |
|
|
3 407 |
BINEAU Hélène |
|
|
THIBAULT Mathry |
|
|
<> 1653 & 1676 |
|
|
|
3 412 |
BEAUGENDRE Inconnu |
|
|
|
|
|
|
|
|
|
3 416 |
DOLLY Jacques |
1595 |
Gallardon |
CHAUVIÈRE Marthe |
|
|
1659 |
Gallardon |
64 |
|
3 417 |
CHAUVIÈRE Marthe |
|
|
DOLLY Jacques |
|
|
< 1658 |
|
|
|
3 418 |
GOISSEDÉ Jean |
|
|
BERTHELET Marie |
|
|
> 1658 |
|
|
|
3 419 |
BERTHELET Marie |
|
|
GOISSEDÉ Jean |
|
|
< 1658 |
|
|
|
3 420 |
DEGAS Inconnu |
|
|
|
|
|
|
|
|
|
3 422 |
GÂTINEAU Inconnu |
|
|
|
|
|
|
|
|
|
3 424 |
FOURÉ Essai |
|
|
|
|
|
|
|
|
|
3 426 |
GOUGIS Jacques |
|
|
GOUGIS Simone |
|
|
< 1636 |
|
|
|
3 427 |
GOUGIS Simone |
|
|
• GOUGIS
Jacques • LESPAGNOL Jean |
• • < 1635 |
• • |
1653 |
Lucé |
|
|
3 428
(3 382) |
COUDRAY Inconnu |
|
|
|
|
|
|
|
|
|
3 430++ |
POUSSET Inconnu |
|
|
|
|
|
|
|
|
|
3 434
(3 378) |
DENEAU/DENIAU Jean |
|
|
JACQUET Marie |
|
|
< 1646 |
|
|
|
3 435
(3 379) |
JACQUET Marie |
|
|
DENEAU/DENIAU Jean |
|
|
|
|
|
|
3 436
(3 380) |
BINEAU Inconnu |
|
|
|
|
|
|
|
|
|
3 438
(3 382) |
COUDRAY Inconnu |
|
|
|
|
|
|
|
|
|
3 440
(3 360) |
HACQUIN Jacques |
(c) 1600 |
Mignières |
• GUÉLIN
Marguerite • PITAY Marie |
• • 1669 |
• • Mignières |
1671 |
Mignières |
71 |
|
3 441
(3 361) |
GUÉLIN Marguerite |
|
|
HACQUIN Jacques |
|
|
< 1667 |
|
|
|
3 442
(3 362) |
POUSSEMOTTE Germain |
|
|
|
|
|
|
|
|
|
3 444 (1 876) |
CHIFFLET Pierre |
|
|
|
|
|
|
|
|
|
3 446
(3 366) |
DÉLERIE Inconnu |
|
|
|
|
|
|
|
|
|
3 448
(3 368) |
GOUGIS Léonard |
|
|
SEVESTRE Barbe |
< 1633 |
|
1679 |
Lucé |
|
|
3 449
(3 369) |
SEVESTRE Barbe |
(c) 1607 |
|
GOUGIS Léonard |
< 1633 |
|
1673 |
Lucé |
66 |
|
3 450
(3 370) |
LANGE Jean |
|
|
BOULLAY |
|
|
> 1692 |
|
|
|
3 451
(3 371) |
BOULLAY |
|
|
LANGE Jean |
|
|
|
|
|
|
3 452
(3 372) |
BESNARD |
|
|
CHAREAU Jeanne |
|
|
|
|
|
|
3 453
(3 373) |
CHAREAU Jeanne |
|
|
BESNARD |
|
|
|
|
|
|
3 454
(3 374) |
LAILLIER |
|
|
DALLONNE Jeanne |
|
|
|
|
|
|
3 455
(3 375) |
DALLONNE Jeanne |
|
|
LAILLIER |
|
|
|
|
|
|
3 460++ |
CERCEAU Richard |
1582 |
Nogent le Rotrou |
LAVIE Isabeau |
|
|
1644 |
Dancé |
61 |
|
3 461++ |
LAVIE Isabeau |
|
|
CERCEAU Richard |
|
|
1626 |
Dancé |
|
|
3 462 |
RIBOUST Etienne |
|
|
|
|
|
|
|
|
|
3 480 |
CORMIER Jean |
|
|
LEPORE Denise |
|
|
|
|
|
|
3 481 |
LEPORE Denise |
|
|
CORMIER Jean |
|
|
|
|
|
|
3 482 |
METRET Marin |
|
|
LAIGNEAU Simone |
|
|
|
|
|
|
3 483 |
LAIGNEAU Simone |
|
|
METRET Marin |
|
|
|
|
|
|
3 484 |
MARCHAND Pierre |
(c) 1612 |
|
SOTTEAU Barbe |
1633 |
Verrières |
1682 |
Verrières |
70 |
|
3 485 |
SOTTEAU Barbe |
1599 |
Verrières |
MARCHAND Pierre |
1633 |
Verrières |
1674 |
Verrières |
75 |
|
3 486 |
HAYES, HAYE, HAYS, HAIES, HAIS, HEIS Jean |
1623 |
Dancé |
CERCEAU Saincte |
|
|
> 1667 |
|
>= 43 |
|
3 487 |
CERCEAU Saincte |
|
|
HAYES, HAYE, HAYS, HAIES, HAIS, HEIS Jean |
|
|
|
|
|
|
3 492 |
CHENEBAULT |
1625 |
Vichères |
BÉQUIGNON Anne |
1648 |
Vichères |
1685 |
Trizay-Coutretot Saint- |
60 |
|
3 493 |
BÉQUIGNON Anne |
|
|
CHENEBAULT |
1648 |
Vichères |
|
|
|
|
3 494 |
DUBREUIL Inconnu |
|
|
LEFRÈRE Marguerite |
|
|
|
|
|
|
3 495 |
LEFRÈRE Marguerite |
|
|
DUBREUIL Inconnu |
|
|
|
|
|
|
3 504 |
ROCTON Martin |
|
|
PILVOIS Florence |
1646 |
Saint- |
1671 |
Souancé au Perche |
|
|
3 505 |
PILVOIS Florence |
1627 |
Saint- |
ROCTON Martin |
1646 |
Saint- |
1670 |
Souancé au Perche |
42 |
|
3 506 |
ESNAULT Louis |
|
|
DUGUÉ Elisabeth |
1643 |
Saint- |
1683 |
Saint- |
|
|
3 507 |
DUGUÉ Elisabeth |
(c) 1619 |
|
ESNAULT Louis |
1643 |
Saint- |
1679 |
Saint- |
60 |
|
3 508 |
BRETONNIÈRE Jacques |
1623 |
Mâle |
NION Catherine |
1649 |
Mâle |
1705 |
Nogent le Rotrou |
81 |
|
3 509 |
NION Catherine |
1630 |
Mâle |
BRETONNIÈRE Jacques |
1649 |
Mâle |
1689 |
Mâle |
58 |
|
3 510 |
DORDOIGNE Noël |
(c) 1617 |
|
• CHAILLOU
Jacquine • BOUCHET
Barbe • GUILLEMIN Louise |
• 1648 • 1650 • 1682 |
• Mâle • Mâle • Mâle |
1689 |
Mâle |
72 |
|
3 511 |
BOUCHET Barbe |
1630 |
Mâle |
DORDOIGNE Noël |
1650 |
Mâle |
1678 |
Mâle |
48 |
|
3 512 |
PETIGARS Jacques |
|
|
LORMEAU Anne |
|
|
> 1680 |
|
|
|
3 513 |
LORMEAU Anne |
|
|
PETIGARS Jacques |
|
|
> 1690 |
|
|
|
3 514 |
DEMASLE Louis |
|
|
LECOCQ Marguerite |
|
|
|
|
|
|
3 515 |
LECOCQ Marguerite |
|
|
DEMASLE Louis |
|
|
> 1682 |
|
|
|
3 542 |
GOUHIER Pasquier |
|
|
|
|
|
|
|
|
|
3 548 |
HOCHE |
|
|
DURAND Bonnaventure |
|
|
1659 |
Verrières |
|
|
3 549 |
DURAND Bonnaventure |
|
|
HOCHE |
|
|
1619 |
Verrières |
|
|
3 552 |
BANSARD Félix |
|
|
FERMY Jeanne |
|
|
|
|
|
|
3 553 |
FERMY Jeanne |
|
|
BANSARD Félix |
|
|
|
|
|
|
3 584
(1 648) |
VIVIEN Jean |
~ 1575 |
|
GUIARD Jeanne |
1606 |
Chartres |
1623 |
Chartres |
~ 48 |
|
3 585
(1 649) |
GUIARD Jeanne |
|
|
VIVIEN Jean |
1606 |
Chartres |
< 1642 |
|
|
|
3 586
(1 650) |
DUVERGER Jean |
(c) 1555 |
Chartres |
DUBOIS Madeleine |
< 1581 |
|
1622 |
Chartres |
67 |
|
3 587
(1 651) |
DUBOIS Madeleine |
~ 1570 |
|
DUVERGER Jean |
< 1581 |
|
1628 |
Chartres |
~ 58 |
|
3 588
(3 240) |
CABART Mathurin |
(c) 1593 |
|
FOUQUEREAU Denise |
< 1617 |
|
1653 |
Chartres |
60 |
|
3 589
(3 241) |
FOUQUEREAU Denise |
(c) 1590 |
|
CABART Mathurin |
< 1617 |
|
1651 |
Chartres |
61 |
|
3 590
(3 242) |
BELHOMME Million |
|
|
DUMAIS Catherine |
|
|
< 1648 |
Chartres |
|
|
3 591
(3 243) |
DUMAIS Catherine |
|
|
BELHOMME Million |
|
|
> 1648 |
Chartres |
|
|
3 596 |
CONARD |
|
|
CINTRAT Perrine |
1617 |
Chartres |
1628 |
Chartres |
|
|
3 597 |
CINTRAT Perrine |
|
|
CONARD |
1617 |
Chartres |
1657 |
Chartres |
|
|
3 598++ |
COUDRAY Jacques |
|
|
JACQUET Jeanne |
|
|
< 1647 |
|
|
|
3 599++ |
JACQUET Jeanne |
|
|
COUDRAY Jacques |
|
|
|
|
|
|
3 600 |
CHÉTEAU Illisible |
|
|
(BLANC) Blanc |
|
|
|
|
|
|
3 601 |
(BLANC) Blanc |
|
|
CHÉTEAU Illisible |
|
|
< 1637 |
|
|
|
3 602++ |
BÉZAULT Charles |
(c) 1571 |
|
PATHIE Marguerite |
1602 |
Chartres |
1648 |
Chartres |
77 |
|
3 603++ |
PATHIE Marguerite |
(c) 1576 |
|
BÉZAULT Charles |
1602 |
Chartres |
1644 |
Chartres |
68 |
|
3 604
(3 352) |
PICHON Inconnu |
|
|
|
|
|
|
|
|
|
3 608++ |
BRAZON Jean |
(c) 1540 |
|
LIARD Géofrée |
|
|
1629 |
Chartres |
89 |
|
3 609++ |
LIARD Géofrée |
< 1554 |
|
BRAZON Jean |
|
|
1626 |
Chartres |
>= 72 |
|
3 610 |
SIMON Etienne |
|
|
|
|
|
|
|
|
|
3 612++ |
LECOMTE Guillaume |
|
|
BERNIER Blanche |
|
|
1625 |
Chartres |
|
|
3 613++ |
BERNIER Blanche |
(c) 1579 |
|
LECOMTE Guillaume |
|
|
1629 |
Chartres |
50 |
|
3 614++ |
LOUVEAU Jean |
|
|
|
|
|
|
|
|
|
3 616 |
FLAQUET Inconnu |
|
|
|
|
|
|
|
|
|
3 618 |
QUÉDARNE Inconnu |
|
|
|
|
|
|
|
|
|
3 620 |
FOURMENTIN Olivier |
|
|
DELAROCHE Jacquette |
|
|
|
|
|
|
3 621 |
DELAROCHE Jacquette |
|
|
FOURMENTIN Olivier |
|
|
|
|
|
|
3 622 |
FAUVEAU Inconnu |
|
|
|
|
|
|
|
|
|
3 628 |
NAUDIN Inconnu |
|
|
|
|
|
|
|
|
|
3 632
(1 648) |
VIVIEN Jean |
~ 1575 |
|
GUIARD Jeanne |
1606 |
Chartres |
1623 |
Chartres |
~ 48 |
|
3 633
(1 649) |
GUIARD Jeanne |
|
|
VIVIEN Jean |
1606 |
Chartres |
< 1642 |
|
|
|
3 634
(1 650) |
DUVERGER Jean |
(c) 1555 |
Chartres |
DUBOIS Madeleine |
< 1581 |
|
1622 |
Chartres |
67 |
|
3 635
(1 651) |
DUBOIS Madeleine |
~ 1570 |
|
DUVERGER Jean |
< 1581 |
|
1628 |
Chartres |
~ 58 |
|
3 636
(3 240) |
CABART Mathurin |
(c) 1593 |
|
FOUQUEREAU Denise |
< 1617 |
|
1653 |
Chartres |
60 |
|
3 637
(3 241) |
FOUQUEREAU Denise |
(c) 1590 |
|
CABART Mathurin |
< 1617 |
|
1651 |
Chartres |
61 |
|
3 638
(3 242) |
BELHOMME Million |
|
|
DUMAIS Catherine |
|
|
< 1648 |
Chartres |
|
|
3 639
(3 243) |
DUMAIS Catherine |
|
|
BELHOMME Million |
|
|
> 1648 |
Chartres |
|
|
3 640 |
NEVEU Thibault |
~ 1570 |
|
PELLETIER |
|
|
1628 |
Chartres |
~ 58 |
|
3 641 |
PELLETIER |
|
|
NEVEU Thibault |
|
|
> 1642 |
|
|
|
3 642 |
LANCEAU Pierre |
(c) 1581 |
|
PATHIE Guillemette |
|
|
1661 |
Chartres |
80 |
|
3 643 |
PATHIE Guillemette |
(c) 1578 |
|
LANCEAU Pierre |
|
|
1649 |
Chartres |
71 |
|
3 648
(1 648) |
VIVIEN Jean |
~ 1575 |
|
GUIARD Jeanne |
1606 |
Chartres |
1623 |
Chartres |
~ 48 |
|
3 649
(1 649) |
GUIARD Jeanne |
|
|
VIVIEN Jean |
1606 |
Chartres |
< 1642 |
|
|
|
3 650
(1 650) |
DUVERGER Jean |
(c) 1555 |
Chartres |
DUBOIS Madeleine |
< 1581 |
|
1622 |
Chartres |
67 |
|
3 651
(1 651) |
DUBOIS Madeleine |
~ 1570 |
|
DUVERGER Jean |
< 1581 |
|
1628 |
Chartres |
~ 58 |
|
3 652
(3 240) |
CABART Mathurin |
(c) 1593 |
|
FOUQUEREAU Denise |
< 1617 |
|
1653 |
Chartres |
60 |
|
3 653
(3 241) |
FOUQUEREAU Denise |
(c) 1590 |
|
CABART Mathurin |
< 1617 |
|
1651 |
Chartres |
61 |
|
3 654
(3 242) |
BELHOMME Million |
|
|
DUMAIS Catherine |
|
|
< 1648 |
Chartres |
|
|
3 655
(3 243) |
DUMAIS Catherine |
|
|
BELHOMME Million |
|
|
> 1648 |
Chartres |
|
|
3 656++ |
VALLET Inconnu |
|
|
|
|
|
|
|
|
|
3 662++ |
LABBÉ Jean |
|
|
|
|
|
|
|
|
|
3 664++ |
LEROY Inconnu |
|
|
|
|
|
|
|
|
|
3 666++ |
AURIAU, AUREAU
(LORIAU ?) Inconnu |
|
|
|
|
|
|
|
|
|
3 670++ |
BEAUVAIS Inconnu |
|
|
|
|
|
|
|
|
|
3 672 |
COURTOIS Inconnu |
|
|
|
|
|
|
|
|
|
3 674 |
GADDÉ Inconnu |
|
|
|
|
|
|
|
|
|
3 680 |
DELORME Inconnu |
|
|
|
|
|
|
|
|
|
3 682
(3 608) |
BRAZON Jean |
(c) 1540 |
|
LIARD Géofrée |
|
|
1629 |
Chartres |
89 |
|
3 683
(3 609) |
LIARD Géofrée |
< 1554 |
|
BRAZON Jean |
|
|
1626 |
Chartres |
>= 72 |
|
3 684 |
HERVÉ Inconnu |
|
|
|
|
|
|
|
|
|
3 686
(3 602) |
BÉZAULT Charles |
(c) 1571 |
|
PATHIE Marguerite |
1602 |
Chartres |
1648 |
Chartres |
77 |
|
3 687
(3 603) |
PATHIE Marguerite |
(c) 1576 |
|
BÉZAULT Charles |
1602 |
Chartres |
1644 |
Chartres |
68 |
|
3 688 |
DUMOUTIER Fiacre |
|
|
|
|
|
|
|
|
|
3 690++ |
BARRÉ Jean |
|
|
|
|
|
1606 |
Chartres |
|
|
3 692 |
TONNELIER Inconnu |
|
|
|
|
|
|
|
|
|
3 696
(3 280) |
DOUBLET Baptiste |
(c) 1597 |
|
LOUVEAU |
1617 |
Chartres |
1629 |
Chartres |
32 |
|
3 697
(3 281) |
LOUVEAU |
(c) 1596 |
|
DOUBLET Baptiste |
1617 |
Chartres |
1678 |
Chartres |
82 |
|
3 698++ |
PILLIER Baptiste |
|
|
• 1ÈRE
ÉPOUSE BP Inconnue • COUTARD Barbe |
• • 1646 |
• • Chartres |
> 1672 |
|
|
|
3 700 |
TRIBOUILLET Inconnu |
|
|
|
|
|
|
|
|
|
3 702 |
SÉRIVE Jean |
|
|
SEVESTRE Jeanne |
|
|
< 1675 |
|
|
|
3 703 |
SEVESTRE Jeanne |
|
|
SÉRIVE Jean |
|
|
> 1675 |
|
|
|
3 704++ |
TRIBOUILLET Jean |
|
|
GOUGIS Antoinette |
|
|
< 1627 |
|
|
|
3 705
(3 215) |
GOUGIS Antoinette |
(c) 1598 |
|
• TRIBOUILLET
Jean • GOUGIS Robert |
• • |
• • |
1658 |
Lucé |
60 |
|
3 706++ |
BINET Pantaléon |
|
|
CAUDIN Perrine |
|
|
|
|
|
|
3 707++ |
CAUDIN Perrine |
|
|
BINET Pantaléon |
|
|
|
|
|
|
3 708 |
BINEAU Fusion |
|
|
|
|
|
|
|
|
|
3 710
(3 430) |
POUSSET Inconnu |
|
|
|
|
|
|
|
|
|
3 712 |
LEBLANC |
(c) 1555 |
|
MAHAULT Inconnue |
|
|
1629 |
Chartres |
74 |
|
3 713 |
MAHAULT Inconnue |
|
|
LEBLANC |
|
|
|
|
|
|
3 714++ |
FOURÉ Mathry |
|
|
MARONTIAU Mathurine |
~ 1610 |
|
> 1630 |
|
|
|
3 715++ |
MARONTIAU Mathurine |
|
|
FOURÉ Mathry |
~ 1610 |
|
|
|
|
|
3 716++ |
AUBOUIN Essai |
|
|
|
|
|
|
|
|
|
3 718 |
BÉZARD Adam |
|
|
INCONNU Louise |
|
|
|
|
|
|
3 720 |
BÉZARD Inconnu |
|
|
|
|
|
|
|
|
|
3 722 |
LEGUAY Inconnu |
|
|
|
|
|
|
|
|
|
3 724
(3 698) |
PILLIER Baptiste |
|
|
• 1ÈRE
ÉPOUSE BP Inconnue • COUTARD Barbe |
• • 1646 |
• • Chartres |
> 1672 |
|
|
|
3 744
(3 352) |
PICHON Inconnu |
|
|
|
|
|
|
|
|
|
3 760++ |
POTTIER Jean |
|
|
CHEVALIER Guillemette |
|
|
< 1648 |
|
|
|
3 761++ |
CHEVALIER Guillemette |
|
|
POTTIER Jean |
|
|
|
|
|
|
3 762++ |
HANAULT Jean |
(c) 1598 |
|
• HERVÉ
Anne • BARRÉ Catherine |
• 1622 • 1645 |
• Chartres • Chartres |
1648 |
Chartres |
50 |
|
3 763++ |
HERVÉ Anne |
|
|
HANAULT Jean |
1622 |
Chartres |
<> 1633 & 1645 |
|
|
|
3 764 |
JACQUET Jean |
|
|
DENEAU/DENIAU Catherine |
|
|
< 1664 |
|
|
|
3 765 |
DENEAU/DENIAU Catherine |
(c) 1593 |
|
JACQUET Jean |
|
|
1638 |
Lucé |
45 |
|
3 768 |
LESCUYER Inconnu |
|
|
|
|
|
|
|
|
|
3 770++ |
JACQUET Nicolas |
|
|
|
|
|
|
|
|
|
3 776 |
MICHEL Jean |
|
|
BOILEAU Marie |
|
|
|
|
|
|
3 777 |
BOILEAU Marie |
|
|
MICHEL Jean |
|
|
|
|
|
|
3 778++ |
LECOMTE Inconnu |
|
|
|
|
|
|
|
|
|
3 784 |
GADDÉ Mathty |
|
|
DENEAU/DENIAU Simone |
|
|
|
|
|
|
3 785 |
DENEAU/DENIAU Simone |
|
|
GADDÉ Mathty |
|
|
|
|
|
|
3 786 |
SEVESTRE Mathry |
|
|
|
|
|
|
|
|
|
3 790 |
COUDRAY Inconnu |
|
|
|
|
|
|
|
|
|
3 792
(3 704) |
TRIBOUILLET Jean |
|
|
GOUGIS Antoinette |
|
|
< 1627 |
|
|
|
3 793
(3 215) |
GOUGIS Antoinette |
(c) 1598 |
|
• TRIBOUILLET
Jean • GOUGIS Robert |
• • |
• • |
1658 |
Lucé |
60 |
|
3 794
(3 706) |
BINET Pantaléon |
|
|
CAUDIN Perrine |
|
|
|
|
|
|
3 795
(3 707) |
CAUDIN Perrine |
|
|
BINET Pantaléon |
|
|
|
|
|
|
3 796
(3 232) |
MACÉ Jacques |
|
|
ROUELLÉ Mathurine |
|
|
< 1651 |
|
|
|
3 797
(3 233) |
ROUELLÉ Mathurine |
(c) 1604 |
|
MACÉ Jacques |
|
|
1684 |
Chartres |
80 |
|
3 798++ |
BORDE |
|
|
|
|
|
< 1662 |
|
|
|
3 800
(3 384) |
COUTARD Noël |
1596 |
|
COCHIN Marie |
|
|
1678 |
Le Coudray |
82 |
|
3 801
(3 385) |
COCHIN Marie |
|
|
COUTARD Noël |
|
|
|
|
|
|
3 802
(3 386) |
AUBOUIN Inconnu |
|
|
|
|
|
|
|
|
|
3 804
(3 388) |
MARTIN Inconnu |
|
|
|
|
|
|
|
|
|
3 806
(3 390) |
CHAMPION Jean |
|
|
HALLAY Agnès |
|
|
|
|
|
|
3 807
(3 391) |
HALLAY Agnès |
|
|
CHAMPION Jean |
|
|
|
|
|
|
3 808
(3 760) |
POTTIER Jean |
|
|
CHEVALIER Guillemette |
|
|
< 1648 |
|
|
|
3 809
(3 761) |
CHEVALIER Guillemette |
|
|
POTTIER Jean |
|
|
|
|
|
|
3 810
(3 762) |
HANAULT Jean |
(c) 1598 |
|
• HERVÉ
Anne • BARRÉ Catherine |
• 1622 • 1645 |
• Chartres • Chartres |
1648 |
Chartres |
50 |
|
3 811
(3 763) |
HERVÉ Anne |
|
|
HANAULT Jean |
1622 |
Chartres |
<> 1633 & 1645 |
|
|
|
3 814 |
CHUTEAU Inconnu |
|
|
|
|
|
|
|
|
|
3 816 |
GIRARD Inconnu |
|
|
|
|
|
|
|
|
|
3 818 |
DOLU Marin |
|
|
LAUNAY Marie |
|
|
< 1644 |
|
|
|
3 819 |
LAUNAY Marie |
|
|
DOLU Marin |
|
|
|
|
|
|
3 820
(3 214) |
GOUGIS Robert |
|
|
GOUGIS Antoinette |
|
|
1657 |
Lucé |
|
|
3 821
(3 215) |
GOUGIS Antoinette |
(c) 1598 |
|
• TRIBOUILLET
Jean • GOUGIS Robert |
• • |
• • |
1658 |
Lucé |
60 |
|
3 822 |
GUILLAUME Jean |
|
|
SAUNARD Rose |
|
|
|
|
|
|
3 823 |
SAUNARD Rose |
|
|
GUILLAUME Jean |
|
|
|
|
|
|
3 824
(3 384) |
COUTARD Noël |
1596 |
|
COCHIN Marie |
|
|
1678 |
Le Coudray |
82 |
|
3 825
(3 385) |
COCHIN Marie |
|
|
COUTARD Noël |
|
|
|
|
|
|
3 826
(3 386) |
AUBOUIN Inconnu |
|
|
|
|
|
|
|
|
|
3 828 |
LECOMTE Simon |
|
|
VALLET Suzanne |
|
|
1662 |
Le Coudray |
|
|
3 829 |
VALLET Suzanne |
(c) 1607 |
|
LECOMTE Simon |
|
|
1681 |
Le Coudray |
74 |
|
3 830 |
PICHON Jean |
|
|
CARRÉ Catherine |
|
|
< 1668 |
|
|
|
3 831 |
CARRÉ Catherine |
|
|
PICHON Jean |
|
|
|
|
|
|
3 834
(1 970) |
BÉZARD Jean |
|
|
CHATEL Jeanne |
|
|
|
|
|
|
3 835
(1 971) |
CHATEL Jeanne |
|
|
BÉZARD Jean |
|
|
|
|
|
|
3 836
(1 972) |
BOINELLE Thomas |
|
|
PRÉAU Légère |
|
|
|
|
|
|
3 837
(1 973) |
PRÉAU Légère |
|
|
BOINELLE Thomas |
|
|
|
|
|
|
3 838
(1 974) |
MICHEL Valentin |
|
|
BEAUPÈRE Geneviève |
|
|
< 1658 |
|
|
|
3 839
(1 975) |
BEAUPÈRE Geneviève |
|
|
MICHEL Valentin |
|
|
|
|
|
|
3 842
(3 346) |
AUBOUIN Inconnu |
|
|
|
|
|
|
|
|
|
3 844
(3 348) |
AUBOUIN Inconnu |
|
|
|
|
|
|
|
|
|
3 846
(3 350) |
PILLIER Essai |
|
|
|
|
|
|
|
|
|
3 848
(3 352) |
PICHON Inconnu |
|
|
|
|
|
|
|
|
|
3 852
(3 276) |
VALLET Inconnu |
|
|
|
|
|
|
|
|
|
3 856 |
DESVAUX Inconnu |
|
|
|
|
|
|
|
|
|
3 858 |
LOFFICIAL Inconnu |
|
|
|
|
|
|
|
|
|
3 860 |
MENOU Inconnu |
|
|
|
|
|
|
|
|
|
3 864 |
HUVETTE Jean |
|
|
TIFFERAY Perrine |
|
|
> 1659 |
|
|
|
3 865 |
TIFFERAY Perrine |
|
|
HUVETTE Jean |
|
|
> 1659 |
|
|
|
3 866 |
DUMAY Jacques |
|
|
TOUMIN Germaine |
|
|
1658 |
Chartres |
|
|
3 867 |
TOUMIN Germaine |
|
|
DUMAY Jacques |
|
|
|
|
|
|
3 870
(3 086) |
LELOUP Inconnu |
|
|
|
|
|
|
|
|
|
3 872
(3 704) |
TRIBOUILLET Jean |
|
|
GOUGIS Antoinette |
|
|
< 1627 |
|
|
|
3 873
(3 215) |
GOUGIS Antoinette |
(c) 1598 |
|
• TRIBOUILLET
Jean • GOUGIS Robert |
• • |
• • |
1658 |
Lucé |
60 |
|
3 874
(3 706) |
BINET Pantaléon |
|
|
CAUDIN Perrine |
|
|
|
|
|
|
3 875
(3 707) |
CAUDIN Perrine |
|
|
BINET Pantaléon |
|
|
|
|
|
|
3 876
(3 232) |
MACÉ Jacques |
|
|
ROUELLÉ Mathurine |
|
|
< 1651 |
|
|
|
3 877
(3 233) |
ROUELLÉ Mathurine |
(c) 1604 |
|
MACÉ Jacques |
|
|
1684 |
Chartres |
80 |
|
3 878
(3 798) |
BORDE |
|
|
|
|
|
< 1662 |
|
|
|
3 880
(3 384) |
COUTARD Noël |
1596 |
|
COCHIN Marie |
|
|
1678 |
Le Coudray |
82 |
|
3 881
(3 385) |
COCHIN Marie |
|
|
COUTARD Noël |
|
|
|
|
|
|
3 882
(3 386) |
AUBOUIN Inconnu |
|
|
|
|
|
|
|
|
|
3 884
(3 388) |
MARTIN Inconnu |
|
|
|
|
|
|
|
|
|
3 886
(3 390) |
CHAMPION Jean |
|
|
HALLAY Agnès |
|
|
|
|
|
|
3 887
(3 391) |
HALLAY Agnès |
|
|
CHAMPION Jean |
|
|
|
|
|
|
3 888++ |
BRAZON Inconnu |
|
|
|
|
|
|
|
|
|
3 892++ |
AUBOUIN Martin |
(c) 1617 |
|
|
|
|
1662 |
Le Coudray |
45 |
|
3 894++ |
JOUANNE Jacques |
|
|
GEOFFROY Gabrielle |
|
|
|
|
|
|
3 895++ |
GEOFFROY Gabrielle |
(c) 1622 |
|
• JOUANNE
Jacques • TANNEQUIN Jean |
• • |
• • |
1672 |
Chartres |
50 |
|
3 896
(1 828) |
VALLET Louis |
|
|
PICHON Jeanne |
|
|
|
|
|
|
3 897
(1 829) |
PICHON Jeanne |
|
|
VALLET Louis |
|
|
< 1666 |
|
|
|
3 898
(1 830) |
AUBOUIN Pasquier |
|
|
LABBÉ Marie |
|
|
1676 |
Le Coudray |
|
|
3 899
(1 831) |
LABBÉ Marie |
|
|
AUBOUIN Pasquier |
|
|
1676 |
Le Coudray |
|
|
3 900 |
POULIN Mille |
(c) 1613 |
|
• VALLET • AUBERT Barbe |
• • 1652 |
• • Lucé |
1693 |
Le Coudray |
80 |
|
3 901 |
VALLET |
|
|
POULIN Mille |
|
|
< 1652 |
|
|
|
3 902 |
LABBÉ Philippe |
(c) 1617 |
|
|
|
|
1695 |
Le Coudray |
78 |
|
3 922
(3 662) |
LABBÉ Jean |
|
|
|
|
|
|
|
|
|
3 924 |
LABBÉ Jean |
|
|
|
|
|
|
|
|
|
3 926 |
AUBOUIN Inconnu |
|
|
|
|
|
|
|
|
|
3 952
(3 598) |
COUDRAY Jacques |
|
|
JACQUET Jeanne |
|
|
< 1647 |
|
|
|
3 953
(3 599) |
JACQUET Jeanne |
|
|
COUDRAY Jacques |
|
|
|
|
|
|
3 954 |
COUSIN |
|
|
• CHAUMIER
• GROUIN Jacquette |
• • 1648 |
• • Lucé |
|
|
|
|
3 955 |
CHAUMIER |
|
|
COUSIN |
|
|
< 1648 |
|
|
|
3 956 |
CHALOPIN Laurent |
|
|
REVERSÉ Perrine |
|
|
|
|
|
|
3 957 |
REVERSÉ Perrine |
|
|
CHALOPIN Laurent |
|
|
|
|
|
|
3 960
(3 888) |
BRAZON Inconnu |
|
|
|
|
|
|
|
|
|
3 964
(3 892) |
AUBOUIN Martin |
(c) 1617 |
|
|
|
|
1662 |
Le Coudray |
45 |
|
3 966
(3 894) |
JOUANNE Jacques |
|
|
GEOFFROY Gabrielle |
|
|
|
|
|
|
3 967
(3 895) |
GEOFFROY Gabrielle |
(c) 1622 |
|
• JOUANNE
Jacques • TANNEQUIN Jean |
• • |
• • |
1672 |
Chartres |
50 |
|
3 968 |
MARCHAND Mathry |
1606 |
Coulonges les Sablons |
BRETON Florentine |
1636 |
Coulonges les Sablons |
1683 |
Coulonges les Sablons |
77 |
|
3 969 |
BRETON Florentine |
1611 |
Coulonges les Sablons |
MARCHAND Mathry |
1636 |
Coulonges les Sablons |
> 1647 |
|
>= 35 |
|
3 970++ |
DUTARTRE Sébastien |
|
|
CAMUS Pasquette |
|
|
< 1647 |
|
|
|
3 971++ |
CAMUS Pasquette |
|
|
DUTARTRE Sébastien |
|
|
> 1647 |
|
|
|
3 974
(3 970) |
DUTARTRE Sébastien |
|
|
CAMUS Pasquette |
|
|
< 1647 |
|
|
|
3 975
(3 971) |
CAMUS Pasquette |
|
|
DUTARTRE Sébastien |
|
|
> 1647 |
|
|
|
3 976 |
DAUVERGNE Etienne |
|
|
LEGOUST Marie |
|
|
1669 |
Rémalard |
|
|
3 977 |
LEGOUST Marie |
|
|
DAUVERGNE Etienne |
|
|
1663 |
Rémalard |
|
|
3 978 |
COTTARD Robert |
|
|
DUFAY Marie |
1628 |
|
1668 |
Bretoncelles |
|
|
3 979 |
DUFAY Marie |
(c) 1602 |
|
COTTARD Robert |
1628 |
|
1660 |
Bretoncelles |
58 |
|
3 984 |
FOUCHET Toussaint |
|
|
GALDEAU Jeanne |
|
|
< 1675 |
|
|
|
3 985 |
GALDEAU Jeanne |
|
|
FOUCHET Toussaint |
|
|
> 1675 |
|
|
|
3 986 |
CHARBONNIER Laurent |
|
|
HAUDEGOND Jeanne |
|
|
< 1675 |
|
|
|
3 987 |
HAUDEGOND Jeanne |
|
|
CHARBONNIER Laurent |
|
|
> 1675 |
|
|
|
3 988 |
DUGUÉ Nicolas |
|
|
SORTAIS Marguerite |
1644 |
Trizay-Coutretot Saint- |
1654 |
Saint- |
|
|
3 989 |
SORTAIS Marguerite |
(c) 1624 |
|
• DUGUÉ
Nicolas • JUSTICE Mathurin |
• 1644 • 1654 |
• Trizay-Coutretot Saint- • Saint- |
1694 |
Le Theil sur Huisme |
70 |
|
3 990 |
LETOURNEUR Louis |
|
|
DELISLE Madeleine |
|
|
|
|
|
|
3 991 |
DELISLE Madeleine |
|
|
LETOURNEUR Louis |
|
|
|
|
|
|
3 992 |
FORGE Jacques |
|
|
MUSNIER Perrine |
1627 |
Saint-Agnan sur Erre |
|
|
|
|
3 993 |
MUSNIER Perrine |
|
|
FORGE Jacques |
1627 |
Saint-Agnan sur Erre |
|
|
|
|
3 996 |
BEAUVAIS |
|
|
BRYÈRE Renée |
1623 |
Berd'Huis |
|
|
|
|
3 997 |
BRYÈRE Renée |
1598 |
Berd'Huis |
BEAUVAIS |
1623 |
Berd'Huis |
|
|
|
|
3 998 |
MERCIER Inconnu |
|
|
|
|
|
|
|
|
|
4 000 |
COURTOIS Jacques |
|
|
JOUVET Madeleine |
1606 |
Authon du Perche |
1607 |
Authon du Perche |
|
|
4 001 |
JOUVET Madeleine |
1585 |
Authon du Perche |
COURTOIS Jacques |
1606 |
Authon du Perche |
> 1669 |
|
>= 83 |
|
4 002 |
GUIOT Marin |
|
|
• LEPROUST
Marie • MORICE Madeleine |
• 1606 • 1636 |
• Théligny • Théligny |
> 1638 |
|
|
|
4 003 |
LEPROUST Marie |
|
|
• GOUYER • GUIOT Marin |
• • 1606 |
• • Théligny |
1630 |
Théligny |
|
|
4 004 |
VÉLARD Lubin |
|
|
LENOIR Marie |
|
|
|
|
|
|
4 005 |
LENOIR Marie |
|
|
VÉLARD Lubin |
|
|
|
|
|
|
4 006 |
PRÉVOST Jacques |
|
|
JOURNET Marguerite |
|
|
|
|
|
|
4 007 |
JOURNET Marguerite |
|
|
PRÉVOST Jacques |
|
|
|
|
|
|
4 012 |
SALMON Marin |
1605 |
Authon du Perche |
RABAT Marie |
1631 |
Authon du Perche |
|
|
|
|
4 013 |
RABAT Marie |
|
|
SALMON Marin |
1631 |
Authon du Perche |
|
|
|
|
4 014 |
ROULLIER Gervais |
|
|
NION |
1627 |
Authon du Perche |
|
|
|
|
4 015 |
NION |
1609 |
Authon du Perche |
ROULLIER Gervais |
1627 |
Authon du Perche |
1669 |
Authon du Perche |
60 |
|
4 016 |
RICHOUX Magdelain |
|
|
GUÉRIN |
|
|
1616 |
Bonneval |
|
|
4 017 |
GUÉRIN |
|
|
RICHOUX Magdelain |
|
|
|
|
|
|
4 020 |
COUASSE |
1603 |
Bonneval |
• MEUNIER • de LA CHASTAINE Jeanne |
• 1620 • 1630 |
• • Authon du Perche |
|
|
|
|
4 021 |
MEUNIER |
|
|
COUASSE |
1620 |
|
> 1651 |
|
|
|
4 022 |
CHARTRAIN Thomas |
|
|
MARCHAND Louise |
|
|
|
|
|
|
4 023 |
MARCHAND Louise |
|
|
CHARTRAIN Thomas |
|
|
|
|
|
|
4 028 |
MARTIN |
1618 |
Saint-Ulphace |
MARCHAND Madeleine |
1640 |
Authon du Perche |
1662 |
Authon du Perche |
44 |
|
4 029 |
MARCHAND Madeleine |
1621 |
Authon du Perche |
MARTIN |
1640 |
Authon du Perche |
|
|
|
|
4 030 |
GEORGET Etienne |
1613 |
Authon du Perche |
• COUDRAY • MARTIN
Louise • BAILLAU |
• 1633 • 1643 • 1654 |
• Authon du Perche • Authon du Perche • Authon du Perche |
1685 |
Authon du Perche |
72 |
|
4 031 |
MARTIN Louise |
|
|
• POYRIER
Claude • GEORGET Etienne |
• 1638 • 1643 |
• Authon du Perche • Authon du Perche |
|
|
|
|
4 042 |
VAUTOR Jean |
|
|
JAJOLLET Marguerite |
|
|
|
|
|
|
4 043 |
JAJOLLET Marguerite |
|
|
VAUTOR Jean |
|
|
|
|
|
|
Génération 12 |
|||||||||
|
6 146 |
MESNAGER Jean |
|
|
JEULLAIN Marie |
|
|
< 1649 |
|
|
|
6 147 |
JEULLAIN Marie |
|
|
MESNAGER Jean |
|
|
|
|
|
|
6 148 |
JEULLAIN Inconnu |
|
|
|
|
|
|
|
|
|
6 150 |
DAUVILLIÉ Gabriel |
|
|
GOHARD Jeanne |
|
|
<> 1649 & 1651 |
|
|
|
6 151 |
GOHARD Jeanne |
|
|
DAUVILLIÉ Gabriel |
|
|
< 1644 |
|
|
|
6 152
(3 100) |
PANTHOU Inconnu |
|
|
|
|
|
|
|
|
|
6 156 |
ROCHEREAU Inconnu |
|
|
|
|
|
|
|
|
|
6 160 |
BRUSLON Essai |
|
|
|
|
|
|
|
|
|
6 268 |
CHARDONNEAU Jean |
|
|
• LAILLIER
Mathurine • GÉRONDEAU Marguerite |
• • |
• • |
|
|
|
|
6 269 |
LAILLIER Mathurine |
|
|
CHARDONNEAU Jean |
|
|
1645 |
Dammarie |
|
|
6 270 |
GÉRONDEAU Pierre |
|
|
BENOIST Marguerite |
|
|
|
|
|
|
6 271 |
BENOIST Marguerite |
|
|
GÉRONDEAU Pierre |
|
|
1645 |
Dammarie |
|
|
6 402 |
HOYAU Hypothèse |
|
|
|
|
|
|
|
|
|
6 408++ |
FOUQUEREAU Inconnu |
|
|
|
|
|
|
|
|
|
6 412 |
CHAMPION Denis |
|
|
PERRIER Marie |
|
|
|
|
|
|
6 413 |
PERRIER Marie |
|
|
CHAMPION Denis |
|
|
|
|
|
|
6 416 |
POUSSEMOTTE Inconnu |
|
|
|
|
|
|
|
|
|
6 420
(3 714) |
FOURÉ Mathry |
|
|
MARONTIAU Mathurine |
~ 1610 |
|
> 1630 |
|
|
|
6 421
(3 715) |
MARONTIAU Mathurine |
|
|
FOURÉ Mathry |
~ 1610 |
|
|
|
|
|
6 422++ |
LEVEAU Inconnu |
|
|
|
|
|
|
|
|
|
6 424 |
BINET Inconnu |
|
|
|
|
|
|
|
|
|
6 426 |
CHARON Jean |
|
|
MOREAU Barbe |
|
|
|
|
|
|
6 427 |
MOREAU Barbe |
|
|
CHARON Jean |
|
|
|
|
|
|
6 428++ |
GOUGIS Inconnu |
|
|
|
|
|
|
|
|
|
6 430++ |
GOUGIS Noël |
|
|
|
|
|
|
|
|
|
6 432
(6 408) |
FOUQUEREAU Inconnu |
|
|
|
|
|
|
|
|
|
6 434 |
DELAGRANGE Etienne |
|
|
FÉRÉ Noëlle |
|
|
1599 |
Chartres |
|
|
6 435 |
FÉRÉ Noëlle |
|
|
DELAGRANGE Etienne |
|
|
1600 |
Chartres |
|
|
6 436++ |
LOUVEAU Jean |
(c) 1561 |
|
LEVEAU Luce |
|
|
1632 |
Chartres |
71 |
|
6 437++ |
LEVEAU Luce |
|
|
LOUVEAU Jean |
|
|
1629 |
Chartres |
|
|
6 438++ |
DOUBLET Regnault |
(c) 1561 |
|
TORCHEUX Catherine |
|
|
1632 |
Chartres |
71 |
|
6 439++ |
TORCHEUX Catherine |
1567 |
Chartres |
DOUBLET Regnault |
|
|
1614 |
Chartres |
47 |
|
6 444 |
BENVILLE Etienne |
1554 |
Gellainville |
CHARRON Anne |
|
|
1598 |
Gellainville |
43 |
|
6 445 |
CHARRON Anne |
|
|
BENVILLE Etienne |
|
|
< 1601 |
|
|
|
6 446 |
MAUNOURY Jean |
|
|
LEGRAND Mathrie |
|
|
|
|
|
|
6 447 |
LEGRAND Mathrie |
|
|
MAUNOURY Jean |
|
|
< 1645 |
|
|
|
6 454
(6 422) |
LEVEAU Inconnu |
|
|
|
|
|
|
|
|
|
6 456++ |
BÉZAULT |
|
|
DELOUCHE Madeleine |
|
|
1619 |
Chartres |
|
|
6 457++ |
DELOUCHE Madeleine |
|
|
BÉZAULT |
|
|
(c) 1612 |
Chartres |
|
|
6 458++ |
CHAPPET Etienne |
|
|
|
|
|
|
|
|
|
6 460++ |
DELAGRANGE Marin |
|
|
• LOUVEAU
Anne • POUPERON
Anne • HERISSON Hélène |
• • 1607 • 1613 |
• Chartres • Chartres • Chartres |
1616 |
Chartres |
|
|
6 461++ |
LOUVEAU Anne |
|
Chartres |
DELAGRANGE Marin |
|
Chartres |
1607 |
Chartres |
|
|
6 462++ |
PATHIE Grégoire |
(c) 1575 |
|
DOUBLET Catherine |
1604 |
Chartres |
1634 |
Chartres |
59 |
|
6 463++ |
DOUBLET Catherine |
|
|
PATHIE Grégoire |
1604 |
Chartres |
1624 |
Chartres |
|
|
6 472++ |
BARRÉ |
|
|
DUBORGNE Marion |
|
|
1615 |
Chartres |
|
|
6 473++ |
DUBORGNE Marion |
(c) 1582 |
|
BARRÉ |
|
|
1612 |
Chartres |
30 |
|
6 474++ |
LABBÉ Chéron |
|
|
|
|
|
> 1635 |
|
|
|
6 480++ |
CABART Inconnu |
|
|
|
|
|
|
|
|
|
6 482
(6 408) |
FOUQUEREAU Inconnu |
|
|
|
|
|
|
|
|
|
6 484++ |
BELHOMME Inconnu |
|
|
|
|
|
|
|
|
|
6 488
(6 456) |
BÉZAULT |
|
|
DELOUCHE Madeleine |
|
|
1619 |
Chartres |
|
|
6 489
(6 457) |
DELOUCHE Madeleine |
|
|
BÉZAULT |
|
|
(c) 1612 |
Chartres |
|
|
6 490
(6 458) |
CHAPPET Etienne |
|
|
|
|
|
|
|
|
|
6 492
(6 460) |
DELAGRANGE Marin |
|
|
• LOUVEAU
Anne • POUPERON
Anne • HERISSON Hélène |
• • 1607 • 1613 |
• Chartres • Chartres • Chartres |
1616 |
Chartres |
|
|
6 493
(6 461) |
LOUVEAU Anne |
|
Chartres |
DELAGRANGE Marin |
|
Chartres |
1607 |
Chartres |
|
|
6 494
(6 462) |
PATHIE Grégoire |
(c) 1575 |
|
DOUBLET Catherine |
1604 |
Chartres |
1634 |
Chartres |
59 |
|
6 495
(6 463) |
DOUBLET Catherine |
|
|
PATHIE Grégoire |
1604 |
Chartres |
1624 |
Chartres |
|
|
6 496 |
BEAUGENDRE Marin |
|
|
• 1ÈRE
ÉPOUSE MB Inconnue • JUMENTIER Marie |
• • |
• • |
1616 |
Chartres |
|
|
6 497 |
JUMENTIER Marie |
|
|
BEAUGENDRE Marin |
|
|
1629 |
Chartres |
|
|
6 498 |
CABART Jacques |
(c) 1579 |
|
BOUDIER Louise |
1608 |
Chartres |
1629 |
Chartres |
50 |
|
6 499 |
BOUDIER Louise |
(c) 1584 |
|
CABART Jacques |
1608 |
Chartres |
1639 |
Chartres |
55 |
|
6 500 |
OUALLARD Philippe |
(c) 1576 |
|
• DOUBLET
Jeanne • MORIN Catherine |
• • < 1625 |
• • Chartres |
1645 |
Chartres |
69 |
|
6 501 |
DOUBLET Jeanne |
|
|
OUALLARD Philippe |
|
|
1623 |
Chartres |
|
|
6 502
(3 308) |
LEVEAU Etienne |
|
|
BERNIER Marguerite |
|
|
1625 |
Chartres |
|
|
6 503
(3 309) |
BERNIER Marguerite |
|
|
LEVEAU Etienne |
|
|
1612 |
Chartres |
|
|
6 504 |
LABBÉ |
|
|
|
|
|
|
|
|
|
6 506 |
HOYAU OU LAURIAU Inconnu |
|
|
|
|
|
|
|
|
|
6 508 |
BEAUVAIS Mathurin |
1581 |
Chartres |
• OUALLARD
Jacquette • LESCUYER Marguerite |
• < 1616 • 1630 |
• • Lucé |
1650 |
Chartres |
68 |
|
6 509 |
OUALLARD Jacquette |
(c) 1587 |
|
BEAUVAIS Mathurin |
< 1616 |
|
1629 |
Chartres |
42 |
|
6 510
(3 714) |
FOURÉ Mathry |
|
|
MARONTIAU Mathurine |
~ 1610 |
|
> 1630 |
|
|
|
6 511
(3 715) |
MARONTIAU Mathurine |
|
|
FOURÉ Mathry |
~ 1610 |
|
|
|
|
|
6 514 |
OUALLARD Inconnu |
|
|
|
|
|
|
|
|
|
6 520
(3 664) |
LEROY Inconnu |
|
|
|
|
|
|
|
|
|
6 522
(3 666) |
AURIAU, AUREAU
(LORIAU ?) Inconnu |
|
|
|
|
|
|
|
|
|
6 526
(3 670) |
BEAUVAIS Inconnu |
|
|
|
|
|
|
|
|
|
6 536
(6 472) |
BARRÉ |
|
|
DUBORGNE Marion |
|
|
1615 |
Chartres |
|
|
6 537
(6 473) |
DUBORGNE Marion |
(c) 1582 |
|
BARRÉ |
|
|
1612 |
Chartres |
30 |
|
6 538
(6 474) |
LABBÉ Chéron |
|
|
|
|
|
> 1635 |
|
|
|
6 546
(6 422) |
LEVEAU Inconnu |
|
|
|
|
|
|
|
|
|
6 550 |
LEGUAY Adam |
(c) 1571 |
|
BÉZARD Marguerite |
|
|
1651 |
Chartres |
80 |
|
6 551 |
BÉZARD Marguerite |
|
|
LEGUAY Adam |
|
|
< 1640 |
|
|
|
6 560
(6 438) |
DOUBLET Regnault |
(c) 1561 |
|
TORCHEUX Catherine |
|
|
1632 |
Chartres |
71 |
|
6 561
(6 439) |
TORCHEUX Catherine |
1567 |
Chartres |
DOUBLET Regnault |
|
|
1614 |
Chartres |
47 |
|
6 562
(6 436) |
LOUVEAU Jean |
(c) 1561 |
|
LEVEAU Luce |
|
|
1632 |
Chartres |
71 |
|
6 563
(6 437) |
LEVEAU Luce |
|
|
LOUVEAU Jean |
|
|
1629 |
Chartres |
|
|
6 564 |
LORSON Nicolas |
|
|
DURAND Marie |
|
|
< 1632 |
|
|
|
6 565 |
DURAND Marie |
|
|
LORSON Nicolas |
|
|
|
|
|
|
6 566 |
MARIE Mathurin |
|
|
POIRIER Mauricette |
|
|
< 1632 |
|
|
|
6 567 |
POIRIER Mauricette |
|
|
MARIE Mathurin |
|
|
|
|
|
|
6 568
(3 612) |
LECOMTE Guillaume |
|
|
BERNIER Blanche |
|
|
1625 |
Chartres |
|
|
6 569
(3 613) |
BERNIER Blanche |
(c) 1579 |
|
LECOMTE Guillaume |
|
|
1629 |
Chartres |
50 |
|
6 570
(3 614) |
LOUVEAU Jean |
|
|
|
|
|
|
|
|
|
6 574 |
LEMOINE Inconnu |
|
|
|
|
|
|
|
|
|
6 576
(3 296) |
VIVIEN Simon |
(c) 1544 |
|
DIMPAU Claudine |
|
|
1627 |
Chartres |
83 |
|
6 577
(3 297) |
DIMPAU Claudine |
|
|
VIVIEN Simon |
|
|
1619 |
Chartres |
|
|
6 578
(3 298) |
GUIARD Anthoyne |
|
|
|
|
|
|
|
|
|
6 584
(6 480) |
CABART Inconnu |
|
|
|
|
|
|
|
|
|
6 586
(6 408) |
FOUQUEREAU Inconnu |
|
|
|
|
|
|
|
|
|
6 588
(6 484) |
BELHOMME Inconnu |
|
|
|
|
|
|
|
|
|
6 724++ |
POUSSEMOTTE Inconnu |
|
|
|
|
|
|
|
|
|
6 732++ |
DÉLERIE Inconnu |
|
|
|
|
|
|
|
|
|
6 736++ |
GOUGIS Jean |
|
|
MASSOT Radegonde |
|
|
< 1630 |
|
|
|
6 737++ |
MASSOT Radegonde |
|
|
GOUGIS Jean |
|
|
< 1633 |
|
|
|
6 738++ |
SEVESTRE Jean |
|
|
FOURÉ |
|
|
< 1633 |
|
|
|
6 739++ |
FOURÉ |
|
|
SEVESTRE Jean |
|
|
< 1633 |
|
|
|
6 758
(3 770) |
JACQUET Nicolas |
|
|
|
|
|
|
|
|
|
6 772
(3 716) |
AUBOUIN Essai |
|
|
|
|
|
|
|
|
|
6 804 |
BARON Inconnu |
|
|
|
|
|
|
|
|
|
6 808 |
CHIFFLET Inconnu |
|
|
|
|
|
|
|
|
|
6 832 |
DOLLY Simon |
|
|
LEMONDAY Yvone |
|
|
|
|
|
|
6 833 |
LEMONDAY Yvone |
|
|
DOLLY Simon |
|
|
|
|
|
|
6 834 |
CHAUVIÈRE Simon |
|
|
|
|
|
|
|
|
|
6 840 |
DEGAS Inconnu |
|
|
|
|
|
|
|
|
|
6 848++ |
FOURÉ Essai |
|
|
|
|
|
|
|
|
|
6 854 |
GOUGIS Jean |
|
|
|
|
|
|
|
|
|
6 870
(3 770) |
JACQUET Nicolas |
|
|
|
|
|
|
|
|
|
6 884
(6 724) |
POUSSEMOTTE Inconnu |
|
|
|
|
|
|
|
|
|
6 892
(6 732) |
DÉLERIE Inconnu |
|
|
|
|
|
|
|
|
|
6 896
(6 736) |
GOUGIS Jean |
|
|
MASSOT Radegonde |
|
|
< 1630 |
|
|
|
6 897
(6 737) |
MASSOT Radegonde |
|
|
GOUGIS Jean |
|
|
< 1633 |
|
|
|
6 898
(6 738) |
SEVESTRE Jean |
|
|
FOURÉ |
|
|
< 1633 |
|
|
|
6 899
(6 739) |
FOURÉ |
|
|
SEVESTRE Jean |
|
|
< 1633 |
|
|
|
6 920++ |
CERCEAU Pierre |
|
|
GUERRIER Mathurine |
|
|
<> 1596 & 1597 |
|
|
|
6 921++ |
GUERRIER Mathurine |
|
|
CERCEAU Pierre |
|
|
|
|
|
|
6 922++ |
LAVIE Jean |
|
|
HUBERSON |
|
|
|
|
|
|
6 923++ |
HUBERSON |
|
|
LAVIE Jean |
|
|
|
|
|
|
6 968 |
MARCHAND Jean |
|
|
MARQUIS Thieffaine |
|
|
|
|
|
|
6 969 |
MARQUIS Thieffaine |
|
|
MARCHAND Jean |
|
|
|
|
|
|
6 970 |
SOTTEAU Louis |
|
|
GOUHIER Jeanne |
|
|
|
|
|
|
6 971 |
GOUHIER Jeanne |
|
|
SOTTEAU Louis |
|
|
|
|
|
|
6 974
(3 460) |
CERCEAU Richard |
1582 |
Nogent le Rotrou |
LAVIE Isabeau |
|
|
1644 |
Dancé |
61 |
|
6 975
(3 461) |
LAVIE Isabeau |
|
|
CERCEAU Richard |
|
|
1626 |
Dancé |
|
|
6 984 |
CHENEBAULT Jean |
|
|
DARGENTIERE Marie |
|
|
|
|
|
|
6 985 |
DARGENTIERE Marie |
|
|
CHENEBAULT Jean |
|
|
|
|
|
|
7 008 |
ROCTON Martin |
|
|
GASSELIN |
|
|
|
|
|
|
7 009 |
GASSELIN |
|
|
ROCTON Martin |
|
|
|
|
|
|
7 010 |
PILVOIS |
|
|
LEDUC Catherine |
1625 |
Saint- |
1680 |
Saint- |
|
|
7 011 |
LEDUC Catherine |
|
|
PILVOIS |
1625 |
Saint- |
|
|
|
|
7 012 |
ESNAULT Hector |
|
|
JALLON Mathurine |
|
|
|
|
|
|
7 013 |
JALLON Mathurine |
|
|
ESNAULT Hector |
|
|
|
|
|
|
7 014++ |
DUGUÉ René |
|
|
ROBBÉ Marie |
|
|
|
|
|
|
7 015++ |
ROBBÉ Marie |
|
|
DUGUÉ René |
|
|
|
|
|
|
7 016 |
BRETONNIÈRE Etienne |
(c) 1588 |
|
VOISIN Marguerite |
1618 |
Mâle |
1648 |
Mâle |
60 |
|
7 017 |
VOISIN Marguerite |
(c) 1587 |
|
BRETONNIÈRE Etienne |
1618 |
Mâle |
1673 |
Mâle |
86 |
|
7 018 |
NION Jean |
|
|
FOURNIER Marie |
1621 |
Mâle |
1655 |
Mâle |
|
|
7 019 |
FOURNIER Marie |
|
|
NION Jean |
1621 |
Mâle |
|
|
|
|
7 020 |
DORDOIGNE Jean |
|
|
CHEVALLIER Jeanne |
1615 |
Mâle |
< 1648 |
|
|
|
7 021 |
CHEVALLIER Jeanne |
(c) 1597 |
|
DORDOIGNE Jean |
1615 |
Mâle |
1649 |
Mâle |
52 |
|
7 022 |
BOUCHET Etienne |
(c) 1585 |
|
PIGALLE Jeanne |
|
|
1650 |
Mâle |
65 |
|
7 023 |
PIGALLE Jeanne |
|
|
BOUCHET Etienne |
|
|
1648 |
Mâle |
|
|
7 168
(3 296) |
VIVIEN Simon |
(c) 1544 |
|
DIMPAU Claudine |
|
|
1627 |
Chartres |
83 |
|
7 169
(3 297) |
DIMPAU Claudine |
|
|
VIVIEN Simon |
|
|
1619 |
Chartres |
|
|
7 170
(3 298) |
GUIARD Anthoyne |
|
|
|
|
|
|
|
|
|
7 176
(6 480) |
CABART Inconnu |
|
|
|
|
|
|
|
|
|
7 178
(6 408) |
FOUQUEREAU Inconnu |
|
|
|
|
|
|
|
|
|
7 180
(6 484) |
BELHOMME Inconnu |
|
|
|
|
|
|
|
|
|
7 192 |
CONARD Pierre |
|
|
MAHAULT Jeanne |
|
|
(c) 1613 |
|
|
|
7 193 |
MAHAULT Jeanne |
|
|
CONARD Pierre |
|
|
1616 |
Chartres |
|
|
7 194 |
CINTRAT |
|
|
|
|
|
1613 |
Chartres |
|
|
7 198++ |
JACQUET Inconnu |
|
|
|
|
|
|
|
|
|
7 206++ |
PATHIE Inconnu |
|
|
|
|
|
|
|
|
|
7 224++ |
LECOMTE Inconnu |
|
|
|
|
|
|
|
|
|
7 228++ |
LOUVEAU Inconnu |
|
|
|
|
|
|
|
|
|
7 240 |
FOURMENTIN Inconnu |
|
|
|
|
|
|
|
|
|
7 264
(3 296) |
VIVIEN Simon |
(c) 1544 |
|
DIMPAU Claudine |
|
|
1627 |
Chartres |
83 |
|
7 265
(3 297) |
DIMPAU Claudine |
|
|
VIVIEN Simon |
|
|
1619 |
Chartres |
|
|
7 266
(3 298) |
GUIARD Anthoyne |
|
|
|
|
|
|
|
|
|
7 272
(6 480) |
CABART Inconnu |
|
|
|
|
|
|
|
|
|
7 274
(6 408) |
FOUQUEREAU Inconnu |
|
|
|
|
|
|
|
|
|
7 276
(6 484) |
BELHOMME Inconnu |
|
|
|
|
|
|
|
|
|
7 284 |
LANCEAU Inconnu |
|
|
|
|
|
|
|
|
|
7 286++ |
PATHIE Inconnu |
|
|
|
|
|
|
|
|
|
7 296
(3 296) |
VIVIEN Simon |
(c) 1544 |
|
DIMPAU Claudine |
|
|
1627 |
Chartres |
83 |
|
7 297
(3 297) |
DIMPAU Claudine |
|
|
VIVIEN Simon |
|
|
1619 |
Chartres |
|
|
7 298
(3 298) |
GUIARD Anthoyne |
|
|
|
|
|
|
|
|
|
7 304
(6 480) |
CABART Inconnu |
|
|
|
|
|
|
|
|
|
7 306
(6 408) |
FOUQUEREAU Inconnu |
|
|
|
|
|
|
|
|
|
7 308
(6 484) |
BELHOMME Inconnu |
|
|
|
|
|
|
|
|
|
7 374
(7 206) |
PATHIE Inconnu |
|
|
|
|
|
|
|
|
|
7 392
(6 438) |
DOUBLET Regnault |
(c) 1561 |
|
TORCHEUX Catherine |
|
|
1632 |
Chartres |
71 |
|
7 393
(6 439) |
TORCHEUX Catherine |
1567 |
Chartres |
DOUBLET Regnault |
|
|
1614 |
Chartres |
47 |
|
7 394
(6 436) |
LOUVEAU Jean |
(c) 1561 |
|
LEVEAU Luce |
|
|
1632 |
Chartres |
71 |
|
7 395
(6 437) |
LEVEAU Luce |
|
|
LOUVEAU Jean |
|
|
1629 |
Chartres |
|
|
7 396++ |
PILLIER Mathry |
|
|
|
|
|
|
|
|
|
7 404 |
SÉRIVE Inconnu |
|
|
|
|
|
|
|
|
|
7 410
(6 430) |
GOUGIS Noël |
|
|
|
|
|
|
|
|
|
7 416
(3 380) |
BINEAU Inconnu |
|
|
|
|
|
|
|
|
|
7 426 |
MAHAULT Essai |
|
|
|
|
|
|
|
|
|
7 448
(7 396) |
PILLIER Mathry |
|
|
|
|
|
|
|
|
|
7 524++ |
HANAULT Jean |
|
|
FÉRÉ Martine |
|
|
< 1620 |
|
|
|
7 525++ |
FÉRÉ Martine |
(c) 1556 |
|
HANAULT Jean |
|
|
1642 |
Chartres |
86 |
|
7 526++ |
HERVÉ Vincent |
|
|
|
|
|
> 1749 |
|
|
|
7 528 |
JACQUET Inconnu |
|
|
|
|
|
|
|
|
|
7 530 |
DENEAU/DENIAU Inconnu |
|
|
|
|
|
|
|
|
|
7 586
(6 430) |
GOUGIS Noël |
|
|
|
|
|
|
|
|
|
7 604
(3 716) |
AUBOUIN Essai |
|
|
|
|
|
|
|
|
|
7 620
(7 524) |
HANAULT Jean |
|
|
FÉRÉ Martine |
|
|
< 1620 |
|
|
|
7 621
(7 525) |
FÉRÉ Martine |
(c) 1556 |
|
HANAULT Jean |
|
|
1642 |
Chartres |
86 |
|
7 622
(7 526) |
HERVÉ Vincent |
|
|
|
|
|
> 1749 |
|
|
|
7 632 |
GIRARD Inconnu |
|
|
|
|
|
|
|
|
|
7 636 |
DOLU Inconnu |
|
|
|
|
|
|
|
|
|
7 640
(6 428) |
GOUGIS Inconnu |
|
|
|
|
|
|
|
|
|
7 642
(6 430) |
GOUGIS Noël |
|
|
|
|
|
|
|
|
|
7 644 |
GUILLAUME Inconnu |
|
|
|
|
|
|
|
|
|
7 652
(3 716) |
AUBOUIN Essai |
|
|
|
|
|
|
|
|
|
7 656
(3 778) |
LECOMTE Inconnu |
|
|
|
|
|
|
|
|
|
7 658 |
VALLET Inconnu |
|
|
|
|
|
|
|
|
|
7 660 |
PICHON Inconnu |
|
|
|
|
|
|
|
|
|
7 716 |
LOFFICIAL Inconnu |
|
|
|
|
|
|
|
|
|
7 746
(6 430) |
GOUGIS Noël |
|
|
|
|
|
|
|
|
|
7 764
(3 716) |
AUBOUIN Essai |
|
|
|
|
|
|
|
|
|
7 792
(3 656) |
VALLET Inconnu |
|
|
|
|
|
|
|
|
|
7 798
(3 662) |
LABBÉ Jean |
|
|
|
|
|
|
|
|
|
7 800 |
POULIN |
|
|
|
|
|
|
|
|
|
7 906
(7 198) |
JACQUET Inconnu |
|
|
|
|
|
|
|
|
|
7 908 |
COUSIN Inconnu |
|
|
|
|
|
|
|
|
|
7 910 |
CHAUMIER Inconnu |
|
|
|
|
|
|
|
|
|
7 936 |
MARCHAND Nicolas |
|
|
AVIGNON Justine |
|
|
> 1641 |
|
|
|
7 937 |
AVIGNON Justine |
|
|
MARCHAND Nicolas |
|
|
1641 |
Coulonges les Sablons |
|
|
7 938 |
BRETON Jacques |
|
|
MARCHESSE Marie |
|
|
|
|
|
|
7 939 |
MARCHESSE Marie |
|
|
BRETON Jacques |
|
|
|
|
|
|
7 942++ |
CAMUS Martin |
|
|
|
|
|
|
|
|
|
7 950
(7 942) |
CAMUS Martin |
|
|
|
|
|
|
|
|
|
7 956 |
COTTARD Robert |
|
|
HARAU Jeanne |
|
|
|
|
|
|
7 957 |
HARAU Jeanne |
|
|
COTTARD Robert |
|
|
|
|
|
|
7 958 |
DUFAY Denis |
|
|
BLONDEAU Barbe |
|
|
< 1628 |
|
|
|
7 959 |
BLONDEAU Barbe |
|
|
DUFAY Denis |
|
|
> 1628 |
|
|
|
7 976
(7 014) |
DUGUÉ René |
|
|
ROBBÉ Marie |
|
|
|
|
|
|
7 977
(7 015) |
ROBBÉ Marie |
|
|
DUGUÉ René |
|
|
|
|
|
|
7 978 |
SORTAIS Inconnu |
|
|
|
|
|
|
|
|
|
7 992 |
BEAUVAIS |
|
|
RIGOT Ysabeau |
|
|
> 1623 |
|
|
|
7 993 |
RIGOT Ysabeau |
|
|
BEAUVAIS |
|
|
> 1623 |
|
|
|
7 994 |
BRYÈRE Guillaume |
|
|
TRANCHANT Germaine |
|
|
1627 |
Berd'Huis |
|
|
7 995 |
TRANCHANT Germaine |
|
|
BRYÈRE Guillaume |
|
|
1613 |
Berd'Huis |
|
|
8 002 |
JOUVET Jean |
|
|
|
|
|
|
|
|
|
8 004 |
GUIOT Jean |
|
|
VIANDIER Jeanne |
|
|
< 1625 |
|
|
|
8 005 |
VIANDIER Jeanne |
|
|
GUIOT Jean |
|
|
1625 |
Théligny |
|
|
8 024 |
SALMON Jacques |
|
|
LECESTRE Jeanne |
|
|
|
|
|
|
8 025 |
LECESTRE Jeanne |
|
|
SALMON Jacques |
|
|
|
|
|
|
8 026 |
RABAT René |
|
|
SOTTEAU Julienne |
|
|
|
|
|
|
8 027 |
SOTTEAU Julienne |
|
|
RABAT René |
|
|
|
|
|
|
8 028 |
ROULLIER Jacques |
|
|
GOUALARD Marie |
|
|
|
|
|
|
8 029 |
GOUALARD Marie |
|
|
ROULLIER Jacques |
|
|
|
|
|
|
8 030 |
NION Pierre |
|
|
LENOIR |
|
|
|
|
|
|
8 031 |
LENOIR |
|
|
NION Pierre |
|
|
|
|
|
|
8 034 |
GUÉRIN Roland |
|
|
|
|
|
> 1616 |
|
|
|
8 040 |
COUASSE Jean |
|
|
• CHEVALIER
Jeanne • COLMONT Perrine |
• • |
• • |
|
|
|
|
8 041 |
CHEVALIER Jeanne |
(c) 1566 |
|
COUASSE Jean |
|
|
1606 |
Bonneval |
40 |
|
8 056 |
MARTIN Jacques |
|
|
HOUIZ Anne |
|
|
|
|
|
|
8 057 |
HOUIZ Anne |
(c) 1598 |
|
MARTIN Jacques |
|
|
1674 |
Saint-Ulphace |
76 |
|
8 058 |
MARCHAND Jean |
|
|
LITEAU |
|
|
|
|
|
|
8 059 |
LITEAU |
|
|
MARCHAND Jean |
|
|
< 1651 |
|
|
|
8 060 |
GEORGET Jean |
|
|
DUVAL Soulaine |
1603 |
Authon du Perche |
> 1634 |
|
|
|
8 061 |
DUVAL Soulaine |
|
|
GEORGET Jean |
1603 |
Authon du Perche |
|
|
|
|
8 062 |
MARTIN Jean |
|
|
RIANT Barbe |
|
|
|
|
|
|
8 063 |
RIANT Barbe |
|
|
MARTIN Jean |
|
|
|
|
|
|
Génération 13 |
|||||||||
|
12 292 |
MESNAGER |
|
|
|
|
|
|
|
|
|
12 294 |
JEULLAIN Inconnu |
|
|
|
|
|
|
|
|
|
12 856++ |
GOUGIS Inconnu |
|
|
|
|
|
|
|
|
|
12 872
(7 228) |
LOUVEAU Inconnu |
|
|
|
|
|
|
|
|
|
12 874++ |
LEVEAU Pierre |
|
|
|
|
|
|
|
|
|
12 888 |
BENVILLE Etienne |
|
|
BOILEAU Marie |
|
|
|
|
|
|
12 889 |
BOILEAU Marie |
|
|
BENVILLE Etienne |
|
|
1587 |
Gellainville |
|
|
12 924
(7 286) |
PATHIE Inconnu |
|
|
|
|
|
|
|
|
|
12 926
(6 438) |
DOUBLET Regnault |
(c) 1561 |
|
TORCHEUX Catherine |
|
|
1632 |
Chartres |
71 |
|
12 927
(6 439) |
TORCHEUX Catherine |
1567 |
Chartres |
DOUBLET Regnault |
|
|
1614 |
Chartres |
47 |
|
12 944
(3 690) |
BARRÉ Jean |
|
|
|
|
|
1606 |
Chartres |
|
|
12 988
(7 286) |
PATHIE Inconnu |
|
|
|
|
|
|
|
|
|
12 990
(6 438) |
DOUBLET Regnault |
(c) 1561 |
|
TORCHEUX Catherine |
|
|
1632 |
Chartres |
71 |
|
12 991
(6 439) |
TORCHEUX Catherine |
1567 |
Chartres |
DOUBLET Regnault |
|
|
1614 |
Chartres |
47 |
|
13 002
(6 438) |
DOUBLET Regnault |
(c) 1561 |
|
TORCHEUX Catherine |
|
|
1632 |
Chartres |
71 |
|
13 003
(6 439) |
TORCHEUX Catherine |
1567 |
Chartres |
DOUBLET Regnault |
|
|
1614 |
Chartres |
47 |
|
13 016 |
BEAUVAIS Guillaume |
|
|
|
|
|
1625 |
Chartres |
|
|
13 018 |
OUALLARD Inconnu |
|
|
|
|
|
|
|
|
|
13 072
(3 690) |
BARRÉ Jean |
|
|
|
|
|
1606 |
Chartres |
|
|
13 100 |
LEGUAY Inconnu |
|
|
|
|
|
|
|
|
|
13 102 |
BÉZARD Inconnu |
|
|
|
|
|
|
|
|
|
13 124
(7 228) |
LOUVEAU Inconnu |
|
|
|
|
|
|
|
|
|
13 126
(12 874) |
LEVEAU Pierre |
|
|
|
|
|
|
|
|
|
13 136
(7 224) |
LECOMTE Inconnu |
|
|
|
|
|
|
|
|
|
13 140
(7 228) |
LOUVEAU Inconnu |
|
|
|
|
|
|
|
|
|
13 448++ |
POUSSEMOTTE Essai |
|
|
|
|
|
|
|
|
|
13 472++ |
GOUGIS Inconnu |
|
|
|
|
|
|
|
|
|
13 478
(6 848) |
FOURÉ Essai |
|
|
|
|
|
|
|
|
|
13 768
(13 448) |
POUSSEMOTTE Essai |
|
|
|
|
|
|
|
|
|
13 792
(13 472) |
GOUGIS Inconnu |
|
|
|
|
|
|
|
|
|
13 798
(6 848) |
FOURÉ Essai |
|
|
|
|
|
|
|
|
|
13 840++ |
CERCEAU Inconnu |
|
|
|
|
|
|
|
|
|
13 936 |
MARCHAND Inconnu |
|
|
|
|
|
|
|
|
|
13 948
(6 920) |
CERCEAU Pierre |
|
|
GUERRIER Mathurine |
|
|
<> 1596 & 1597 |
|
|
|
13 949
(6 921) |
GUERRIER Mathurine |
|
|
CERCEAU Pierre |
|
|
|
|
|
|
13 950
(6 922) |
LAVIE Jean |
|
|
HUBERSON |
|
|
|
|
|
|
13 951
(6 923) |
HUBERSON |
|
|
LAVIE Jean |
|
|
|
|
|
|
14 022 |
|
|
|
• VALLET
Macine • COUTARD Elisabeth |
• • |
• • |
> 1633 |
|
|
|
14 023 |
VALLET Macine |
1590 |
Nogent le Rotrou |
|
|
|
<> 1631 & 1633 |
|
>= 40 |
|
14 026 |
JALLON Pierre |
|
|
|
|
|
|
|
|
|
14 036 |
NION Etienne |
|
|
|
|
|
1648 |
Mâle |
|
|
14 038 |
FOURNIER Julien |
|
|
|
|
|
|
|
|
|
14 040 |
DORDOIGNE Jean |
|
|
GUELON Jeanne |
|
|
1621 |
Mâle |
|
|
14 041 |
GUELON Jeanne |
|
|
DORDOIGNE Jean |
|
|
1620 |
Mâle |
|
|
14 788
(7 228) |
LOUVEAU Inconnu |
|
|
|
|
|
|
|
|
|
14 790
(12 874) |
LEVEAU Pierre |
|
|
|
|
|
|
|
|
|
15 048++ |
HANAULT Inconnu |
|
|
|
|
|
|
|
|
|
15 240
(15 048) |
HANAULT Inconnu |
|
|
|
|
|
|
|
|
|
15 280
(12 856) |
GOUGIS Inconnu |
|
|
|
|
|
|
|
|
|
15 988 |
BRYÈRE |
|
|
|
|
|
|
|
|
|
15 990 |
TRANCHANT Odard |
|
|
TARANNE Jeanne |
|
|
|
|
|
|
15 991 |
TARANNE Jeanne |
|
|
TRANCHANT Odard |
|
|
|
|
|
|
16 082 |
CHEVALIER Guillaume |
|
|
• GUENAULT
Jeanne • LEDUC Moussette |
• • |
• • |
|
|
|
|
16 083 |
GUENAULT Jeanne |
|
|
CHEVALIER Guillaume |
|
|
1589 |
Bonneval |
|
|
16 120 |
GEORGET Baptiste |
|
|
FOUCAULT |
|
|
|
|
|
|
16 121 |
FOUCAULT |
|
|
GEORGET Baptiste |
|
|
1602 |
Authon du Perche |
|
|
16 122 |
DUVAL Jacques |
|
|
|
|
|
|
|
|
|
Génération 14 |
|||||||||
|
27 896
(13 840) |
CERCEAU Inconnu |
|
|
|
|
|
|
|
|
|
28 044 |
LEDUC Jean |
|
|
|
|
|
|
|
|
|
28 046 |
VALLET Jean |
|
|
RINET Lubine |
|
|
|
|
|
|
28 047 |
RINET Lubine |
|
|
VALLET Jean |
|
|
|
|
|
Note importante :
ces informations sont le fruit de recherches personnelles menées à partir
d’octobre 2005 dans les archives de l’état civil des départements de l’Eure et
Loir et l’Orne, grâce à leur mise en ligne sur Internet, avec l’aide de
quelques « cousins » généalogistes. Merci à eux.
L’orthographe des noms peut varier selon les actes ou les
sources. C’est donc celle qui est la plus généralement utilisée qui a été
retenue dans cette liste.
Les personnes qui remarqueraient des erreurs ou de
simples imprécisions, ou qui auraient des compléments à apporter peuvent bien
entendu les signaler. Qu’elles en soient remerciées par avance.
DOCUMENT EXCEPTIONNEL !!!
Cette photographie est celle d’un homme né
en 1795 !!!
Mon ancêtre de la sixième génération
Vers 1880 un photographe créa un commerce à Chartres, le
studio "Gallas". Afin de faire des essais et placer un beau cliché en
vitrine pour attirer le chaland, il rechercha un vieux paysan beauceron en
costume traditionnel comme sujet. C'est Adèle BRETEAU (1861/1948), l'épouse
d’Edouard COLAS (1855/1825), petit fils de
Cette anecdote a été racontée par Madeleine COLAS
(1892/1996), fille d’Edouard COLAS et d’Adèle BRETEAU à Yves BARANEZ, ancien
Bâtonnier de Chartres, lui aussi descendant de
|
|
|
|
|
|
|
|
|
|
|
Acte de naissance
de |
|
Acte de naissance et de décès de Marie Louise LAUDIER – 29/08/1785 - 18/11/1872 |
Retour à la liste
d’ascendance : Génération 5
L’ascendance extraordinaire de Marie Louise
LAUDIER, épouse de
Une difficulté est apparue pour établir l’ascendance de Marie
Louise LAUDIER. Les informations de départ étaient les suivantes :
§
Naissance le 29 août
1785 à Sainte-Scolasse sur Sarthe, département de l’Orne, sur son acte
de décès,
§
Native de Moulins
la Marche, département de l'Orne, sur les actes de naissance au Coudray de
ses filles Modeste Louise et Elise Honorine,
§
Pas d’acte de
mariage à Nogent le Rotrou où est né Alexandre MARCHAND.
Or les recherches de la naissance de Marie Louise
LAUDIER dans les registres de ces deux premières communes se sont avérées
malheureusement infructueuses, tout comme celles de son mariage.
Il a donc fallu chercher dans les registres de toutes les
communes situées entre Moulins la Marche et Sainte-Scolasse et c’est finalement
à l’extérieur de ce périmètre, dans la commune de Bonsmoulins, que son
acte de naissance à été finalement trouvé en février 2009, avec un peu de
chance…. Ensuite il a été possible de remonter le temps patiemment dans les
registres des communes de cette région de l’Orne…
Malgré d’autres recherches approfondies à cette époque,
l’acte de mariage d’Alexandre MARCHAND et de Marie Louise LAUDIER n’a
pas été trouvé, ni autour de Nogent le Rotrou, ni dans les communes de l’Orne
concernées, ni au Coudray…
Les MARCHAND disparaissent quasiment tous de
Nogent le Rotrou après la révolution. On ne savait donc pas comment Alexandre
MARCHAND et Marie Louise LAUDIER se sont rencontrés, où ils se sont
mariés et pourquoi ils se sont établis au Coudray vers 1819, date de la
naissance de leur premier enfant dans cette commune….
Quand aux LAUDIER, une nouvelle difficulté s’est
présentée : L’acte de mariage le plus ancien retrouvé fut longtemps celui de Jean
LAUDIER (4) avec Marie Barbe BRIAND (née de 16 mars 1729 à Saint-Agnan
sur Sarthe), mariés le 17 février 1755 à Sainte-Scolasse. Sur cet acte, Jean
LAUDIER (4) est fils de défunt Jean LAUDIER (1) et de Anne
MARRE (1), de Sainte-Scolasse.
Mais ni l’acte de mariage de Jean LAUDIER le père (1)
et de Anne MARRE (1) (SOSA 504 et 505), ni l’acte de naissance et leur
fils Jean LAUDIER (4) (Sosa 252), n’ont été trouvés dans un premier
temps dans les registres de Sainte-Scolasse et des communes avoisinantes. La
veuve Anne MARRE (1) et son fils Jean LAUDIER (4) avaient donc
habité à Sainte-Scolasse avant le mariage de ce dernier, mais ils avaient
quitté ce village sans doute aux alentours de 1740…
Des recherches ultérieures dans les registres de Saint-Martin
des Pézérits, commune oubliée dans un premier temps, ont finalement
abouti : Jean LAUDIER le père (1), né en 1679 de Gilles LAUDIER et
de Marie LEVESQUE (SOSA 1008 et 1009) était dans cette commune le
Meunier de « Fourchambault » et c’est là qu’il épousa en troisième
noces en 1730 âgé de 51 ans, Anne MARRE (1), fille de Pierre MARRE
et de Catherine MORAND (SOSA 1010 et 1011) de Saint-Aubin de
Courteraie. Mais il avait eu de sa première épouse Marie FRIQUET un
premier fils Jean LAUDIER (2) qui ne trouva rien de mieux à faire que
d’épouser en 1726, 4 ans avant son père, une autre Anne MARRE (2), fille
de
Jean LAUDIER le Père (1) aura donc eu trois fils viables nommés Jean, dont
deux avec sa troisième épouse, et une bru portant le même prénom et le même
patronyme que cette troisième épouse !!! (voir la liste de descendance et
l’arbre généalogique ci-dessous)
Qui dit mieux ? Pas toujours très simple la
généalogie !!!
Ce n’est que beaucoup plus tard, en mars 2013, que l’acte
de mariage de
Retour à la liste d’ascendance :
Génération 5

Retour à la liste
d’ascendance : Génération 5

Retour à la liste
d’ascendance : Génération 5
|
|
|
|
Bonsmoulins |
Moulins la Marche |
|
|
|
|
Sainte-Scolasse sur Sarthe |
Saint-Aubin de Courteraie |
|
Quelques villages du département de l’Orne |
Retour à la liste
d’ascendance : Génération 5
©